QQ登录

只需一步,快速开始

登录 | 注册 | 找回密码

三维网

 找回密码
 注册

QQ登录

只需一步,快速开始

展开

通知     

全站
6天前
查看: 2976|回复: 23
收起左侧

[求助] 请高手认老外液压图

[复制链接]
发表于 2009-9-24 19:45:55 | 显示全部楼层 |阅读模式 来自: 中国浙江杭州

马上注册,结识高手,享用更多资源,轻松玩转三维网社区。

您需要 登录 才可以下载或查看,没有帐号?注册

x
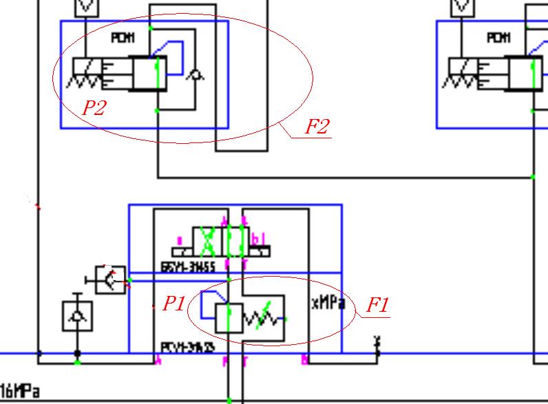
液压用于两辊加压,要求:辊面线压一致,辊子自重较大,可能有十多吨。
3 n3 T" n7 c) p/ c请高手讲讲图中标记两处的作用以及3,4,5符号含义与用途。: l: I$ Q, P- m5 E' O4 m5 t
本人接触液压不久,望不吝赐教!
; I, @' `. \/ e1 w4 T, r
5 c/ D  e; M8 E$ [+ A

; `9 C& R7 E+ H$ n5 _, y[ 本帖最后由 polang 于 2009-9-24 19:59 编辑 ]

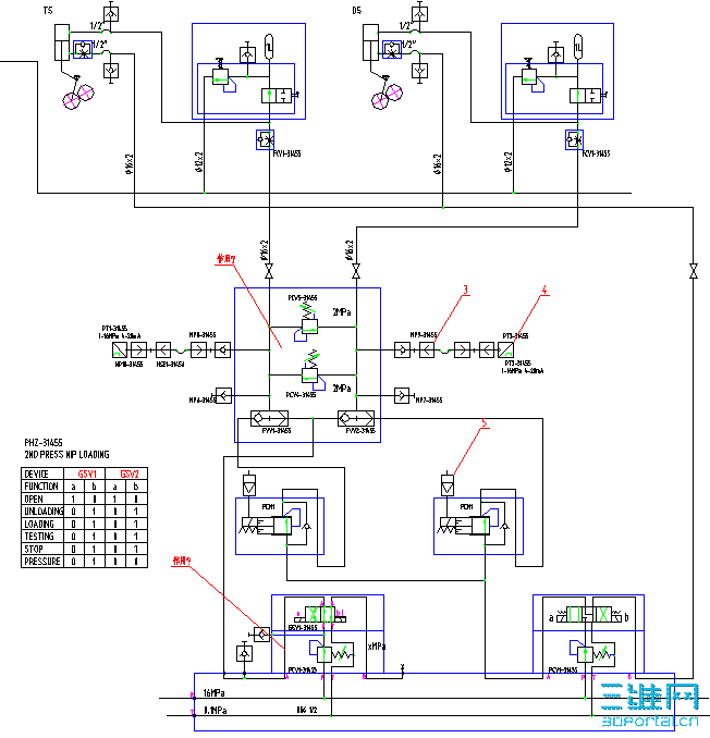
原理图

原理图
发表于 2009-9-24 20:51:43 | 显示全部楼层 来自: 中国内蒙古包头
下边的那减压阀是为了给获得一个需要的工作压力,上边的那俩溢流阀是其安全阀的作用,起过载保护的作用
发表于 2009-9-24 21:16:23 | 显示全部楼层 来自: 中国广东深圳
5,放大板,
发表于 2009-9-24 21:16:37 | 显示全部楼层 来自: 中国山东
我是新手,不清楚设备的动作原理分析可能有难度,提出建议,大家批评指正
3 r7 c2 o4 \0 O& W$ R+ g& @% f1、下面两个为减压阀,右面调定的压力要比左面的高;
8 U" K# v2 y( Y6 O" O4 [2、箭头5指的应该是可控压力阀的控制部分;
7 u1 u/ R8 N. G" g" l, y3、上面两个组合的阀为保护;1 Q" j+ F. x; [. u* J" `
4、3只不过是一个插头,可以插到系统中,通过4压力开关来检测系统压力状态,没什么用;. R5 {& R9 F4 F6 J% C. r) G
5、整个系统的功能可能就是通过控制使两个执行机构同时得到不同的压力。
发表于 2009-9-24 21:17:17 | 显示全部楼层 来自: 中国广东深圳
3快速接头,4压力传感器吧!
发表于 2009-9-24 22:48:22 | 显示全部楼层 来自: 中国山西大同
原帖由 csu液压 于 2009-9-24 21:17 发表 http://www.3dportal.cn/discuz/images/common/back.gif8 Y: {7 g( J3 w; g/ M( u' B5 v
3快速接头,4压力传感器吧!
/ \) t, T; V& d2 ]4 B& ]( Z! Z; s

4 v) \2 ~1 Z/ z3 _, `' s, W说的正确
, v& S' Y- ~# J6 g. C( T0 A; `, C2 j* f, g; B
5是放大版。8 t7 m5 B' s! Y! J$ Q+ g+ [" b

% K; }' y9 A' u/ Y- C1 r上面两个是安全阀。/ a) j8 N; a- F, y1 L
下面两个是减压阀。
发表于 2009-9-25 10:20:50 | 显示全部楼层 来自: 中国辽宁本溪
以上各位的解释都是对的。( {) \- |6 N- l' D2 E; m
我再来个画蛇添足。* [/ G/ |2 v3 v" n! t
1.左下角的减压和换向阀组可能是用于缸的快降。& F; S* M! ~- ]: q4 h4 d
2.右下角的减压和换向阀组
/ i# I: O3 A6 ~  换向阀平行位时可能是用于缸的工进加压。5 n7 s9 C2 \: b9 n* g* x
  换向阀交叉位时用于缸的回程。
( @+ X$ L" ^+ c* g感觉图设计的很简练。( M8 g: h3 N/ V' n/ v7 g" i
楼主可否上传原格式的全图?
 楼主| 发表于 2009-9-25 13:17:37 | 显示全部楼层 来自: 中国浙江杭州
多谢各位!
! h3 U9 u* f$ j' g3 v# R- f我检查了一下图纸,发现右下角的换向阀a,b位反了,应该a是交叉位,b平行位,不好意思。我还是看的不太明白:
1 |2 g* p# N6 O( F! `" v: _3 ^1.两换向阀均在a位时,梭阀两端都通回油管T,到底从哪回油呢?
0 S$ I& ?7 ^/ ~5 V! b+ f2.右下角换向阀平行位时,压力油经比例减压阀、梭阀后,两管路油压一致,那么,连通两个溢流阀如何起到安全的作用啊?& h5 e: S8 t/ y6 a
3.左下角换向阀的那一路油能起什么作用啊?我是保证有一个最小压力吗?, O" h! t! `5 L
4,3是快速接头,5是放大板,4是压力传感器还是压力开关呢?其原理应该是将检测到的压力转化为电流信号吧?
, i; C7 ?$ d8 y; {( ?: e& F
发表于 2009-9-25 20:38:52 | 显示全部楼层 来自: 美国
4是传感器,我没看错的话,那里标的是PT吧?Pressure Transduser的缩写.就是压力传感器.
% ^( o% J3 p* E) m$ Y压力开关的标志是三个小圈,还有一杠横线搭在里面.那个叫Pressure Switch.
发表于 2009-9-25 20:45:16 | 显示全部楼层 来自: 美国
还有,那不叫油管T,T那一路就是回油,接油箱的.Tank的缩写.
发表于 2009-9-26 11:59:57 | 显示全部楼层 来自: 中国辽宁本溪
楼主的图和动作表不清晰,只能猜一下哈,3 V) [$ E5 b* w. |/ e8 o/ @
1.左缸从左下角的阀回油,右缸从5号比例阀回油。(因为活塞上升时,无杆腔的回油量是比较大的,故利用两阀分流)! d. k6 y. \. s2 a% T( e
2.正常情况应该是关闭的,只有过压时才开启。
& H& S3 @" w8 `( N2 N# M+ q3.从动作表上看(如果楼主在8楼关于a和b的更正是正确),在2--5工步,最下面的左减压阀和比例减压阀是同时输出压力油给系统的。估计最下面的左减压的设定压力可能要低于比例减压阀的设定压力。只是在最后一个工步(PRESSURE)开启,2--5工步关闭。
- X+ ^! r( s% J5 v: ]3 E+ `仅供参考。4 q3 u" l) w0 q  ?

1 p5 X1 B" ?8 _1 a, @5 |4 e哪个是G5V1? 哪个是G5V2?# s4 R. K, o5 i4 s) H+ M! ^- I4 r$ g& t

5 k  V! w/ ~9 a' N, J: x[ 本帖最后由 bohaiyan 于 2009-9-26 12:01 编辑 ]
 楼主| 发表于 2009-9-26 12:05:58 | 显示全部楼层 来自: 中国浙江杭州
左边二位换向阀为GSV1,右边三位换向阀为GSV2。  y; G; \$ P5 Y$ ?/ s2 g" p. K
图片可以下载后,再查看,这样应该省力不少。) }6 h$ k9 F# ~" N) B9 X
多谢楼上!
9 w3 T0 |% y9 p1 E  C0 A1 |# |
6 b, R& q( C+ O5 d( d( k+ W+ o0 f[ 本帖最后由 polang 于 2009-9-26 12:14 编辑 ]
发表于 2009-9-26 12:45:54 | 显示全部楼层 来自: 中国辽宁本溪
1.二位换向阀有两个电磁铁?(不解!有定位器?)
$ C5 j3 E# ^: T5 |) B, l3.比例减压阀从符号画法上看,应该是常闭的。对不对,楼主?
# j) w8 C7 H* A" Z& j0 b哪个厂家的元件?
" Z6 Q( z0 }" [: C3 l$ R0 P* _* Q0 i6 d3 @0 U
补充:" w8 {% G% |" i8 }9 M3 `3 [/ Y/ G
      又仔细看了一下图。
0 ^% g, \$ u8 Y3 T2 D     左下两位换向阀应该是带定位机构而没有复位弹簧的哪种。
; U) R1 o! p6 b7 n, F4 l8 K, @8 \& @! G* {5 {
[ 本帖最后由 bohaiyan 于 2009-9-27 10:25 编辑 ]
发表于 2009-9-26 15:29:57 | 显示全部楼层 来自: 中国广东肇庆
高手如云啊,学习了!
发表于 2009-9-27 10:14:18 | 显示全部楼层 来自: 中国辽宁本溪
再猜一下。
& _# P/ n3 P+ f5 {$ u4 H1.当两换向阀都是b得电(即均处于平行位)时,如果比例减压阀F2的输入控制信号因小于某值,而使P2<P1,那么,F2是没有压力(流量)输出的。所以,缸的下行压力为P1。只有当F2的控制信号增大到使P2>P1时,F1才关闭。缸的下行压力变为P2。
3 A: p- I& G9 u, D& u' z2 w我猜测,采用这样的压力切换方式,可能是使进入缸的压力(曲线)只有拐点而没有间断点,避免切换冲击。
$ u. U$ i' C$ u' t2 `% W) x按理说,F2输入信号变化的对应关系是应该列入动作表的。
- F2 X0 m; i' |, b- u  X2.两个2MPA安全溢流阀只有在右下角电磁阀中位时才能起作用。否则,溢出的油没有去路。2 ?! b; ~# ]3 c% `
楼主可据实际工况,自己判定一下。
压辊图.JPG
 楼主| 发表于 2009-9-27 12:57:56 | 显示全部楼层 来自: 中国浙江杭州

回复 15# bohaiyan 的帖子

多谢你的回复!
! M' f$ X: k2 j我所知道的定位方式就钢珠定位和弹簧复位,单电控两位阀一般使用弹簧复位,双电控两位阀多使用钢珠定位,双电控三位阀多使用弹簧复位。9 E1 o. n+ O7 M4 V6 l. G: D2 Q
第一点,我是否可以这样认为?在工况2~5时,梭阀的目的在于保证有一个最小的油压,即P1。6 D* w4 s! B* }2 V: F6 Y) R; L
关于第二点,若如您所说,右下角电磁阀中位时,另一个电磁阀b得电,压力油给两油缸提供P1压力,用溢流阀将两根压力均为P1的管路联通,还能起到安全作用吗?我很怀疑。我的看法如下:由于各种原因,两油缸不能同步伸出到达终点,加入A先到达,则A的油经溢流阀到B路,加速消除终点误差。
. O, a& k8 J- J9 J还请指正!
0 E. z' ?. p' w
4 C: `1 L6 g( Z; Q3 r[ 本帖最后由 polang 于 2009-9-27 13:29 编辑 ]
发表于 2009-9-28 11:07:05 | 显示全部楼层 来自: 中国辽宁本溪
第一点:也可以这样理解。
- G6 e2 u3 o% g8 V* ?' Z5 |" U第二点:如果设置溢流阀是为了终点消差。那么,取消溢流阀不也能消差吗(先到者等后者)?
0 h* w( S, b5 i1 u# }( `( g+ ]感觉两个溢流阀应该是为保证主机的安全而设置的。当缸作用有使活塞肝上行的意外负载,且负载压力超过2MPA时,缸无杆腔的油应该经溢流阀回油箱。9 P$ T$ X" F5 P# ^5 p. P
至于从哪个换向阀溢出,也许与压力传感器有关?0 Q. U  K( z) u$ G; b
) |8 f0 L  H+ i' G) U; q) b" ^
[ 本帖最后由 bohaiyan 于 2009-9-28 11:10 编辑 ]
发表于 2009-9-28 11:48:55 | 显示全部楼层 来自: 中国北京
左边的减压阀起平衡作用,右边的减压阀是工作用的。这张系统图看着很有技术含量,不过一出问题,就很麻烦。另外楼主要备货梭阀,一定要原型号的。其他的元件无所谓。另外油缸密封最好要做备件。另外,这张图有技术隐患。
 楼主| 发表于 2009-9-28 12:55:21 | 显示全部楼层 来自: 中国浙江杭州
有人能讲讲蓄能器在这怎么工作的吗?
# ~: ]$ n8 X3 X: i) c$ t我觉得是稳定压力,减少冲击。在辊子下落到位的速度变化时,会产生压力脉冲,用来缓和冲击;二位二通阀在压力油通过比例阀时接通,另两位断开;溢流阀起安全作用。
2 F8 N" \" g5 R. }3 R) ]' U' k. S另外,接放大板的比例阀是不是通常会与位移传感器一起构成高精度同步回路,实现闭环控制呢?
发表于 2009-9-29 10:06:23 | 显示全部楼层 来自: 中国辽宁本溪
1.1L的蓄能器应该是用来做缓冲的。
; }3 \0 P3 t4 ^! ~2.下面两条是我原来学习时摘录的。前一条的出处我记不得了。后一条摘自力士乐的期刊。3 O0 M, F; I9 d
  仅供楼主参考。& E& ?- Y) f+ s5 V5 b
   〖采用分流集流后,对于可能由于出现偏载而影响同步精度的回路,可采用修正节流阀(即于同步阀后两执行组件之间跨接一节流阀)来减少或消除液动力对速度同步精度的影响。即让流经负载压力较高支路的流量有一小部分经过修正节流阀流入负载压力较低的支路,以使同步精度提高。〗
" S. u) _0 ?  m0 H# g   〖德.力士乐设计的比例阀同步回路:巴西里约帕拉那河有一座可以上下移动的活动桥,该桥面是由4只液压缸驱动其上下的。4只液压缸采用了比例阀同步技术。4只带有相应的电子插板的比例换向阀(4WRZ)
9 ]* B& \  o, @$ V9 v# y* m, B; I由CIMS提供电子信号。其中的一只液压缸作为主液压缸,而其他的液压缸则作为从属液压缸来工作。主液压缸定义参考位置,从属缸的位置则以它为基准进行比较,并通过电子元件进行相应的修正。下降回路采用了SCA平衡阀。〗
8 c6 ]) ^7 Y& {) W4 k1 B+ h, [9 M  `4 v1 c
[ 本帖最后由 bohaiyan 于 2009-9-29 10:09 编辑 ]
发表于 2009-9-30 00:15:52 | 显示全部楼层 来自: 越南
工程专业里液压是基础课程,像这样专业的分析是来学习了!
发表于 2009-10-1 01:20:16 | 显示全部楼层 来自: 中国辽宁沈阳
QQ截图未命名.JPG 猜一下,这个是不是双向溢流的作用呀
发表于 2009-10-1 07:42:46 | 显示全部楼层 来自: 中国河北廊坊
真的是很不错的液压图!
9 L; s! I5 k& R我那会儿总能接触到!
; h0 u7 n( n, c7 e# i( W现在有点看不懂了!
" {8 n; c, y' v0 \! T* W7 U( E3 {好好学学!
发表于 2009-10-1 15:23:21 | 显示全部楼层 来自: 中国浙江杭州
3是快速接头,5是放大板,4是压力传感器
发表回复
您需要登录后才可以回帖 登录 | 注册

本版积分规则

Licensed Copyright © 2016-2020 http://www.3dportal.cn/ All Rights Reserved 京 ICP备13008828号

小黑屋|手机版|Archiver|三维网 ( 京ICP备2023026364号-1 )

快速回复 返回顶部 返回列表