QQ登录

只需一步,快速开始

登录 | 注册 | 找回密码

三维网

 找回密码
 注册

QQ登录

只需一步,快速开始

展开

通知     

全站
6天前
查看: 3431|回复: 22
收起左侧

[已解决] 6.0的刀路怎么没2.0的好?急!

[复制链接]
发表于 2009-9-25 13:12:03 | 显示全部楼层 |阅读模式 来自: 中国江苏南京

马上注册,结识高手,享用更多资源,轻松玩转三维网社区。

您需要 登录 才可以下载或查看,没有帐号?注册

x
6.0的刀路抬刀比2.0的多?!
2.0.JPG
6.0.JPG
发表于 2009-9-25 13:38:39 | 显示全部楼层 来自: 中国上海
你的设置是否和2.0内的设置一样了。) L( c$ o4 B* w; r' V1 D, h! ~2 V
如果有些小的设置没有设好,就会增加抬刀的次数。# r+ G3 C0 Y. G, v0 e
, A4 x. H# _- f8 w
请检查你的设置。
 楼主| 发表于 2009-9-25 13:42:26 | 显示全部楼层 来自: 中国江苏南京
设置没改,只是用6.0重新计算,刀路就变了
发表于 2009-9-25 16:27:14 | 显示全部楼层 来自: 中国台湾
看來我們應該換2.0了!!呵呵!!
% \1 X# T2 Y( }# I2 d" B+ V8 w) r! B2 a% x. D! ~' m, r
圖檔發上來看才知道問題出在哪
 楼主| 发表于 2009-9-25 18:19:53 | 显示全部楼层 来自: 中国江苏苏州
请各位试试

00000.rar

513.76 KB, 下载次数: 114

 楼主| 发表于 2009-9-26 08:10:45 | 显示全部楼层 来自: 中国江苏南京
各位师傅,有解决的办法了吗?
发表于 2009-9-26 10:41:04 | 显示全部楼层 来自: 中国江苏常州
能满足要求吗
00000.gif

评分

参与人数 1三维币 +2 收起 理由
otnt + 2 没有图档就加2吧

查看全部评分

发表于 2009-9-26 12:01:14 | 显示全部楼层 来自: 中国台湾
NX 6.0.4.30 a# R& y. c, X7 S7 S
--------------刀具資訊---------------, |- H) B) V& [& D
(D) 直徑             =       0.800000000
9 E% N. E) X9 D6 k. p(R1) 底圓角半徑      =       0.400000000& v" k; y2 l& Q( r0 B
--------- 公差 ----------
! m9 W" @7 Q# B4 x2 v內公差               =       0.030000000
6 D/ T: b& n+ z1 t  i! [* ]! d! n( g$ r/ _外公差               =       0.030000000( X+ P, H' O0 d! ~  c
---------- 餘量 ----------% B4 M" a/ A) C3 v9 V: L; V" k" H; n
使用「底部面和側壁餘量一致」 Off
: n& L- D: V7 L' o; C6 R零件餘量             =       0.000000000, u8 R! u8 [3 r
底部面餘量           =       0.000000000
9 C; P" }( f5 |3 d/ k, M6 A檢查餘量             =       0.000000000
; E3 W5 O6 P! ?' N修剪餘量             =       0.0000000008 y) }/ d2 _; h0 G( [
* @: w* Q! e! p- H( z1 h
最小切削深度         =       0.1300000003 L8 r4 A6 d$ }9 r( g, U& E7 H
  每刀的深度         =       0.130000000! r3 O1 I0 P* s2 b' ^

5 c# v: |2 Y  W1 A切削區域起點
, \! [; ^6 {0 N" f( I+ x
& T3 ?' D  ]" s" U定在工件左上中間的位置上
1 S" n! W7 j/ B4 l- E% v
% e' l6 |9 g2 L! v; z切削參數' i( B& W2 S+ B
層到層    沿零件斜進刀
1 n$ S3 E7 S  n- L2 j8 W/ ~3 P5 F& }斜角 10 度% @. U, h5 }, U) f  Z/ c
0 j( i3 N) F, Q. W
可傳上參數來

评分

参与人数 1三维币 +3 收起 理由
otnt + 3 技术讨论

查看全部评分

 楼主| 发表于 2009-9-26 19:27:26 | 显示全部楼层 来自: 中国江苏苏州
谢谢各位的支持。3 ^: @; l; W3 }/ k
我用楼上的参数试了下,还是有点多余的抬刀。
  \; k& C0 w0 ^0 k$ e8 E5 Y还有LY2005,小头那里有过多的蓝色线,在高速编程中是不允许的,不过还是谢谢你了。# g. e+ R" Y) R' x( J- }; {
希望有更多的师傅多试试。2.0的那种刀路在高速编程中很重要。
发表于 2009-9-26 23:24:09 | 显示全部楼层 来自: 中国重庆
你确定你的参数是一样的么?
1 }" i" i1 W( q- Y; f对比两个图,明显参数不一样嘛
: @- [8 G' ]. ^4 X2 n7 B; I" X; f% H
6.0有些参数由于相对于以前版本位置变化之类的原因,需要重新设定: t# J1 X8 E- y2 {3 W) ~- ?. t

* U1 V6 M4 e8 K5 R* ]+ X[ 本帖最后由 otnt 于 2009-9-26 23:25 编辑 ]
20090925_a0dd88c744f79dae216bgR7vuxk4EOeB.jpg
 楼主| 发表于 2009-9-27 08:47:36 | 显示全部楼层 来自: 中国江苏南京
是一样的,切削方法都是用的层到层斜进刀
1 @/ `+ ~' o" X9 E% _; l起点我没有去定。但是就是修改了起点6.0的刀路还是没有明显的好转
发表于 2009-9-27 13:16:11 | 显示全部楼层 来自: 中国重庆
这个应该和2.0的刀轨差不多了,都是5进刀5退刀! ~0 f3 K' L4 }# \
! O5 ^+ u8 V1 |
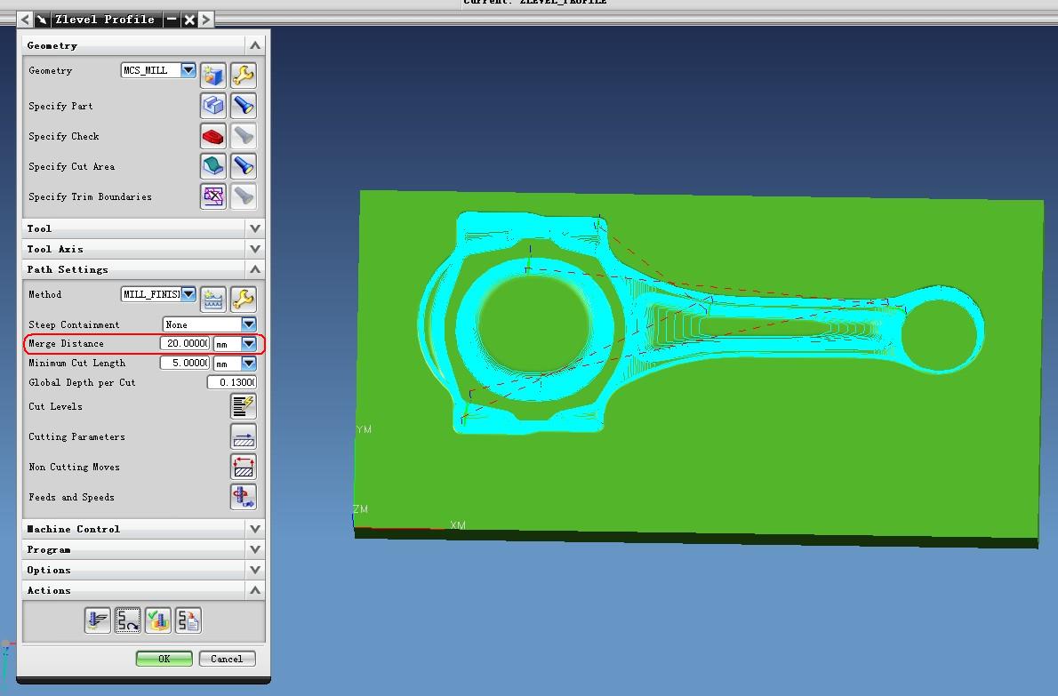
参数和8楼的大致相同,没有设切削起始点,感觉那个对此刀轨影响不大,将连接距离设为20mm(如图)
8 B" x4 H6 X' G
0 e3 l: o9 I. K3 e在生成过程中有警报(不可靠的实体),应该是由于面丢失造成的(如图2)
- D6 l, x2 ~' s! q3 ~. e3 R0 v5 w/ e: D$ P3 {
补充:NX6版本是6.0.1
QQ截图未命名.JPG
QQ截图未命名2.jpg

00000.rar

1.01 MB, 下载次数: 42

 楼主| 发表于 2009-9-27 19:51:45 | 显示全部楼层 来自: 中国江苏苏州
谢谢楼上,在合并距离设为20,最小距离设为5时
' \4 J3 x1 t, |2 x1 ^! d抬刀确实减少很多了,如果方便的话,可以说说原因吗?
 楼主| 发表于 2009-9-27 19:53:01 | 显示全部楼层 来自: 中国江苏苏州
不方便的话,也没关系。我自己在多试试吧。再次谢谢各位了!!
发表于 2009-9-27 21:12:07 | 显示全部楼层 来自: 中国重庆
我自己理解,合并距离越大,抬刀自然就越少6 I) U7 u2 m* N. C4 x
当合并设为3时,如果在3mm内没有轨迹点,那么就会抬刀
1 A/ s/ ?2 T9 n; e, _8 r2 m) o最小距离为5,就是当刀轨长度短于5的,而且加上20的合并距离并不能和其他轨迹点连到一起,则忽略; Y+ h, x$ y; P$ g* Z, N& U
" O! k/ v6 Y2 Q6 L+ a, ^4 A
来论坛都是为了学习,什么方便不方便的
 楼主| 发表于 2009-9-28 06:36:19 | 显示全部楼层 来自: 中国江苏苏州
感谢你的回答,我也可以开始试着用用6。0的了
发表于 2009-9-28 15:20:01 | 显示全部楼层 来自: 中国台湾
本人較建議用CONTOUR_AREA(區域铣削),9 L; F6 V% X1 |4 z! E1 S
可能會好一點
发表于 2009-9-29 11:20:00 | 显示全部楼层 来自: 中国广东肇庆
:mad:

评分

参与人数 1三维币 -5 收起 理由
otnt -5 灌水

查看全部评分

发表于 2009-9-30 15:23:43 | 显示全部楼层 来自: 中国江苏苏州
这个方法适合在开粗用
1 m$ V0 F" S: O' ?& k本身图档有问题,在加上上述两个参数设那么大5 a( t: L* e! F: v, C
不宜精加工用!!
发表于 2009-12-23 21:08:09 | 显示全部楼层 来自: 中国上海

回复 19# 66668888 的帖子

高速加工不等于精加工。  . ~% E5 [& [( h; S
+ h6 p( Q9 g3 X1 r% S/ Z# U
LZ,NX2拿到NX6重新生成不代表没改参数,NX2的许多参数在NX6里被划化为2两个以上的新参数,这表示被细化的老参数在NX6中将调用新参数的默认值--那么当被细化的参数在NX2中不是默认值时结果将不一致。

评分

参与人数 1三维币 +3 收起 理由
otnt + 3 技术讨论,是这样子的

查看全部评分

发表于 2009-12-25 13:45:33 | 显示全部楼层 来自: 中国广东佛山
呵呵~还没换6.0~楼主加油换6.0 支持
发表于 2010-1-10 18:18:29 | 显示全部楼层 来自: 中国浙江宁波
下来试试!
发表于 2010-1-13 13:09:37 | 显示全部楼层 来自: 中国黑龙江哈尔滨
编程里面说道挺多,须在实践中不断学习。
发表回复
您需要登录后才可以回帖 登录 | 注册

本版积分规则


Licensed Copyright © 2016-2020 http://www.3dportal.cn/ All Rights Reserved 京 ICP备13008828号

小黑屋|手机版|Archiver|三维网 ( 京ICP备2023026364号-1 )

快速回复 返回顶部 返回列表