QQ登录

只需一步,快速开始

登录 | 注册 | 找回密码

三维网

 找回密码
 注册

QQ登录

只需一步,快速开始

展开

通知     

查看: 1676|回复: 4
收起左侧

[已解决] ug显示怪事情,大家来看

[复制链接]
发表于 2009-9-26 21:02:09 | 显示全部楼层 |阅读模式 来自: 中国江苏苏州

马上注册,结识高手,享用更多资源,轻松玩转三维网社区。

您需要 登录 才可以下载或查看,没有帐号?注册

x
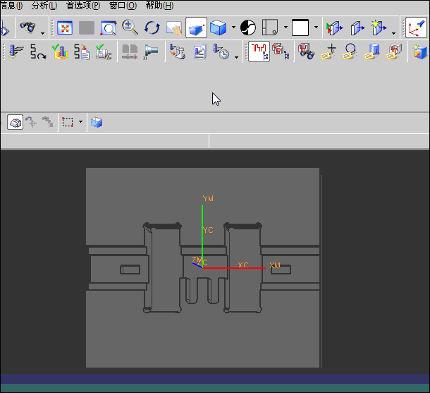
今天打开这套设计一半的模具图档,刚开始,我就觉得这图今天看上去怎么有点怪怪的,眼睛看着不舒服
. M4 Q+ B! r# s& ]4 H仔细一看,怎么成这样了,还以为显示器被太阳晒坏了6 z' h; \6 C% G6 U7 W
但打开别的图是好的
/ [$ ~8 K- w8 h+ b真是郁闷,不知道怎么回事,有遇到或知道的帮我解决下吧,谢谢了先@
5 I5 T- L. Y  u) w9 J图片插不进去,郁闷
- h# ~4 b5 Y0 ^+ u5 Y/ N  G1 v
  ~+ J% {% a# m3 m' P[ 本帖最后由 jsszzyg2008 于 2009-9-26 22:38 编辑 ]

未命名.rar

28.65 KB, 下载次数: 11

发表于 2009-9-26 21:09:20 | 显示全部楼层 来自: 中国北京
将"视图"工具条中的"透视"按扭"弹起即可
 楼主| 发表于 2009-9-26 22:05:25 | 显示全部楼层 来自: 中国江苏苏州
原帖由 xcrxxc 于 2009-9-26 21:09 发表 http://www.3dportal.cn/discuz/images/common/back.gif% T9 g$ f6 F3 z# M( K
将"视图"工具条中的"透视"按扭"弹起即可

, l6 h- A( ~' P( A" d# _没找到啊!我用的是4.0
发表于 2009-9-26 22:16:12 | 显示全部楼层 来自: 中国北京
给个动画可能更直观
ug显示怪事情.gif

评分

参与人数 1三维币 +4 收起 理由
beyond2009 + 4 应助

查看全部评分

 楼主| 发表于 2009-9-26 22:37:38 | 显示全部楼层 来自: 中国江苏苏州
原帖由 xcrxxc 于 2009-9-26 22:16 发表 http://www.3dportal.cn/discuz/images/common/back.gif
! \1 f% K5 q9 ~5 N" C, X% z3 K+ J给个动画可能更直观
& r. G7 t: h4 A, I8 i
多谢,多谢!
发表回复
您需要登录后才可以回帖 登录 | 注册

本版积分规则


Licensed Copyright © 2016-2020 http://www.3dportal.cn/ All Rights Reserved 京 ICP备13008828号

小黑屋|手机版|Archiver|三维网 ( 京ICP备2023026364号-1 )

快速回复 返回顶部 返回列表