QQ登录

只需一步,快速开始

登录 | 注册 | 找回密码

三维网

 找回密码
 注册

QQ登录

只需一步,快速开始

展开

通知     

全站
8天前
查看: 9192|回复: 10
收起左侧

[已解决] 一步可成形性分析怎么用呀

[复制链接]
发表于 2009-10-17 23:52:07 | 显示全部楼层 |阅读模式 来自: 中国上海

马上注册,结识高手,享用更多资源,轻松玩转三维网社区。

您需要 登录 才可以下载或查看,没有帐号?注册

x
麻烦各位高手知道的指点一下哈,一步可成形性分析具体怎么用呀,能说的详细最好呀
发表于 2009-10-18 07:44:23 | 显示全部楼层 来自: 中国山东济南
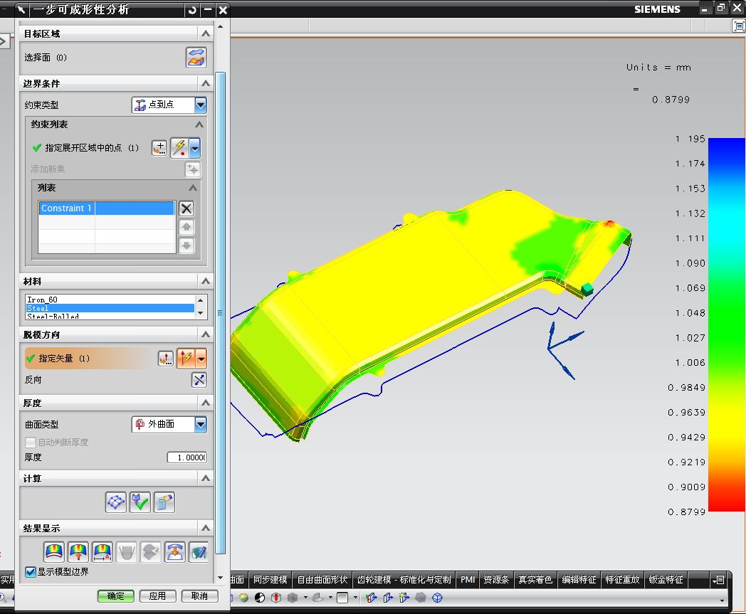
这个命令有点像FASTFORM的功能,可选项不多。; Z8 k9 y/ ?8 E8 y; z8 {
1、选择要分析(展开)的面,即对话框的第一项,注意选择前要缝合;2 C, K2 B: @6 Y# A1 }/ f
2、“目标面”只在有中间展开过程的时候才选,如果是平面展开,可不对这步操作。/ P6 Q/ l9 C( A8 k- w* Y; M: |
3、边界条件,就是控制展开线与原曲面相对位置的选项,如果选点对点选项,在曲面的的边缘位置取一点;
+ t0 R* W# D* M6 v' J4、定义材料;材料对展开的精度影响不大,但影响其他拉伸性能分析;
7 o- O7 m# @7 X% g9 M: J5、定义脱模方向,即冲压方向,根据零件特点选择,这一步比较关键,选错了方向会不能求解。
7 B% s" F+ b5 h: M+ _- y% e6、选择曲面类型,也就是你提供的曲面是钣金件的哪个表面,以及材料厚度,这个影响展开尺寸;, f6 S; r* [3 i" P5 U
7、在“计算”的栏目里,首先选择“网格”按钮,进行单元划分,完成后按右边的“计算”按钮。- I; Y: I. K3 p9 e+ L( Z& Q0 ~

2 s6 ?) Q9 W# i1 |1 |1 X# G' C' X$ E整个过程比较“傻瓜”,提供的参数不多,比不上专业软件的精度。
1.jpg

评分

参与人数 1三维币 +8 收起 理由
beyond2009 + 8 应助

查看全部评分

发表于 2009-10-18 10:02:07 | 显示全部楼层 来自: 中国四川宜宾
ug+ N: E5 T  M% e) {
还有这样功能,6 j+ L) m# c! {6 l7 [/ A) _( l, i+ P
强悍
 楼主| 发表于 2009-10-18 10:21:32 | 显示全部楼层 来自: 中国上海
谢谢2楼的帮忙
发表于 2009-12-21 18:43:34 | 显示全部楼层 来自: 中国浙江绍兴
很好用的呀
发表于 2010-6-3 16:19:53 | 显示全部楼层 来自: 中国江苏盐城
xiexie  好强悍的功能啊
发表于 2010-6-7 23:55:38 | 显示全部楼层 来自: 中国天津
UG也有这个功能了?$ g& r7 {0 h+ L$ _! M+ `
2楼的,什么版本那是???$ I$ V$ U: U2 R% l% N7 A
我一直还用autoform呢!!
发表于 2012-12-20 14:40:04 | 显示全部楼层 来自: 中国山东日照
网格化分有没有指导性的参数啊
发表于 2013-10-10 17:23:28 | 显示全部楼层 来自: 中国江苏常州
先学习一下,找了好久了,呵呵谢谢
发表于 2014-1-2 22:13:20 | 显示全部楼层 来自: 中国四川成都
WHC44 发表于 2009-10-18 07:44 static/image/common/back.gif: v4 `1 o# w( w& L3 Z
这个命令有点像FASTFORM的功能,可选项不多。
8 g5 f. a7 l0 ~1 i1、选择要分析(展开)的面,即对话框的第一项,注意选择前要 ...

  H( E- a& U0 D1 G, i. `) a7 \6 u  x" J在做曲面展开时经常用这个命令,但是感觉展开的不是很精确,有没有精确点的软件或方法
发表于 2014-1-4 10:39:07 | 显示全部楼层 来自: 中国湖北咸宁
学习了,感 谢楼玉了
发表回复
您需要登录后才可以回帖 登录 | 注册

本版积分规则


Licensed Copyright © 2016-2020 http://www.3dportal.cn/ All Rights Reserved 京 ICP备13008828号

小黑屋|手机版|Archiver|三维网 ( 京ICP备2023026364号-1 )

快速回复 返回顶部 返回列表