QQ登录

只需一步,快速开始

登录 | 注册 | 找回密码

三维网

 找回密码
 注册

QQ登录

只需一步,快速开始

展开

通知     

查看: 2566|回复: 6
收起左侧

[已答复] 浮充和均充

 关闭 [复制链接]
发表于 2009-10-29 08:38:44 | 显示全部楼层 |阅读模式 来自: 中国山东枣庄

马上注册,结识高手,享用更多资源,轻松玩转三维网社区。

您需要 登录 才可以下载或查看,没有帐号?注册

x
作为电池的充电模式,浮充和均充原理
发表于 2009-10-29 09:03:28 | 显示全部楼层 来自: 新加坡
电池充电一般分为恒流、恒功率、恒压等,你说的均充一般指的是恒流;而浮充一般指的是在电池充饱以后采用恒压或脉冲的方式保持电池的电量

评分

参与人数 1三维币 +1 收起 理由
lsq12345 + 1 应助

查看全部评分

发表于 2010-1-2 09:25:26 | 显示全部楼层 来自: 中国浙江金华
均充是对蓄电池进行充电的初始阶段  当充电饱和后改为浮充

评分

参与人数 1三维币 +1 收起 理由
lsq12345 + 1 应助

查看全部评分

发表于 2010-1-7 10:28:29 | 显示全部楼层 来自: 中国上海
浮充是蓄电池组的一种供(放)电工作方式,系将蓄电池组与电源线路并联连接到负载电路上,它的电压大体上是恒定的,仅略高于蓄电池组的断路电压,由电源线路所供的少量电流来补偿蓄电池组局部作用的损耗,以使其能经常保持在充电满足状态而不致过充电。因此,蓄电池组可随电源线路电压上下波动而进行充放电。当负载较轻而电源线路电压较高时,蓄电池组即进行充电,当负载较重或电源发生意外中断时,蓄电池组则进行放电,分担部分或全部负载。这样,蓄电池组便起到稳压作用,并处于备用状态。 浮充供电工作方式可分为半浮充和全浮充两种。当部分时间(负载较重时)进行浮充供电,而另部分时间(负载较轻时)由蓄电池组单独供电的工作方式,称为半浮充工作方式,或称定期浮充工作方式。倘全部时间均由电源线路与蓄电池组并联浮充供电,则称为全浮充工作方式,或称连续浮充工作方式。 以净充工作方式使用的蓄电池组,其寿命一般较全充放工作方式者要长,而且可改用较小些容量的蓄电池组来代替。这种浮充供电工作方式多用于发电厂的断电备用电源和电话局的电话正常供电电源。 电池充足电后,维持电池容量的最佳方法是在电池组两端加入恒定的是压。这就是说,电池充足电后,充电器应输出恒定的浮充电压。在浮充状态下,充入电池的电流应能补充电池因自放电而失去的电量。浮充电压不能过高,以免因严重过充电而缩短电池的寿命。 采用适当的浮充电压,免维护铅酸蓄电池的浮充寿命可达10 年以上。 实践证明,实际的浮充电压与规定的浮充电压相差5%时,免维护蓄电池的寿命将缩短一半。 均充就是定电流充电.

评分

参与人数 1三维币 +1 收起 理由
lsq12345 + 1 应助

查看全部评分

发表于 2010-1-11 23:00:51 | 显示全部楼层 来自: 中国广东东莞
长时间连接到充电器的电池需要采用浮充模式,充满电后连接用电器的电池采用循环充电模式;

评分

参与人数 1三维币 +1 收起 理由
lsq12345 + 1 应助

查看全部评分

发表于 2010-5-17 14:02:51 | 显示全部楼层 来自: 中国湖北潜江
看下这个对你有没有帮助!
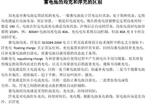
均充和浮充区别.jpg

评分

参与人数 1三维币 +1 收起 理由
lsq12345 + 1 应助

查看全部评分

发表于 2010-5-21 08:58:33 | 显示全部楼层 来自: 中国安徽六安
真的牛,双手赞成,谢谢了
发表回复
您需要登录后才可以回帖 登录 | 注册

本版积分规则


Licensed Copyright © 2016-2020 http://www.3dportal.cn/ All Rights Reserved 京 ICP备13008828号

小黑屋|手机版|Archiver|三维网 ( 京ICP备2023026364号-1 )

快速回复 返回顶部 返回列表