QQ登录

只需一步,快速开始

登录 | 注册 | 找回密码

三维网

 找回密码
 注册

QQ登录

只需一步,快速开始

展开

通知     

查看: 1779|回复: 0
收起左侧

[分享] 分享 国际焊接工程师培训考试复习提纲

 关闭 [复制链接]
发表于 2009-10-30 11:09:09 | 显示全部楼层 |阅读模式 来自: 中国山东青岛

马上注册,结识高手,享用更多资源,轻松玩转三维网社区。

您需要 登录 才可以下载或查看,没有帐号?注册

x
包括四部分:
" p3 K& w+ R$ T. A+ {6 s1 ]( v5 f1.
$ l8 U5 R& m1 @2 z
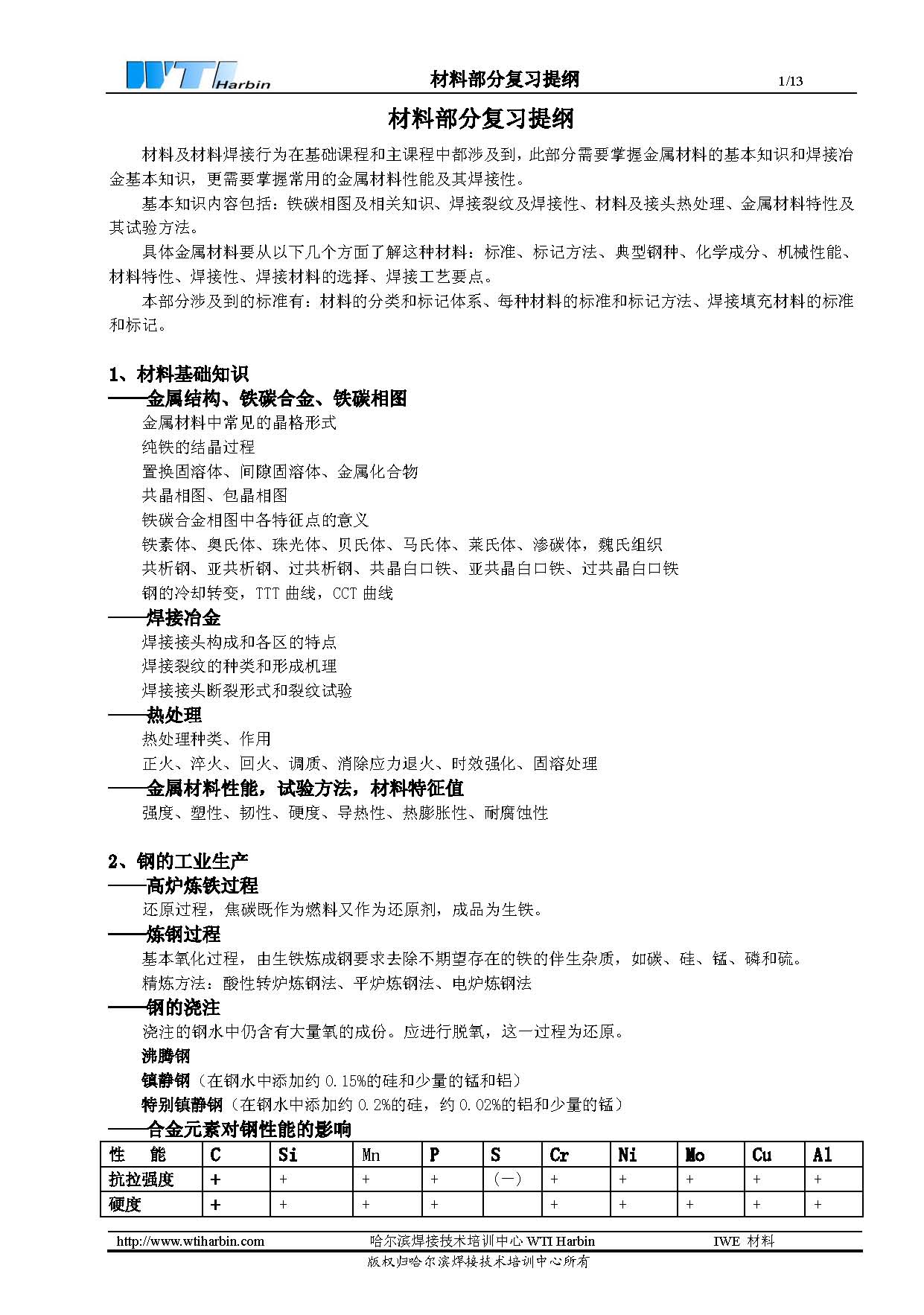
材料部分复习提纲
材料及材料焊接行为在基础课程和主课程中都涉及到,此部分需要掌握金属材料的基本知识和焊接冶金基本知识,更需要掌握常用的金属材料性能及其焊接性。
; j1 ~6 g+ k' L4 Z8 M! A6 i基本知识内容包括:铁碳相图及相关知识、焊接裂纹及焊接性、材料及接头热处理、金属材料特性及其试验方法。1 f2 Z0 L7 i. }. C" \
具体金属材料要从以下几个方面了解这种材料:标准、标记方法、典型钢种、化学成分、机械性能、材料特性、焊接性、焊接材料的选择、焊接工艺要点。
7 ~! `/ V" `- @1 j. C) V' _* h本部分涉及到的标准有:材料的分类和标记体系、每种材料的标准和标记方法、焊接填充材料的标准和标记。  ^8 z' F* t" e! ~9 e
2.6 h9 M* d& U# x# ^4 ]0 J$ c
焊接方法及设备总复习
焊接方法及设备这部分可以分两大部分:基础课和主课程。基础课部分要掌握的有:电工学中的欧姆定律、功率的概念等基本概念;弧焊电源的分类、应用及各种焊接方法的外特性、电焊机的安全电压等;电弧中要掌握的主要是各种熔滴过渡力的作用,电弧偏吹及解决办法;火焰技术在主课程部分的重点内容为气焊及气割的基本概念和应用;基础课程和主课程焊条电弧焊、气体保护焊、埋弧焊要求掌握各种焊接方法的基本过程、焊接保护形式、缺欠形式、填充材料标准等;电阻焊、其它焊接方法、热切割及坡口准备方法、热喷涂技术、焊接机器人、钎焊、塑料焊接、其它连接方法主要掌握基本概念、应用及相关标准。
% B8 U& |8 g: T, `) ?* C1 u+ d3.焊接结构设计复习提纲
% R! a; v; a/ v5 }( A4.焊接生产部分复习提纲
3 Y- {1 h) U' l* P* O4 ]
材料复习.jpg

总复习.rar

1.74 MB, 下载次数: 49

发表回复
您需要登录后才可以回帖 登录 | 注册

本版积分规则


Licensed Copyright © 2016-2020 http://www.3dportal.cn/ All Rights Reserved 京 ICP备13008828号

小黑屋|手机版|Archiver|三维网 ( 京ICP备2023026364号-1 )

快速回复 返回顶部 返回列表