QQ登录

只需一步,快速开始

登录 | 注册 | 找回密码

三维网

 找回密码
 注册

QQ登录

只需一步,快速开始

展开

通知     

全站
8天前
查看: 2051|回复: 9
收起左侧

[讨论] 老师傅们,我来出题啦

[复制链接]
发表于 2009-11-10 10:38:07 | 显示全部楼层 |阅读模式 来自: 中国江苏常州

马上注册,结识高手,享用更多资源,轻松玩转三维网社区。

您需要 登录 才可以下载或查看,没有帐号?注册

x
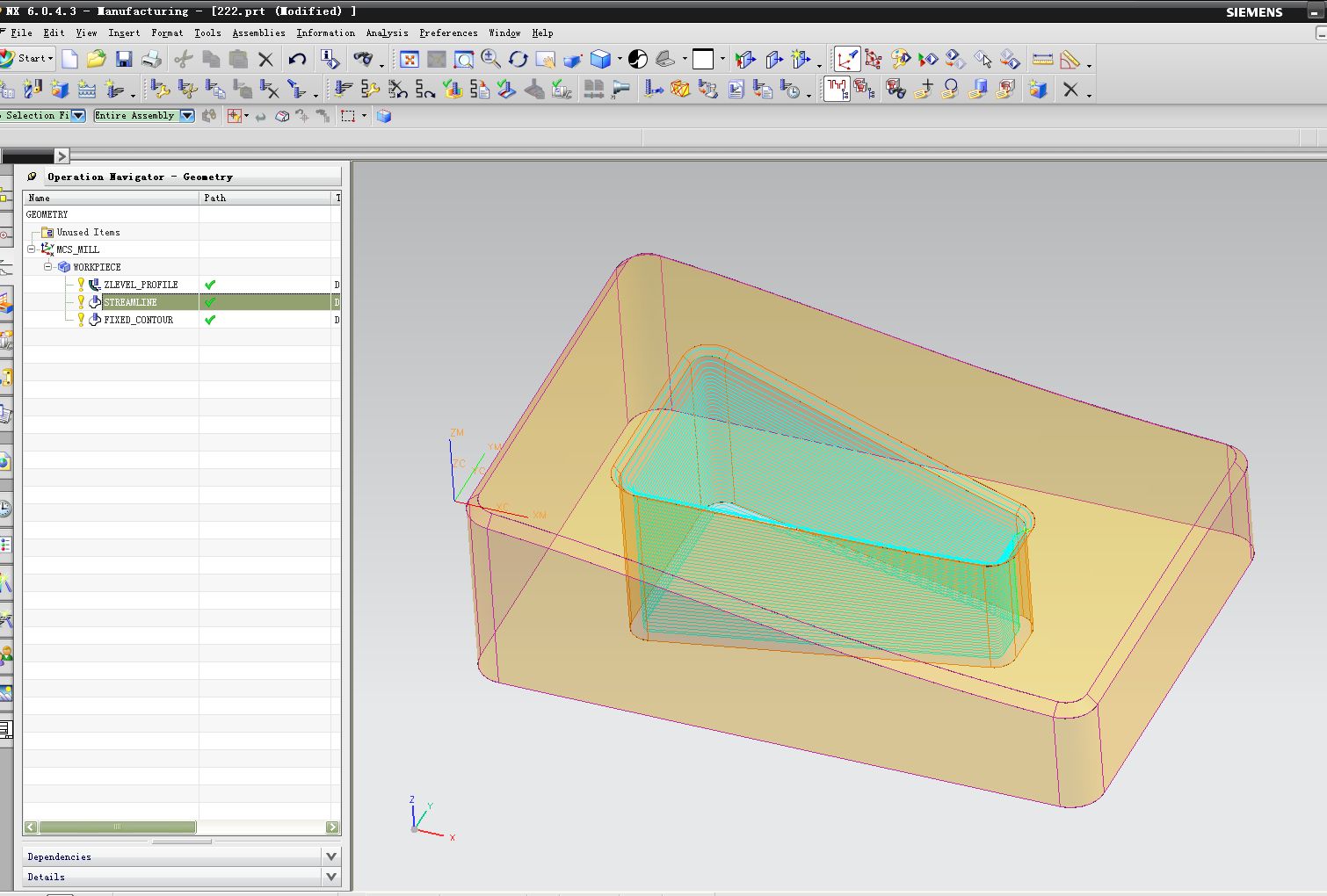
这个工件铣中间的形状和外边的倒角,如果用等高的话跳刀很多,要是用区域铣削的话刀路很慢,不怎么理想,最好有3D形式的刀路绕下去,那么刀路漂亮,机床走的漂亮,效果又好,时间也快,爽哉!!!!,我做了一个示意刀,只可惜我的过切啦.哈哈!!!!今天偶尔看到人家用MASTERCOM做了这么个刀路,我就弄不懂了,那个软件都能做,UG居然做不出来,羡慕死我啦
222.jpg

222.rar

126.47 KB, 下载次数: 25

发表于 2009-11-10 15:33:53 | 显示全部楼层 来自: 中国福建厦门
呵呵,那是你还不知道很多功能怎么灵活运用。
12.jpg

12_x_t.rar

144.73 KB, 下载次数: 28

评分

参与人数 1三维币 +3 收起 理由
otnt + 3 应助

查看全部评分

发表于 2009-11-10 17:42:06 | 显示全部楼层 来自: 中国山东烟台
mfs.rar (546.58 KB, 下载次数: 36)

评分

参与人数 1三维币 +3 收起 理由
otnt + 3 应助

查看全部评分

 楼主| 发表于 2009-11-10 20:13:04 | 显示全部楼层 来自: 中国江苏常州
楼上的两位师傅做的不错嘛,只可惜只做了倒角部分,不知你们还能把刀路再往下做吗?而且我倒的是圆角,要是我倒了尖角,你还能用表面积做吗
 楼主| 发表于 2009-11-10 20:22:35 | 显示全部楼层 来自: 中国江苏常州
像这种形状,外边的倒角用球刀做做那也就算了,要是把中间的倒角和腔全做出来,最好用牛鼻刀
发表于 2009-11-10 22:25:53 | 显示全部楼层 来自: 中国上海
很久没来了,做题玩~
截图00.jpg
截图01.jpg
截图02.jpg
发表于 2009-11-10 22:27:57 | 显示全部楼层 来自: 中国上海
上part,呵呵!!!

222.rar

319.3 KB, 下载次数: 46

评分

参与人数 1三维币 +4 收起 理由
otnt + 4 应助

查看全部评分

 楼主| 发表于 2009-11-11 10:24:25 | 显示全部楼层 来自: 中国江苏常州
楼上的刀路很漂亮,谢谢啦
发表于 2009-11-11 12:22:12 | 显示全部楼层 来自: 中国广东深圳
刀路很好,学习了。
发表于 2009-11-30 19:40:06 | 显示全部楼层 来自: 中国广东江门

回复 3# mengfansheng 的帖子

唉,老兄你用7.0了吗,我的6.0打不开啊,
发表回复
您需要登录后才可以回帖 登录 | 注册

本版积分规则


Licensed Copyright © 2016-2020 http://www.3dportal.cn/ All Rights Reserved 京 ICP备13008828号

小黑屋|手机版|Archiver|三维网 ( 京ICP备2023026364号-1 )

快速回复 返回顶部 返回列表