QQ登录

只需一步,快速开始

登录 | 注册 | 找回密码

三维网

 找回密码
 注册

QQ登录

只需一步,快速开始

展开

通知     

查看: 4279|回复: 12
收起左侧

[已解决] 一般异步电机的电击防护等级是多少?

 关闭 [复制链接]
发表于 2009-11-16 16:00:01 | 显示全部楼层 |阅读模式 来自: 中国江苏无锡

马上注册,结识高手,享用更多资源,轻松玩转三维网社区。

您需要 登录 才可以下载或查看,没有帐号?注册

x
一般异步电机的电击防护等级是多少?以前没有听说过这个防护,这次做商检要填个表。3 M9 `9 A* d9 z  H+ a
9 Q$ i7 {& z4 v6 s: U1 [2 m0 y
[ 本帖最后由 pangpang 于 2009-11-24 12:38 编辑 ]
发表于 2009-11-17 12:50:12 | 显示全部楼层 来自: 中国内蒙古赤峰
没听说过。0 t! U5 Z8 M' Y' q
是不是绝缘等级
发表于 2009-11-17 13:36:30 | 显示全部楼层 来自: 中国河北保定
有绝缘等级和防护等级之说,没听说过点击等级
: Z2 u  |( r5 j9 |$ r$ X0 f% w5 ?/ n/ @# t4 ?: e) W
电机防护等级的意义* v" S: j+ C/ V& e! D; h. N
IP分类体系通过一个数字来表明外壳对抵抗冲击和粉尘及水侵入的保护。
2 c" A8 ~/ ~) O# r; V* B% Q第一位数 防固体物侵入的级别
( Y7 N/ R3 v- m+ P$ y0 无防护
( Z) v% ?) T) |/ z8 S/ ]- A1 防护大于50mm的物体(如手)2 U) _) o# s' |* {) |
2 防护大于12mm的物体(手指)
! {! l# z6 S5 m/ p6 G3 防护大于2.5mm的物体(工具或导线)
( @- ^6 W1 @. [3 }% \7 w4 防护大于1.0mm的物体(导线或细棍)
" \. ]6 l" ~7 B& f/ a$ b/ e5 防护足以造成危害的粉尘的侵入/ l- h  [: c) g# m  |1 x4 T4 ~" r
6 尘密
2 B0 I" ^2 Z, P  h" O# `& m% ` 第二位 防水侵入的级别" ?, l, K& u& O5 n' G2 z+ K0 }
0 无防护
: K- N: E2 y0 e1 防护滴水(如凝结液)5 k" v2 A0 y7 B" t7 S1 f
2 防护滴水,下滴倾斜角度小于15°! ~' k3 k3 F- M0 R2 Y! o
3 防护喷洒水,倾斜角度小于60°0 K! ]7 Z) D% W
4 防护来自所有方向的溅水
6 m% }8 @# f; ?9 U5 防护来自所有方向的水柱
- y5 `! W: B" P- U/ ]( Q6 防护水塘或高压水柱
  v  K9 F2 A; g! P1 Q) _7 浸于水中150mm-1m深防护水的侵入
3 P( {4 U# e6 w2 @+ X6 {; R& A6 [8 埋入水中,适合连续浸于水中。) y4 z0 K! u! F6 N  ]9 B% ]) h
2、电机绝缘等级最大稳定化温度不能超过
5 D) f' u( t. {& e3 K' k( QY A E B F H C   耐热温度分别为90℃ 105℃ 115℃  130℃  155℃  180℃  200℃

评分

参与人数 1三维币 +5 收起 理由
lsq12345 + 5 应助

查看全部评分

发表于 2009-11-17 20:34:08 | 显示全部楼层 来自: 中国广东深圳
电动机除了上述的防护以外,还有按爆炸危险场所等级、火灾危险场所等级的规定。
发表于 2009-11-18 11:53:12 | 显示全部楼层 来自: 中国湖北武汉
国内普通的三相异步电机通常防护等级为IP44,绝缘等级通常为B级,防爆电机应由专门的具有生产防爆电机资质的厂家才能生产。* b" J& x( b; e# z
我也没有听说过电击防护等级的概念,是指防雷击吗?
 楼主| 发表于 2009-11-19 20:09:13 | 显示全部楼层 来自: 中国广东惠州
找到个国标GB 14821.1-93 建筑物电气装置电击防护,但是没有看懂电机应该是哪个等级。

评分

参与人数 1三维币 +3 收起 理由
pangpang + 3 虽没给出最终答案,但迈出了解决问题的第一

查看全部评分

发表于 2009-11-21 12:06:48 | 显示全部楼层 来自: 中国广东深圳
电动机的防护形式分为四种,分别是开启式、防护式、封闭式、防爆式。可以视环境的要求来进行选择。
发表于 2009-11-21 12:50:42 | 显示全部楼层 来自: 中国上海
一般异步电机IP2X就可以了,防爆电机IP等级要求高些。
发表于 2009-11-21 17:52:42 | 显示全部楼层 来自: 中国北京
在以上所有回帖中,只有 “阿牛2005” 的6#帖,虽然没有给出最终的答案,但却唯一贴近主题——“电击防护”。% L& a9 Q) X6 i2 K; a! \
6 H/ i3 {8 f& ?" J" D+ i3 e
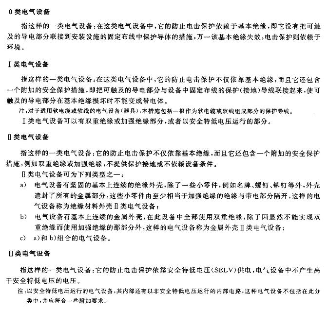
电气设备的设计制造应保证产品有最大可能的安全性,按电击防护的方法,可设计制造成:7 i$ \8 c! C# c1 C% `3 B+ r% i! `5 z
        ——  0类电气设备;
# A" Q4 Y5 a0 T; B3 o# G( {        ——  Ⅰ类电气设备;! d" W1 P5 \4 F
        ——  Ⅱ类电气设备;  o! c$ c: e) `& ?* l9 N7 W
        ——  Ⅲ类电气设备。
% Q. O: i* l! n
+ J' ^5 g6 y) g9 P* c3 Z电击防护类别的定义:, Q7 L; n5 E6 ?  ^' |+ D# y. n$ R
图.JPG
0 ^, V$ m, v- B) U0 V- A/ o4 }: t- {
原帖由 阿牛2005 于 2009-11-16 16:00 发表 http://www.3dportal.cn/discuz/images/common/back.gif
, j- C7 T, d; q+ J一般异步电机的电击防护等级是多少?以前没有听说过这个防护,这次做商检要填个表。
7 H% v" ~  X9 [+ Q. _

, v+ \) ^2 }$ y8 X: @3 A对号入座,你的电动机属于哪一类,应该不难确定。
8 L; l* ~# ?$ W- u/ w$ `
$ H" D9 N4 h# q[ 本帖最后由 pangpang 于 2009-11-21 18:02 编辑 ]

评分

参与人数 1三维币 +5 收起 理由
lsq12345 + 5 应助

查看全部评分

 楼主| 发表于 2009-11-23 08:15:35 | 显示全部楼层 来自: 中国江苏无锡
谢谢版主。
发表于 2009-11-23 09:03:19 | 显示全部楼层 来自: 中国上海
电击的防护见
$ {* y' [' i/ i4 ?: eGB 5226.1-2002 机械安全 机械电气设备 第1部分 通用技术条件
) e$ q9 e8 e+ g( }. j或:
# P- H  ]4 N, F  h% ~GB 5226.1-2008 机械电气安全 机械电气设备  第1部分:通用技术条件" U5 L( C; K9 F& U/ ]: c: m. `, _
+ _( V* ^3 M- o" v3 |: S8 g" m
GB 755-2008《旋转电机 定额和性能》直接引用了GB 5226.1-2002 。
df.JPG
发表于 2009-11-24 10:32:19 | 显示全部楼层 来自: 中国北京
平常说的电机的防护等级就是指的防固体物侵入和防水侵入的级别,也就是IP等级。二楼说的很细了。
发表于 2009-11-24 10:32:51 | 显示全部楼层 来自: 中国北京
平常说的电机的防护等级就是指的防固体物侵入和防水侵入的级别,也就是IP等级。二楼说的很细了。

评分

参与人数 1三维币 -4 收起 理由
pangpang -4 1、连发相同内容的两个回帖,涉嫌灌水。 2

查看全部评分

发表回复
您需要登录后才可以回帖 登录 | 注册

本版积分规则


Licensed Copyright © 2016-2020 http://www.3dportal.cn/ All Rights Reserved 京 ICP备13008828号

小黑屋|手机版|Archiver|三维网 ( 京ICP备2023026364号-1 )

快速回复 返回顶部 返回列表