QQ登录

只需一步,快速开始

登录 | 注册 | 找回密码

三维网

 找回密码
 注册

QQ登录

只需一步,快速开始

展开

通知     

查看: 2211|回复: 5
收起左侧

[原创] 1,2-二甲苯化学品安全技术说明书

[复制链接]
发表于 2009-11-19 08:52:01 | 显示全部楼层 |阅读模式 来自: 中国内蒙古包头

马上注册,结识高手,享用更多资源,轻松玩转三维网社区。

您需要 登录 才可以下载或查看,没有帐号?注册

x
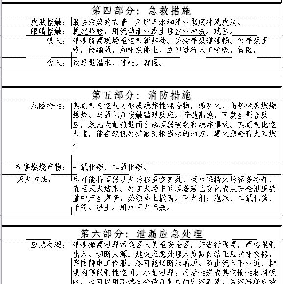
1,2-二甲苯化学品安全技术说明书,+ P* L' I2 \, W* L7 R7 o( v
完全按照GB标准编制,总共16部分
8 \9 u; w: N: }' S2 U
- c) P% _+ _- V2 u0 |0 S[ 本帖最后由 rgsmdqy 于 2009-11-19 08:56 编辑 ]
1.jpg
2.jpg

1,2-二甲苯化学品安全技术说明书.rar

10.19 KB, 下载次数: 9

 楼主| 发表于 2009-11-19 09:14:28 | 显示全部楼层 来自: 中国内蒙古包头

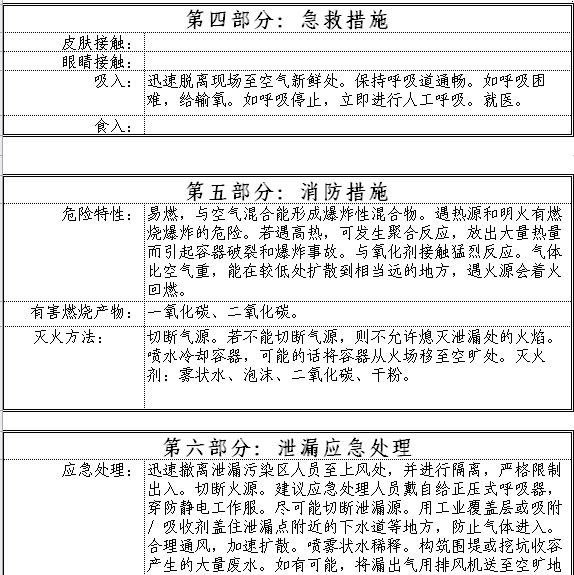
1-丁烯化学品安全技术说明书

1-丁烯化学品安全技术说明书,完全按照GB标准编制,总共16部分
9 e9 D6 G2 ]) u/ a& X, y. h$ G
1 P; {1 z* l  s$ k) Y9 j- y1 o! x3 e[ 本帖最后由 rgsmdqy 于 2009-11-19 09:19 编辑 ]
1.jpg
2.jpg

1-丁烯化学品安全技术说明书.rar

10.17 KB, 下载次数: 4

 楼主| 发表于 2009-11-19 09:17:13 | 显示全部楼层 来自: 中国内蒙古包头

1-己烯化学品安全技术说明书

1-己烯化学品安全技术说明书,完全按照GB标准编制,总共16部分1 N5 o( `. g( |& r- p8 A, d/ \8 f
0 l$ R0 T: _) U
[ 本帖最后由 rgsmdqy 于 2009-11-19 09:20 编辑 ]
1.jpg
2.jpg

1-己烯化学品安全技术说明书.rar

9.9 KB, 下载次数: 5

 楼主| 发表于 2009-11-19 13:18:55 | 显示全部楼层 来自: 中国内蒙古包头

2-丁酮化学品安全技术说明书

2-丁酮化学品安全技术说明书
3 o/ t) a; Q1 M' p1 x5 x完全按照GB标准编制,总共16部分1 l! m$ x* d8 ?4 l  {* ]/ {- D

3 Y9 Q" D, U+ p9 V, g[ 本帖最后由 rgsmdqy 于 2009-11-19 13:22 编辑 ]
1.jpg
2.jpg

2-丁酮化学品安全技术说明书.rar

9.96 KB, 下载次数: 3

 楼主| 发表于 2009-11-19 13:24:09 | 显示全部楼层 来自: 中国内蒙古包头

2-丁烯化学品安全技术说明书

2-丁烯化学品安全技术说明书, w5 h  u7 C$ l8 ^5 j' v
' @3 R8 N; F- H8 ], {+ k) ~+ j
[ 本帖最后由 rgsmdqy 于 2009-11-19 13:26 编辑 ]
1.jpg
2.jpg

2-丁烯化学品安全技术说明书.rar

9.99 KB, 下载次数: 3

发表于 2010-4-15 15:50:55 | 显示全部楼层 来自: 中国广东深圳
谢谢提供,有关MSDS的GB是:GB16483:2000;ISO则是ISO11014要求.
发表回复
您需要登录后才可以回帖 登录 | 注册

本版积分规则


Licensed Copyright © 2016-2020 http://www.3dportal.cn/ All Rights Reserved 京 ICP备13008828号

小黑屋|手机版|Archiver|三维网 ( 京ICP备2023026364号-1 )

快速回复 返回顶部 返回列表