QQ登录

只需一步,快速开始

登录 | 注册 | 找回密码

三维网

 找回密码
 注册

QQ登录

只需一步,快速开始

展开

通知     

查看: 3236|回复: 30
收起左侧

[求助] 一个阵列问题(已解决)

[复制链接]
发表于 2009-12-1 16:03:09 | 显示全部楼层 |阅读模式 来自: 中国江苏扬州

马上注册,结识高手,享用更多资源,轻松玩转三维网社区。

您需要 登录 才可以下载或查看,没有帐号?注册

x
帮我看看这个曲线驱动阵列是怎么回事,附上源文件希望大家帮我改一下8 F! q% m. l2 i2 o
第二张图是正确的  V& m  b# \% |. P& N" X* W
原帖链接- T+ W2 P# v7 Z( S) a5 Q
http://www.3dportal.cn/discuz/viewthread.php?tid=826482&highlight=%D5%F3%C1%D0; G0 @6 |8 I6 A3 F* f

2 N1 c8 [" ^9 M0 s[ 本帖最后由 liu1988 于 2009-12-3 15:16 编辑 ]
1.JPG
2.jpg

曲线驱动阵列.rar

102.02 KB, 下载次数: 58

发表于 2009-12-1 17:36:55 | 显示全部楼层 来自: 中国上海
顶上去,曲线驱动阵列好像不能像线性阵列那样选择尺寸来驱动。还没摸着门道。希望高手来解答。
发表于 2009-12-2 19:09:21 | 显示全部楼层 来自: 中国江苏泰州

曲线驱动阵列好像不能像线性阵列那样选择尺寸来驱动。

此帖发了有一段时间了,也摸索好几天,得不出所以然来,希望论坛高手来,在这里先谢了,让大家来学习学习共同学习!!!!
发表于 2009-12-3 08:15:55 | 显示全部楼层 来自: 中国河北廊坊
请原作者解答,我画了也画不出,再研究研究。
发表于 2009-12-3 09:58:31 | 显示全部楼层 来自: 中国广东惠州
不知各位的難點在那這是很基礎的曲線陣列有何疑難呢??? :o :o :o
+ K1 |+ s7 c1 I. G! H9 ~: S8 W& [ 7z.gif
发表于 2009-12-3 10:27:00 | 显示全部楼层 来自: 中国河北廊坊
难点在阵列后,都一般高。用的是曲线阵列
$ |" z2 D: e' T) a% W Snap1.jpg ) M+ c/ Y* D! S" @+ V% ]
9 r: j3 c% G9 x. ]* K
[ 本帖最后由 gld123 于 2009-12-3 10:30 编辑 ]
发表于 2009-12-3 10:35:38 | 显示全部楼层 来自: 中国河北廊坊
Snap2.jpg
发表于 2009-12-3 10:38:21 | 显示全部楼层 来自: 中国河北廊坊
曲面大师把源文件传上来,谢谢
发表于 2009-12-3 10:38:57 | 显示全部楼层 来自: 中国河北廊坊
还是摸不着门
发表于 2009-12-3 10:39:41 | 显示全部楼层 来自: 中国河北廊坊
如之奈何,不会
发表于 2009-12-3 10:40:18 | 显示全部楼层 来自: 中国河北廊坊
问题在哪里
发表于 2009-12-3 10:40:49 | 显示全部楼层 来自: 中国河北廊坊
我在等你回答谢谢
发表于 2009-12-3 11:09:55 | 显示全部楼层 来自: 中国广东惠州
已發短消息給你了.
发表于 2009-12-3 11:20:11 | 显示全部楼层 来自: 中国河北廊坊
短消息收到,谢谢,不会下,直接传到这里好了谢谢
发表于 2009-12-3 12:30:52 | 显示全部楼层 来自: 中国浙江杭州
楼主方法不对,看我的  M. b8 H2 Y. [* n& i

5 _; _0 u. ]9 k' j[ 本帖最后由 272163637 于 2009-12-3 12:35 编辑 ]
untitled.JPG

曲线驱动阵列.rar

116.06 KB, 下载次数: 27

发表于 2009-12-3 13:30:35 | 显示全部楼层 来自: 中国河南信阳
我用的08版的,好象也是这个问题。无论是筯还拉伸,结果见图
4 x8 s0 G5 }& c8 @ qxzl.JPG
发表于 2009-12-3 13:35:51 | 显示全部楼层 来自: 中国河南信阳
现在的阵列即是特征或实体的“全等”复制,楼主的2号图片象是随形阵列
发表于 2009-12-3 13:42:31 | 显示全部楼层 来自: 中国河北廊坊
谢谢15楼,拉伸可以。筋好像不行。我再试试,谢谢15楼。
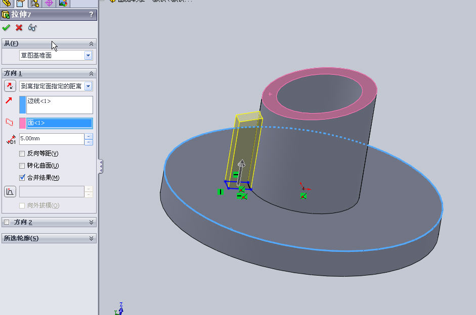
 楼主| 发表于 2009-12-3 15:04:25 | 显示全部楼层 来自: 中国江苏扬州
问题已解决了,谢谢大家
; f" j6 E# o& K+ L6 n: B特别感谢:danliso" O6 b  W2 H% ]  l4 ]0 f
发现只能用拉伸( k0 W2 q# s1 l
/ L: w/ o3 Q3 Q0 ^% |+ z
[ 本帖最后由 liu1988 于 2009-12-3 15:14 编辑 ]

曲线阵列.rar

131.78 KB, 下载次数: 37

发表于 2009-12-3 17:58:59 | 显示全部楼层 来自: 中国湖北武汉
下载学习,一并谢谢!
发表于 2009-12-3 20:41:55 | 显示全部楼层 来自: 中国江苏泰州
感谢danliso为大家指点迷津!!
发表于 2009-12-3 23:54:38 | 显示全部楼层 来自: 中国湖南株洲
路过
1 S9 W5 C( f( T% P- s% b# y% [学习了!
发表于 2009-12-4 10:24:51 | 显示全部楼层 来自: 中国四川成都
为什么我用同样的方法就是不行,那个高人帮我看看我的那里出错了

曲线阵列2.rar

91.4 KB, 下载次数: 9

发表于 2009-12-4 11:04:55 | 显示全部楼层 来自: 中国河北廊坊

回复 23# 学徒工人 的帖子

Snap1.jpg
% F# O" Q5 ?- P/ a没有添加约束,就是到顶的距离
发表于 2009-12-4 11:06:19 | 显示全部楼层 来自: 中国四川成都
在线等答案,请大家帮帮忙看看,谢谢了,方法一样,结果不一样
发表回复
您需要登录后才可以回帖 登录 | 注册

本版积分规则


Licensed Copyright © 2016-2020 http://www.3dportal.cn/ All Rights Reserved 京 ICP备13008828号

小黑屋|手机版|Archiver|三维网 ( 京ICP备2023026364号-1 )

快速回复 返回顶部 返回列表