QQ登录

只需一步,快速开始

登录 | 注册 | 找回密码

三维网

 找回密码
 注册

QQ登录

只需一步,快速开始

展开

通知     

全站
4天前
查看: 1440|回复: 5
收起左侧

[已解决] 为何缝合面无法镜像

[复制链接]
发表于 2009-12-4 18:11:18 | 显示全部楼层 |阅读模式 来自: 中国上海

马上注册,结识高手,享用更多资源,轻松玩转三维网社区。

您需要 登录 才可以下载或查看,没有帐号?注册

x
我在做造型设计时,为何缝合面无法镜像?5 o  o( e+ S3 X: i) o! v
ugzuotu.JPG (232.12 KB, 下载次数: 0)

xmkt.rar

149.3 KB, 阅读权限: 10, 下载次数: 5

发表于 2009-12-4 18:16:16 | 显示全部楼层 来自: 中国四川成都
你拷贝试一试
 楼主| 发表于 2009-12-4 19:07:22 | 显示全部楼层 来自: 中国上海
一块一块面拷贝有点麻烦,不过可以试试
发表于 2009-12-4 20:03:17 | 显示全部楼层 来自: 中国山东济南
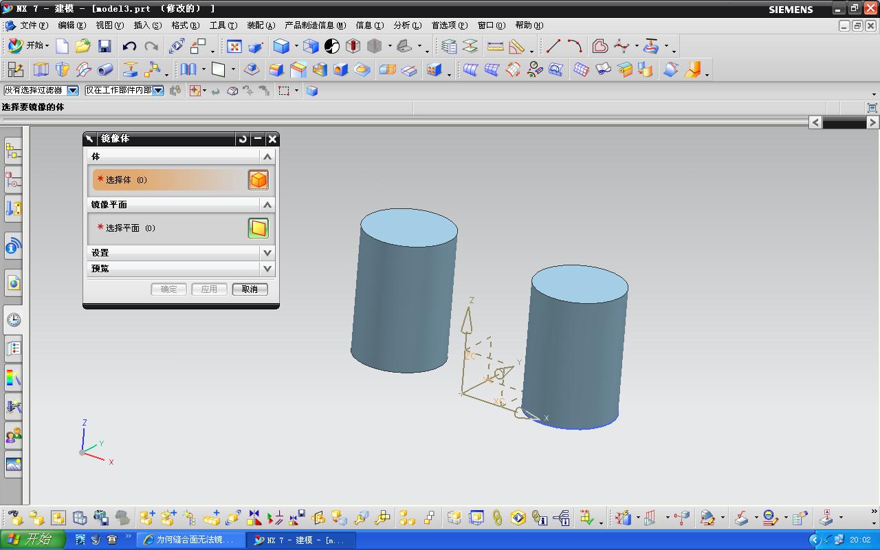
你应该镜像体,不是镜像特征。
未命名.JPG

评分

参与人数 1三维币 +3 收起 理由
beyond2009 + 3 应助

查看全部评分

发表于 2009-12-4 21:18:05 | 显示全部楼层 来自: 中国山东济南
还可以用变换中的镜像功能来做。
1.jpg
2.jpg

评分

参与人数 1三维币 +3 收起 理由
beyond2009 + 3 应助

查看全部评分

 楼主| 发表于 2009-12-5 08:53:41 | 显示全部楼层 来自: 中国上海
多谢了,有空我试试用变换中的镜像功能来做。
发表回复
您需要登录后才可以回帖 登录 | 注册

本版积分规则

Licensed Copyright © 2016-2020 http://www.3dportal.cn/ All Rights Reserved 京 ICP备13008828号

小黑屋|手机版|Archiver|三维网 ( 京ICP备2023026364号-1 )

快速回复 返回顶部 返回列表