QQ登录

只需一步,快速开始

登录 | 注册 | 找回密码

三维网

 找回密码
 注册

QQ登录

只需一步,快速开始

展开

通知     

全站
8天前
查看: 7432|回复: 33
收起左侧

[已解决] 24V转12V电路

 关闭 [复制链接]
发表于 2009-12-14 09:38:28 | 显示全部楼层 |阅读模式 来自: 中国广西柳州

马上注册,结识高手,享用更多资源,轻松玩转三维网社区。

您需要 登录 才可以下载或查看,没有帐号?注册

x
负载输出大概1.4A,有什么好的方法吗?
头像被屏蔽
发表于 2009-12-14 10:28:30 | 显示全部楼层 来自: 中国河北衡水
提示: 作者被禁止或删除 内容自动屏蔽
发表于 2009-12-14 15:38:41 | 显示全部楼层 来自: 中国广东汕头
DC-DC变换器
5 t7 Q1 }: Z; C' ~5 m24V转12V. s. ]! K1 M, X, j* Q$ @
' E6 N  r* x0 r- A& {% Z
[ 本帖最后由 cylzwx 于 2009-12-14 15:49 编辑 ]
1B.jpg
1命名.jpg

评分

参与人数 1三维币 +2 收起 理由
lsq12345 + 2 应助

查看全部评分

发表于 2009-12-14 16:36:12 | 显示全部楼层 来自: 中国广东深圳
你再用一个7812的集成电路就可以了,现在集成稳压相当的便宜,用分立的元件反而价格高一些,7812的电流应该是1。5A,但要安装散热板。

评分

参与人数 1三维币 +1 收起 理由
lsq12345 + 1 应助

查看全部评分

发表于 2009-12-14 20:59:26 | 显示全部楼层 来自: 中国辽宁鞍山
是直流转直流吗?
发表于 2009-12-15 10:54:30 | 显示全部楼层 来自: 中国广东深圳
是汽车电子产品上吗?
, y" Z; u" u/ ], P/ G) r) t! W! D需要多注意EMC问题
发表于 2009-12-15 14:59:02 | 显示全部楼层 来自: 中国上海
用电源转换啊
发表于 2009-12-15 16:01:22 | 显示全部楼层 来自: 中国内蒙古呼和浩特
用线圈转换呀,比较方便
发表于 2009-12-15 16:26:47 | 显示全部楼层 来自: 中国河南郑州
太简单了。如果不要求隔离,使用斩波式开关稳压器是最简单的办法。

评分

参与人数 1三维币 +1 收起 理由
lsq12345 + 1 应助

查看全部评分

 楼主| 发表于 2009-12-17 08:11:35 | 显示全部楼层 来自: 中国广西柳州
用了两个L7812CV并联,发热还是很大,加了散热片感觉不是很保险,现在在试验用TD1591压降芯片。
发表于 2009-12-18 00:25:27 | 显示全部楼层 来自: 中国江苏苏州
DC-DC变换器,24V转12V.
 楼主| 发表于 2009-12-19 15:53:54 | 显示全部楼层 来自: 中国广西柳州

回复 4# kgdia 的帖子

现在用了四个L7812CV并联,都加了散热片,发热比较大,还是比较担心。
 楼主| 发表于 2009-12-19 16:04:48 | 显示全部楼层 来自: 中国广西柳州
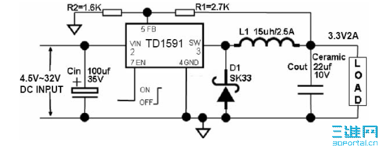
DC-DC的方案 我用了TD1591,跟LM2596原理一样的芯片,结果芯片发热还是很大,片子很烫。我用的电路图如下:
) ~" _7 s; r0 r7 a% nR1用13K,R2用1.5K输出就是12V了。

R1用13K,R2用1.5K输出就是12V了

R1用13K,R2用1.5K输出就是12V了
发表于 2009-12-21 14:55:03 | 显示全部楼层 来自: 中国上海
用一大功率三极管控制基极电压使输出为12V即可。
发表于 2009-12-21 17:40:40 | 显示全部楼层 来自: 中国山西临汾
如果对负载的响应没有特别的要求的话,采用7812就可以了,发热量打的话,可以加大散热面积,并安装散热风扇!
发表于 2009-12-22 17:30:34 | 显示全部楼层 来自: 新加坡
有很多专用芯片简单配置一下就可以,或者用TL431加个晶体管即可
发表于 2010-2-5 09:49:22 | 显示全部楼层 来自: 中国山东济南
使用DC_DC转换芯片就可以了,TI公司和LTC都有,并且这两就公司都提供参数输入来选择器件型号,非常方便
发表于 2010-2-5 16:01:20 | 显示全部楼层 来自: 苏丹
直接买电源模块把,市场上很多,也不是很贵,比自己做划算
发表于 2010-2-5 20:59:30 | 显示全部楼层 来自: 中国河北廊坊
同楼主一样,用7812最便宜了,在或者用dc-dc电源模块。
发表于 2010-2-7 16:37:07 | 显示全部楼层 来自: 中国湖北宜昌
工作电流大,7812不合适。
发表于 2010-2-9 13:36:22 | 显示全部楼层 来自: 中国广东深圳
用7812就可以,不过要选对厂家,有的厂家的输出电流可以达到1.5A,有些厂家的只能达到1.0A。另外还要做好散热。
发表于 2010-2-9 16:04:06 | 显示全部楼层 来自: 新加坡
用个buck电路好了,成本很低,调试也简单
发表于 2010-2-12 09:50:37 | 显示全部楼层 来自: 中国浙江金华
如果使用7812,功耗大约是(24-12)*1.4=16.8W,实在是大,散热不好马上会烧掉。
7 q# @% z7 r5 J: w* k一般建议DCDC转换,可以选择TI,NS,INTERSIL的BUCK系列,比如TI的PT4105A,用起来很简单。效率估计在80%以上。
发表于 2010-2-26 17:11:26 | 显示全部楼层 来自: 中国北京
好东西,学习了多种方法了
发表于 2010-2-27 13:11:13 | 显示全部楼层 来自: 中国江西鹰潭
dc---dc家稳压管
发表回复
您需要登录后才可以回帖 登录 | 注册

本版积分规则


Licensed Copyright © 2016-2020 http://www.3dportal.cn/ All Rights Reserved 京 ICP备13008828号

小黑屋|手机版|Archiver|三维网 ( 京ICP备2023026364号-1 )

快速回复 返回顶部 返回列表