QQ登录

只需一步,快速开始

登录 | 注册 | 找回密码

三维网

 找回密码
 注册

QQ登录

只需一步,快速开始

展开

通知     

查看: 7840|回复: 8
收起左侧

[求助] 有没有人用solidworks做电路图的

[复制链接]
发表于 2009-12-15 20:02:05 | 显示全部楼层 |阅读模式 来自: 中国四川成都

马上注册,结识高手,享用更多资源,轻松玩转三维网社区。

您需要 登录 才可以下载或查看,没有帐号?注册

x
做电路图用什么软件
头像被屏蔽
发表于 2009-12-15 20:25:53 | 显示全部楼层 来自: 中国辽宁营口
提示: 作者被禁止或删除 内容自动屏蔽
 楼主| 发表于 2009-12-15 20:44:20 | 显示全部楼层 来自: 中国四川成都
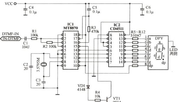
像这样的可以做吗
1958400.jpg
 楼主| 发表于 2009-12-15 20:51:30 | 显示全部楼层 来自: 中国四川成都

这是用什么软件做出来的

这是用什么软件做出来的
00bd89ff-481e-4fd0-84c2-18b92cd6c08e.gif
发表于 2009-12-15 20:53:25 | 显示全部楼层 来自: 中国甘肃兰州
建议使用Protel,Protel是使用最普遍的PCB设计软件,印刷线路板加工厂家机械均可以输入、识别。+ ^1 K7 N- U3 [/ M
8 {8 k0 _0 @( Z
若进行电路分析建议使用candence
 楼主| 发表于 2009-12-15 21:02:14 | 显示全部楼层 来自: 中国四川成都
有没有人用过solidworks做电路图的,solidworks5 g; i! {# X' }# ~1 k
可不可做呀
发表于 2009-12-15 21:15:02 | 显示全部楼层 来自: 中国河南洛阳
用SW做电路设计的也有,不过SW的强项不在电路设计上。
q1.png
q2.png
q3.png
发表于 2009-12-16 05:05:56 | 显示全部楼层 来自: 中国陕西西安
PCB设计用candence吧
1 y$ s. W* G( C3 q6 ^: A4 Y, h  a+ Q' KSolidWorks不是特别合适
发表于 2009-12-16 14:20:32 | 显示全部楼层 来自: 中国上海
应该用专业的PROTEI做
发表回复
您需要登录后才可以回帖 登录 | 注册

本版积分规则


Licensed Copyright © 2016-2020 http://www.3dportal.cn/ All Rights Reserved 京 ICP备13008828号

小黑屋|手机版|Archiver|三维网 ( 京ICP备2023026364号-1 )

快速回复 返回顶部 返回列表