QQ登录

只需一步,快速开始

登录 | 注册 | 找回密码

三维网

 找回密码
 注册

QQ登录

只需一步,快速开始

展开

通知     

查看: 7297|回复: 44
收起左侧

[已解决] 鸡蛋托盘的画法

[复制链接]
发表于 2009-12-31 13:50:21 | 显示全部楼层 |阅读模式 来自: 中国河北廊坊

马上注册,结识高手,享用更多资源,轻松玩转三维网社区。

您需要 登录 才可以下载或查看,没有帐号?注册

x
本帖最后由 gld123 于 2009-12-31 15:35 编辑
8 T, u% ]8 z6 t( T/ R
+ u" [$ |& D8 M2 N1 m Snap1.jpg 希望能够带源文件,谢谢。
发表于 2009-12-31 14:05:31 | 显示全部楼层 来自: 中国黑龙江哈尔滨
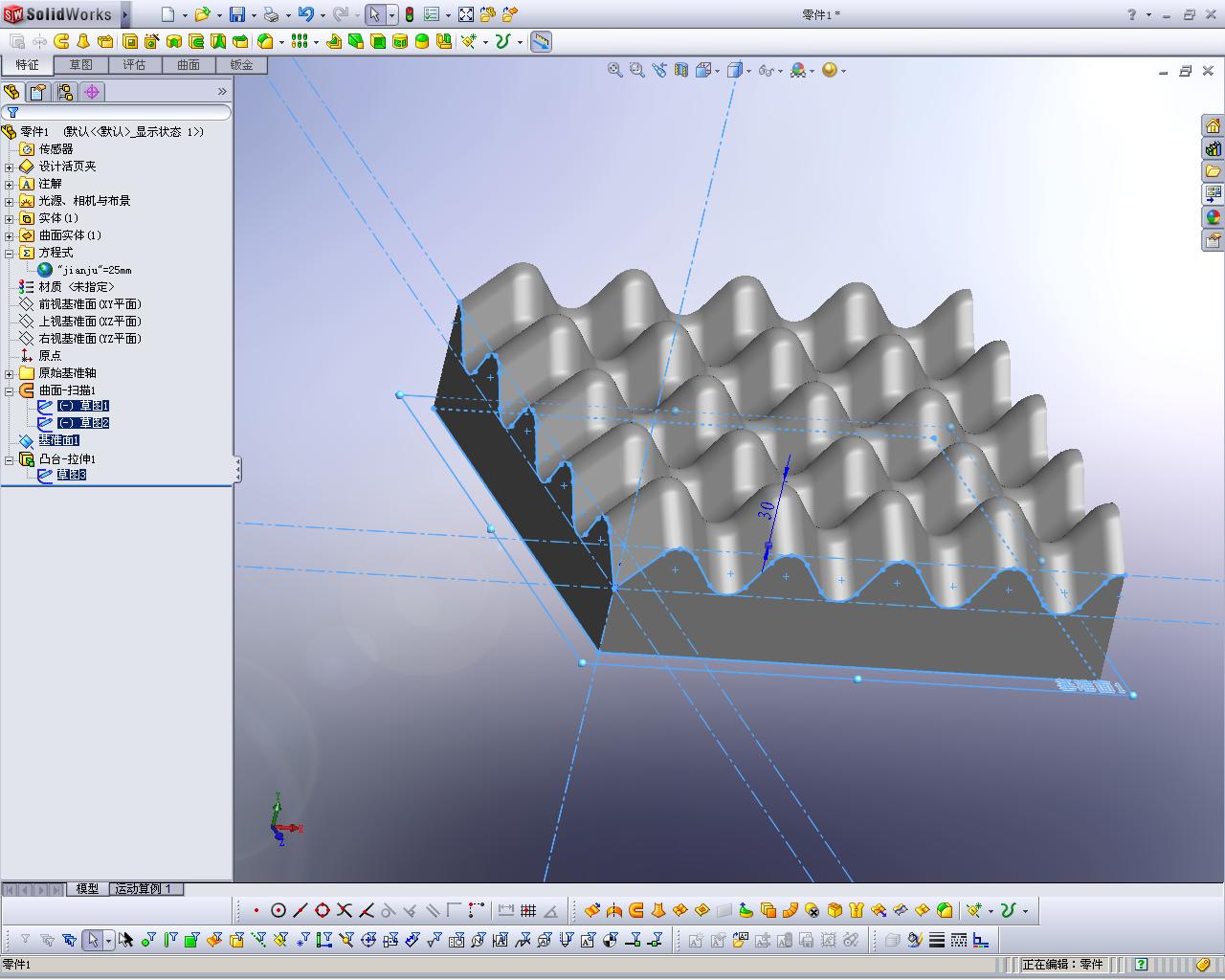
在XZ和YZ两个基准面上 分别画两条你需要的样条曲线,用曲面扫描功能做出上面的曲面,在第三个上画一个矩形 拉伸  功能 成型到下一面 就应该是楼主要的样子了
 楼主| 发表于 2009-12-31 14:15:20 | 显示全部楼层 来自: 中国河北廊坊
2# 任生
( w* U1 \# |5 E: S, \3 h# U大概是这样子,就是不会,做一个我看看,谢谢
发表于 2009-12-31 14:16:00 | 显示全部楼层 来自: 中国浙江金华
我这个也是从随书光盘中的一个学习课件,就上传给你吧

Waffle Mat.rar

390.17 KB, 下载次数: 227

发表于 2009-12-31 14:17:58 | 显示全部楼层 来自: 中国江苏南京
看看这个样子行不行
7HSFA%ZFTR`BO)AWTPOL]1N.jpg
XLA(B]58)X%O2N%EZ91J@DT.jpg

蛋托.rar

458.71 KB, 下载次数: 229

发表于 2009-12-31 14:23:45 | 显示全部楼层 来自: 中国浙江金华
本帖最后由 dlj1215 于 2009-12-31 14:32 编辑 2 R' G6 }7 P$ p
; k6 m& T7 [9 I. ?, x- D5 A$ A- y
楼上的高招~!!  P% J) _% b# G1 P5 b; f
学习了
( W% m4 b7 O+ W( y! ?* [: q: q. F% ]9 \  I7 g
我的是09版本的 打不开
 楼主| 发表于 2009-12-31 14:27:41 | 显示全部楼层 来自: 中国河北廊坊
谢谢大家,有问题再找大家,
发表于 2009-12-31 14:42:05 | 显示全部楼层 来自: 中国黑龙江哈尔滨
看我这个怎么样??
未命名.JPG
 楼主| 发表于 2009-12-31 14:50:02 | 显示全部楼层 来自: 中国河北廊坊
8# 任生 6 g' h$ s! p2 O/ _
你这个很好呀,向你学习。可惜没原文件。还是谢谢你
 楼主| 发表于 2009-12-31 14:53:01 | 显示全部楼层 来自: 中国河北廊坊
4# dlj1215 谢谢你的 帮助
 楼主| 发表于 2009-12-31 14:54:04 | 显示全部楼层 来自: 中国河北廊坊
5# suning0127
6 }) \/ W% B" G9 w感谢你的原文件
发表于 2009-12-31 14:55:43 | 显示全部楼层 来自: 中国黑龙江哈尔滨
原来是要原文件 ,我以为楼主看看 特征树 就可以了那,原文件 在此。

零件1.rar

1.73 MB, 下载次数: 368

 楼主| 发表于 2009-12-31 15:02:17 | 显示全部楼层 来自: 中国河北廊坊
12# 任生 wohenb ) E0 o& j* Y: Z- c# s. u( k1 {* n
我很笨,就是有原文件也不一定学会,谢谢你
发表于 2009-12-31 15:02:30 | 显示全部楼层 来自: 中国江苏南京
5楼和8楼是一个方法
发表于 2009-12-31 15:08:34 | 显示全部楼层 来自: 中国山东济宁
大概是这样子
发表于 2009-12-31 15:34:40 | 显示全部楼层 来自: 中国广东广州
我也来学习了~~~~``
发表于 2009-12-31 16:19:20 | 显示全部楼层 来自: 中国江苏苏州
下载学习西啊
发表于 2009-12-31 19:50:03 | 显示全部楼层 来自: 中国广东广州
学习了,谢谢
发表于 2009-12-31 21:34:21 | 显示全部楼层 来自: 中国湖北武汉
下载学学,谢谢分享!
发表于 2010-1-1 08:55:42 | 显示全部楼层 来自: 中国安徽蚌埠
很不错的方法,支持。。。。。。
发表于 2010-1-1 09:58:38 | 显示全部楼层 来自: 澳大利亚
很好,任生solidworks搞得不错呀!
 楼主| 发表于 2010-1-3 16:19:51 | 显示全部楼层 来自: 中国河北廊坊
12# 任生
% ^+ E/ l; T6 K+ o2 @" M( P我以为有了原文件就能学会,不是那回事。还没学会。
发表于 2010-1-3 16:44:17 | 显示全部楼层 来自: 中国广东深圳
做得不错,下来学习下。谢谢源文件
发表于 2010-1-3 17:11:40 | 显示全部楼层 来自: 中国江苏苏州
学习了!)19*(
发表于 2010-1-3 17:23:46 | 显示全部楼层 来自: 中国山东青岛
挺好的。。。
发表回复
您需要登录后才可以回帖 登录 | 注册

本版积分规则


Licensed Copyright © 2016-2020 http://www.3dportal.cn/ All Rights Reserved 京 ICP备13008828号

小黑屋|手机版|Archiver|三维网 ( 京ICP备2023026364号-1 )

快速回复 返回顶部 返回列表