QQ登录

只需一步,快速开始

登录 | 注册 | 找回密码

三维网

 找回密码
 注册

QQ登录

只需一步,快速开始

展开

通知     

查看: 2788|回复: 1
收起左侧

[求助] 绝对值电路工作过程

[复制链接]
发表于 2010-1-20 16:47:20 | 显示全部楼层 |阅读模式 来自: 中国湖北鄂州

马上注册,结识高手,享用更多资源,轻松玩转三维网社区。

您需要 登录 才可以下载或查看,没有帐号?注册

x
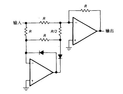
下图是一个绝对值电路,请教其工作过程。麻烦说得详细点,谢谢!% J( J8 v9 k6 q

, O- l! m. E) J! a5 U 未命名.JPG
发表于 2010-5-6 14:48:50 | 显示全部楼层 来自: 中国湖南株洲
1)当输入>0的时候,左边的那个二极管截止,右边的那个二极管导通
- t4 t" a7 s2 k. E2)当输入<0的时候,反之;
3 N. \0 C- n# g- @% t根据虚短、虚短原理,得出公式# s7 m1 T5 Q& u6 c7 k2 _' ~
后面的那个运放其实是一个电压跟随;
0 w9 D& z3 O  k/ |该电路应该是一个典型电路,是求绝对值的电路,也可以说是整流电路!
发表回复
您需要登录后才可以回帖 登录 | 注册

本版积分规则


Licensed Copyright © 2016-2020 http://www.3dportal.cn/ All Rights Reserved 京 ICP备13008828号

小黑屋|手机版|Archiver|三维网 ( 京ICP备2023026364号-1 )

快速回复 返回顶部 返回列表