QQ登录

只需一步,快速开始

登录 | 注册 | 找回密码

三维网

 找回密码
 注册

QQ登录

只需一步,快速开始

展开

通知     

全站
2天前
查看: 6762|回复: 51
收起左侧

[分享] 看似简单,看似很难,做不出来

[复制链接]
头像被屏蔽
发表于 2010-1-23 11:25:30 | 显示全部楼层 |阅读模式 来自: 中国江苏泰州
提示: 作者被禁止或删除 内容自动屏蔽
发表于 2010-1-23 11:40:18 | 显示全部楼层 来自: 中国湖北武汉
文件发上来,做做看!
发表于 2010-1-23 11:41:55 | 显示全部楼层 来自: 中国北京
双向拉伸、拔模不行吗?
发表于 2010-1-23 11:47:48 | 显示全部楼层 来自: 中国湖北武汉
其实可以有几种方法做,其中用旋转切除也能做的。
发表于 2010-1-23 12:15:35 | 显示全部楼层 来自: 中国安徽蚌埠
双向拉伸拔模。。。。。。
发表于 2010-1-23 12:22:23 | 显示全部楼层 来自: 中国浙江衢州
直接一点!
; v$ H( I2 K$ |中间一根中心轴( Q9 ~0 P0 v# x* V' K
然后再旋转, n$ ]" T! T% a% X5 b
楼主
, @6 E. E" m$ R- q" Q! y$ ~干嘛搞那么复杂
发表于 2010-1-23 12:23:09 | 显示全部楼层 来自: 中国江苏苏州
学习 一下  我感觉是用分割线,,我试试看
发表于 2010-1-23 12:24:56 | 显示全部楼层 来自: 中国浙江杭州
中间草图的拔模拉伸切除
头像被屏蔽
 楼主| 发表于 2010-1-23 12:31:55 | 显示全部楼层 来自: 中国江苏泰州
提示: 作者被禁止或删除 内容自动屏蔽
发表于 2010-1-23 12:40:55 | 显示全部楼层 来自: 中国河南平顶山
用旋转凸台工具就可以做出来了
发表于 2010-1-23 12:43:06 | 显示全部楼层 来自: 中国广东江门
两个方向拉伸的并在两个方向添加拔模斜度就可以了
发表于 2010-1-23 12:44:17 | 显示全部楼层 来自: 中国江苏南京
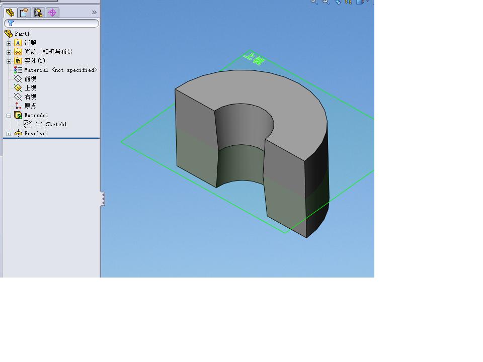
是这个样子~
2JPYDEVOHS0`Z$%G55ZV[WA.jpg
头像被屏蔽
 楼主| 发表于 2010-1-23 12:55:35 | 显示全部楼层 来自: 中国江苏泰州
提示: 作者被禁止或删除 内容自动屏蔽
发表于 2010-1-23 13:03:40 | 显示全部楼层 来自: 中国香港
12楼做的不错,楼主表达不正确
头像被屏蔽
 楼主| 发表于 2010-1-23 13:10:06 | 显示全部楼层 来自: 中国江苏泰州
提示: 作者被禁止或删除 内容自动屏蔽
发表于 2010-1-23 13:11:08 | 显示全部楼层 来自: 中国上海
简单的特征为什么要用那么复杂的方式来做呢?
头像被屏蔽
 楼主| 发表于 2010-1-23 13:31:41 | 显示全部楼层 来自: 中国江苏泰州
提示: 作者被禁止或删除 内容自动屏蔽
头像被屏蔽
 楼主| 发表于 2010-1-23 13:33:49 | 显示全部楼层 来自: 中国江苏泰州
提示: 作者被禁止或删除 内容自动屏蔽
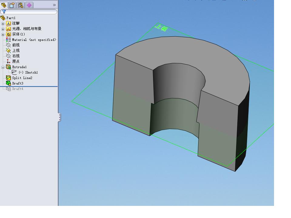
发表于 2010-1-23 13:41:52 | 显示全部楼层 来自: 中国江苏南京
楼主,这个样子对了吧
22.gif
发表于 2010-1-23 13:49:59 | 显示全部楼层 来自: 中国广东东莞
不知楼主是不是想要这样子?
000.jpg
发表于 2010-1-23 13:57:29 | 显示全部楼层 来自: 中国广东东莞
19楼做得很不错,赞一个!
发表于 2010-1-23 14:02:09 | 显示全部楼层 来自: 中国广东东莞
我也学着画了一个。
001.jpg
发表于 2010-1-23 15:20:50 | 显示全部楼层 来自: 中国浙江杭州
用旋转添加不行吗?
发表于 2010-1-23 16:49:03 | 显示全部楼层 来自: 中国江苏苏州
终于有一个人做出来了,但是你做的是错的,因为这样做,是将两头孔变大。而不是中间孔变小。% n( G5 F1 S6 T; I' Z
和气生财 发表于 2010-1-23 12:55 http://www.3dportal.cn/discuz/images/common/back.gif
. W3 p) p" n$ V% q# J
中性面选基面
头像被屏蔽
 楼主| 发表于 2010-1-23 18:11:54 | 显示全部楼层 来自: 中国广东汕头
提示: 作者被禁止或删除 内容自动屏蔽
发表回复
您需要登录后才可以回帖 登录 | 注册

本版积分规则


Licensed Copyright © 2016-2020 http://www.3dportal.cn/ All Rights Reserved 京 ICP备13008828号

小黑屋|手机版|Archiver|三维网 ( 京ICP备2023026364号-1 )

快速回复 返回顶部 返回列表