QQ登录

只需一步,快速开始

登录 | 注册 | 找回密码

三维网

 找回密码
 注册

QQ登录

只需一步,快速开始

展开

通知     

全站
5天前
查看: 2190|回复: 6
收起左侧

[已解决] ug能否做出?

[复制链接]
头像被屏蔽
发表于 2010-1-23 13:41:41 | 显示全部楼层 |阅读模式 来自: 中国江苏泰州
提示: 作者被禁止或删除 内容自动屏蔽
发表于 2010-1-24 18:52:32 | 显示全部楼层 来自: 中国四川广元
1.jpg 2.jpg

评分

参与人数 1三维币 +5 收起 理由
astrokylin + 5

查看全部评分

发表于 2010-1-27 19:28:37 | 显示全部楼层 来自: 中国吉林长春
当然可以了啊
发表于 2010-1-28 22:20:17 | 显示全部楼层 来自: 中国江苏泰州
156662715666286 d# ]) Q3 ], a6 e
gyhrp 发表于 2010-1-24 18:52 http://www.3dportal.cn/discuz/images/common/back.gif
" \9 n& w3 \6 B5 J( _: h% I" Z
' A6 [: M+ V9 C3 P8 F% l. W. k
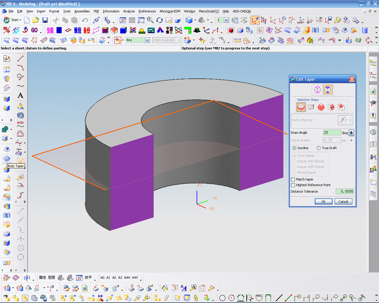
呵呵,原来是使用体拔模,做了一下,见附件gif动画。
Body_Taper.gif
发表于 2010-2-7 09:55:09 | 显示全部楼层 来自: 中国山东青岛
应该是4楼的那种做法!!
发表于 2010-2-7 10:06:56 | 显示全部楼层 来自: 中国广东江门
学习学习了
发表于 2010-2-12 11:38:20 | 显示全部楼层 来自: 中国广东深圳
双向拔模,用过
发表回复
您需要登录后才可以回帖 登录 | 注册

本版积分规则

Licensed Copyright © 2016-2020 http://www.3dportal.cn/ All Rights Reserved 京 ICP备13008828号

小黑屋|手机版|Archiver|三维网 ( 京ICP备2023026364号-1 )

快速回复 返回顶部 返回列表