QQ登录

只需一步,快速开始

登录 | 注册 | 找回密码

三维网

 找回密码
 注册

QQ登录

只需一步,快速开始

展开

通知     

查看: 1388|回复: 4
收起左侧

[求助] 工程图怎么和零件图(或是装配图)取消链接?

[复制链接]
发表于 2010-1-25 10:49:36 | 显示全部楼层 |阅读模式 来自: 中国重庆

马上注册,结识高手,享用更多资源,轻松玩转三维网社区。

您需要 登录 才可以下载或查看,没有帐号?注册

x
工程图怎么和零件图(或是装配图)分开?就是希望单独编辑工程图,去掉工程图和零件的链接关系!
发表于 2010-1-25 10:54:14 | 显示全部楼层 来自: 中国香港
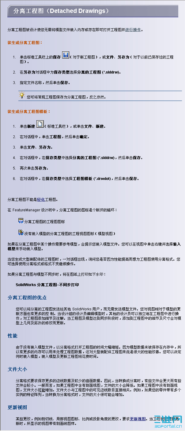
试试这个有没有帮助
capture02.png
 楼主| 发表于 2010-1-25 11:02:21 | 显示全部楼层 来自: 中国重庆
哈哈,谢谢,太美了,本人以前用CAD的,现在改用SW出工程图,才几天就体会到一个字“美”呀,现在就是那个自动标注不太会,老是感觉标的乱七八糟,有没高人点拨的
发表于 2010-1-25 11:04:14 | 显示全部楼层 来自: 中国江苏无锡
学习了,我在AUTOCAD编辑
发表于 2010-1-25 12:25:57 | 显示全部楼层 来自: 中国北京
用分离的工程图就可,保存时选择。
发表回复
您需要登录后才可以回帖 登录 | 注册

本版积分规则


Licensed Copyright © 2016-2020 http://www.3dportal.cn/ All Rights Reserved 京 ICP备13008828号

小黑屋|手机版|Archiver|三维网 ( 京ICP备2023026364号-1 )

快速回复 返回顶部 返回列表