QQ登录

只需一步,快速开始

登录 | 注册 | 找回密码

三维网

 找回密码
 注册

QQ登录

只需一步,快速开始

展开

通知     

查看: 1687|回复: 4
收起左侧

[已解决] ★帮忙把这个caxa文件转成cad文件★

[复制链接]
发表于 2010-1-25 22:27:47 | 显示全部楼层 |阅读模式 来自: 中国山东德州

马上注册,结识高手,享用更多资源,轻松玩转三维网社区。

您需要 登录 才可以下载或查看,没有帐号?注册

x
谢谢!! as.rar (21.8 KB, 下载次数: 4)
发表于 2010-1-25 23:01:07 | 显示全部楼层 来自: 中国湖北恩施土家族苗族自治州
改好饿了,你看看

灭菌器.rar

45.37 KB, 下载次数: 4

评分

参与人数 1三维币 +3 收起 理由
woaishuijia + 3 应助

查看全部评分

 楼主| 发表于 2010-1-25 23:04:13 | 显示全部楼层 来自: 中国山东德州
2# 欠你一夜情 " C9 q5 z; s! C! D/ O5 W
! ~5 ]! @$ L8 X0 k5 o( W6 i4 H1 j
谢谢 太谢谢了  欠你一夜情!!!
发表于 2010-1-26 08:06:05 | 显示全部楼层 来自: 中国浙江衢州
来迟了一步1
: T7 i. A+ ]5 q) N& q$ t! n% ~7 V1 U/ R# E$ ^, m$ Y
楼上的速度真是快哦
发表于 2010-1-26 12:40:50 | 显示全部楼层 来自: 中国广东佛山
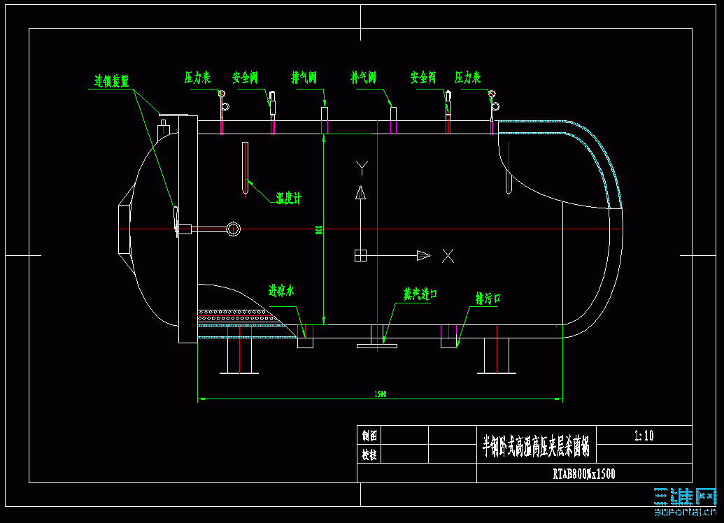
一个不太复杂的图形,贴个图片:
5 Z! B& E1 ^% m7 s$ g) P tt.gif
发表回复
您需要登录后才可以回帖 登录 | 注册

本版积分规则


Licensed Copyright © 2016-2020 http://www.3dportal.cn/ All Rights Reserved 京 ICP备13008828号

小黑屋|手机版|Archiver|三维网 ( 京ICP备2023026364号-1 )

快速回复 返回顶部 返回列表