QQ登录

只需一步,快速开始

登录 | 注册 | 找回密码

三维网

 找回密码
 注册

QQ登录

只需一步,快速开始

展开

通知     

查看: 2314|回复: 19
收起左侧

[求助] 外控式的液压锁

[复制链接]
发表于 2010-1-26 22:21:33 | 显示全部楼层 |阅读模式 来自: 中国湖北鄂州

马上注册,结识高手,享用更多资源,轻松玩转三维网社区。

您需要 登录 才可以下载或查看,没有帐号?注册

x
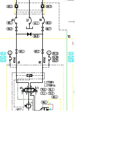
如图所示
: @/ }  ?5 i" L1 X0 ?8 z image002.jpg : A% U- l6 F5 E% `# L+ \
液压锁4.1和4.2的启闭是由控制阀10.1控制的! |3 E9 k# D: q/ I+ ?5 S% o
我想请各位朋友问的是
  R% L  O; y) B3 {5 B7 x在这里为什么要用外控式的液压锁7 X4 \1 ~9 g& p/ o, P3 C; Z
内控式不是更好吗?
0 T4 N. h# d# K: L, y因为外控式存在这样一个问题:就是换向阀10.1和换向阀11.1的得失电时间顺序) J! M& T+ E- ?8 R
比如说,如果换向阀10.1比换向阀11.1先失电的话,那么就会造成液压缸某一腔管路上的压力突增产生峰值压力: ~- [2 @, _% N: O6 O* x, i5 j
而用内控式的液压锁则不会出现这样的问题?
0 o7 V/ ?$ q0 I- ~这是轧钢厂加热炉的液压系统,而且我见过的加热炉液压系统好像都是采用这种控制方式8 _$ Y5 G0 e* {' ^7 C
我不知道为什么?/ v8 |) ^( r- e' U: v& O0 H
谢谢大家

评分

参与人数 1三维币 +3 收起 理由
自流井 + 3 好议题,有现场图吗?

查看全部评分

发表于 2010-1-27 11:20:46 | 显示全部楼层 来自: 中国辽宁本溪
也有例外。, j, v$ a; T: M2 \; N2 n4 @
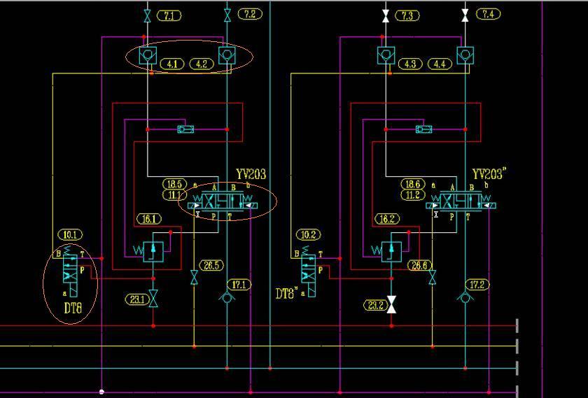
帖图是步进加热炉平移缸回路。
: [8 b( y, i' ^( H" I  ?4 Z采用的是内控。
) G/ C2 G/ J7 g楼主的图也许考虑的是检修工况的需要吧。
平移缸.JPG
 楼主| 发表于 2010-1-27 18:58:48 | 显示全部楼层 来自: 中国湖北鄂州
可能是吧
$ A* [, A% N/ ^) [但就像我所说的
* w4 J1 k+ \& @如果是外控,就必须处理好控制油路的换向阀和比例阀的得失电时间顺序( P% E' _. A5 \- ?4 Q
而这又是非常难把握的,稍有不好就会造成憋压
% J. A0 ]9 ^0 [2 ^我们现在就碰到这种情况了- ^4 x5 {- {4 e! {: ^
不知道应该怎么处理?
发表于 2010-1-28 11:45:09 | 显示全部楼层 来自: 中国浙江温州
改成内控外泄的,不过阀块要重新设计
发表于 2010-1-28 13:01:54 | 显示全部楼层 来自: 中国江苏南京
确实属于方便安装检修的用途。
发表于 2010-1-29 20:59:59 | 显示全部楼层 来自: 中国江苏无锡
我记得好像有个老师讲过:系统压力比较高的时候用外控,冲击小
$ o2 W- w8 F' \# z$ D/ k# V9 o仅供参考
 楼主| 发表于 2010-1-30 20:26:54 | 显示全部楼层 来自: 中国湖北鄂州
是的' ]; k$ A" }8 G7 `% Y
你说的有道理0 n6 z& z( [9 ^4 n* W3 v
谢谢了
发表于 2010-1-30 20:40:45 | 显示全部楼层 来自: 中国河北秦皇岛
恩 是为了方便安装检修
发表于 2010-1-30 21:26:32 | 显示全部楼层 来自: 中国辽宁本溪
没看到图纸,也不懂液压,随便的说句话不一定对。如果是内、外排,考虑的是背压。
9 ~! |" E, @0 b" i4 s内外控考虑的是开启压力。自己控自己相当于溢流阀了。别人控自己阀芯开启压力不需要很高。

评分

参与人数 1三维币 +1 收起 理由
自流井 + 1 很有意义

查看全部评分

发表于 2010-1-30 21:48:21 | 显示全部楼层 来自: 中国辽宁本溪
看到图纸了,我觉得这个液压锁必须是外控的,其实你说的内控应该是从A 或B 引控油,A控B 或B控A ,A 或B 引控油那也叫外控,那不叫内控,内控是A 控A 侧,B 控B 侧。这个系统可以是A 控B ,B 控A  这叫外控。7 }: `1 \1 t- E* l# b2 @
但设计者肯定是考虑了系统压力,而你没有考虑,比如人家单独引一路油去控制,安全性一定很高,人家还是从减压阀之前引的说明我分析有道理。就是说你要看液压锁的样本,看看开启比,如果A 控B 满足不了压力比。5 y) q4 i+ j* J; |6 D- T: |
或满足的不理想。

评分

参与人数 1三维币 +4 收起 理由
自流井 + 4 观察仔细

查看全部评分

发表于 2010-1-31 09:46:48 | 显示全部楼层 来自: 中国湖北武汉
内控的易造成液压缸抖动

评分

参与人数 1三维币 +1 收起 理由
自流井 + 1 详细说明现由啊

查看全部评分

发表于 2010-1-31 10:55:55 | 显示全部楼层 来自: 中国江苏无锡
10楼的分析不对,液压锁不是这样分外控内控的,如果A控制A,那是顺序阀的做法,液控单向阀没有这样用的
 楼主| 发表于 2010-1-31 11:02:44 | 显示全部楼层 来自: 中国湖北鄂州
为什么内控容易造成液压缸抖动呢?
发表于 2010-1-31 11:03:40 | 显示全部楼层 来自: 中国上海
我觉得你这种用法不常见的,应该是控制要求上决定的。
 楼主| 发表于 2010-1-31 14:57:01 | 显示全部楼层 来自: 中国湖北鄂州
不啊。) }  _& z% j, j. Q5 g' i
这很常见啊,好多轧钢厂加热炉的平移系统都是用的外控式+ z% ~7 [/ H* T. `1 f
看到大家都说了很多,很感谢大家4 v3 t7 m. s" Q, {2 F# g
我只想弄清楚为什么内控容易造成液压缸抖动呢?$ R! D. N0 P, [, c5 z& }
外控容易产生憋压和保不住压力,其实就是和比例阀的时间匹配问题
 楼主| 发表于 2010-2-1 20:30:23 | 显示全部楼层 来自: 中国湖北鄂州
呵呵. f0 C! J3 L  A% P
是认为我说得对吗
发表于 2010-2-2 07:53:46 | 显示全部楼层 来自: 中国江苏南通
加热炉平移的提升缸不是用的伺服阀吗?
* q* R& ^/ u( Y  ?1 l2 h% Y) t* _8 E, _" Z8 h: d  _
外控的不易受干扰,但时间电气顺序控制是个重点..
 楼主| 发表于 2010-2-2 21:51:24 | 显示全部楼层 来自: 中国湖北鄂州
我们的1台平移缸带内置传感器
" j; N+ p6 w, G# f' a3 U2台提升缸一台带外置传感器) l3 N8 x' P( M% D$ J+ n0 x
即使用内控,怎么会造成很大的干扰呢?4 J% l" Y( X3 @. |7 u
有朋友说会造成液压缸抖动,我没想明白
发表于 2010-7-22 09:11:51 | 显示全部楼层 来自: 中国湖北武汉
18# wkswwksw1094 8 q, d$ y( U. e
液压锁用内控还是外控,一般情况下,外控液控单向阀开启压力可以设定更高的压力,开启可靠,内控液控单向阀如果出现开启压力不足(油缸的速比大时更容易出现)液压锁可能开不了
发表于 2010-7-22 14:06:30 | 显示全部楼层 来自: 中国黑龙江双鸭山
16.1是什么减压阀?能解释一下吗。
发表回复
您需要登录后才可以回帖 登录 | 注册

本版积分规则


Licensed Copyright © 2016-2020 http://www.3dportal.cn/ All Rights Reserved 京 ICP备13008828号

小黑屋|手机版|Archiver|三维网 ( 京ICP备2023026364号-1 )

快速回复 返回顶部 返回列表