QQ登录

只需一步,快速开始

登录 | 注册 | 找回密码

三维网

 找回密码
 注册

QQ登录

只需一步,快速开始

展开

通知     

查看: 2112|回复: 11
收起左侧

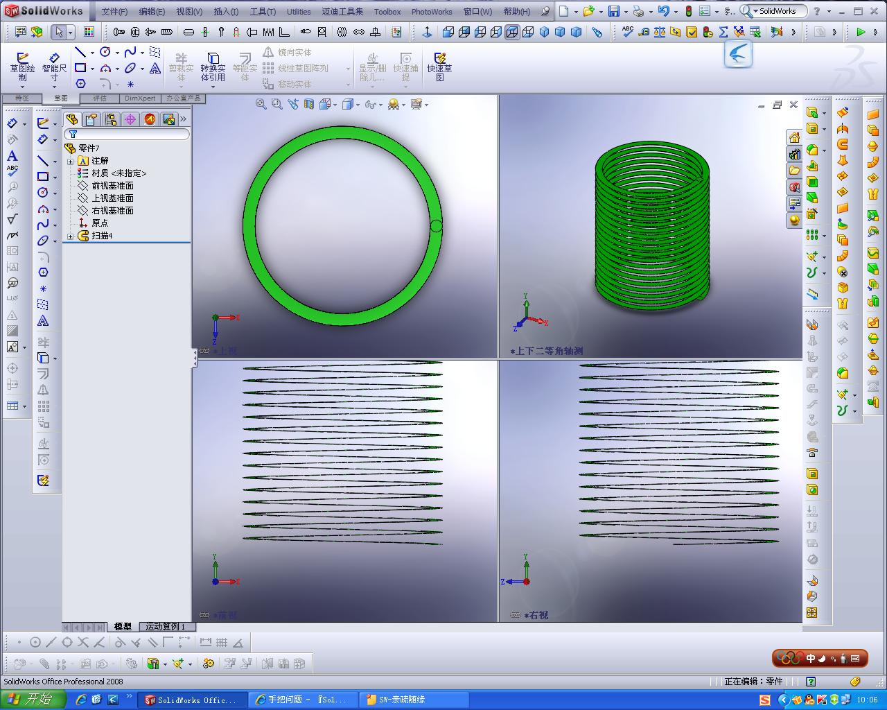
[讨论] 我做的一个碟形弹簧

[复制链接]
发表于 2010-1-30 10:09:47 | 显示全部楼层 |阅读模式 来自: 中国辽宁辽阳

马上注册,结识高手,享用更多资源,轻松玩转三维网社区。

您需要 登录 才可以下载或查看,没有帐号?注册

x
未命名.jpg ~$零件7.rar (95 Bytes, 下载次数: 11)
发表于 2010-1-30 14:02:56 | 显示全部楼层 来自: 中国湖北武汉
楼主做的是蝶形弹簧吗?我怎么看成是螺旋压缩弹簧呢?
发表于 2010-1-30 14:54:40 | 显示全部楼层 来自: 澳大利亚
不是碟簧,是矩形截面压簧!
发表于 2010-1-30 14:59:11 | 显示全部楼层 来自: 中国浙江杭州
这个弹簧的横截面不是圆的,象是碟子的横截面的样子
发表于 2010-1-30 15:36:42 | 显示全部楼层 来自: 中国浙江衢州
下载了* b6 {+ {, P: T+ z+ H4 T; ^
先学习了* R9 c& e+ [" b- L% u
不知道你的内容是什么,去看看
发表于 2010-1-30 15:40:41 | 显示全部楼层 来自: 中国上海
有误导因素啦
 楼主| 发表于 2010-1-31 20:11:15 | 显示全部楼层 来自: 中国辽宁辽阳
谢谢大家的发言,我也不知道是什么?。就扫描出来的,我觉得挺有意思,就发上来了,让大家见笑了
发表于 2010-2-1 09:17:06 | 显示全部楼层 来自: 中国浙江温州
要传文件上来也要发给原版嘛,发个临时文件搞啥子哟。
 楼主| 发表于 2010-2-2 18:20:36 | 显示全部楼层 来自: 中国辽宁辽阳
教教我怎么把帖子删去
发表于 2010-2-2 19:36:15 | 显示全部楼层 来自: 中国河南洛阳
看着就是一个不同的矩形截面弹簧嘛!怎么称为碟簧呢??!
发表于 2010-2-2 21:06:54 | 显示全部楼层 来自: 中国湖南衡阳
哈哈,画画锥形弹簧、扭簧
发表于 2010-2-2 21:11:47 | 显示全部楼层 来自: 中国河北唐山
删贴只有等版主了
发表回复
您需要登录后才可以回帖 登录 | 注册

本版积分规则


Licensed Copyright © 2016-2020 http://www.3dportal.cn/ All Rights Reserved 京 ICP备13008828号

小黑屋|手机版|Archiver|三维网 ( 京ICP备2023026364号-1 )

快速回复 返回顶部 返回列表