QQ登录

只需一步,快速开始

登录 | 注册 | 找回密码

三维网

 找回密码
 注册

QQ登录

只需一步,快速开始

展开

通知     

查看: 4585|回复: 4
收起左侧

[求助] 485转232电路原理图

[复制链接]
发表于 2010-2-8 17:00:42 | 显示全部楼层 |阅读模式 来自: 中国河北廊坊

马上注册,结识高手,享用更多资源,轻松玩转三维网社区。

您需要 登录 才可以下载或查看,没有帐号?注册

x
哪位有485转232电路原理图,买个转换器是独立的,本人想做在自己的板子上,谢谢!本人邮箱:phagongda@163.com
发表于 2010-2-8 21:57:27 | 显示全部楼层 来自: 中国山东济宁
什么东西啊?
发表于 2010-2-8 22:28:06 | 显示全部楼层 来自: 中国福建南平
看看这个。

232-485.pdf

173.01 KB, 下载次数: 40

发表于 2010-2-9 09:58:10 | 显示全部楼层 来自: 中国广东汕头
本帖最后由 cylzwx 于 2010-2-9 10:01 编辑 . i& g# d2 {' P/ f  v+ t

1 M7 S% }- O' E$ e" |; q8 r二、自制RS232-485转换器 8 s' K3 E: o  p' r7 G( Z, `. L& Q
$ G: ^/ {2 [( S
   电路图: 20033534KX.jpg
; X4 g' R/ Z' E! D+ ]8 P
9 \: F' f6 t+ }% J2 D8 C& G$ S8 q. E4 s0 G. s

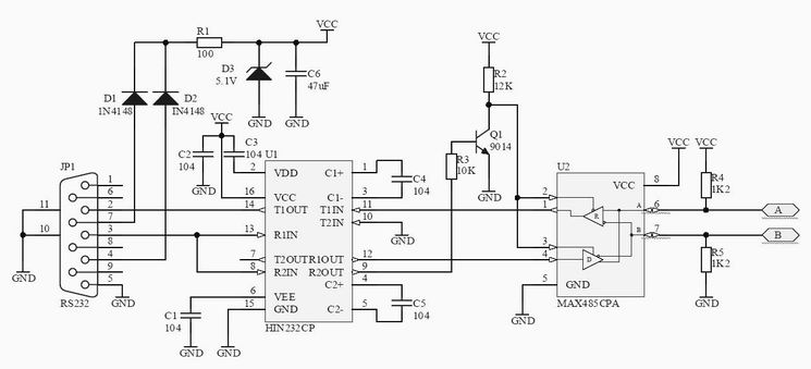
( U+ c. @5 I- {5 ~2 t* N0 G" W. fRS232 -485转换器主要包括了电源、232电平转换、485电路三部分。本电路的232电平转换电路采用了NIH232或者也可以直接使用MAX232集成电路,485电路采用了MAX485集成电路。为了使用方便,电源部分设计成无源方式,整个电路的供电直接从PC机的RS232接口中的DTR(4脚)和 RTS(7脚)窃取。PC串口每根线可以提供大约9mA的电流,因此两根线提供的电流足够供给这个电路使用了。经实验,本电路只使用其中一条线也能够正常工作。使用本电路需注意PC程序必须使串口的DTR和RTS输出高电平,经过D3稳压后得到VCC,经过实际测试,VCC电压大约在4.7V左右。因此,电路中要说D3起的作用是稳压还不如说是限压功能。
7 n' H5 x6 Z3 C  h, R9 D1 v! o8 X  G* M
   MAX485 是通过两个引脚RE(2脚)和DE(3脚)来控制数据的输入和输出。当RE为低电平时,MAX485数据输入有效;当DE为高电平时,MAX485数据输出有效。在半双工使用中,通常可以将这两个脚直接相连,然后由PC或者单片机输出的高低电平就可以让MAX485在接收和发送状态之间转换了。由于本电路 DTR和RTS都用于了电路供电,因此使用TX线和HIN232的另外一个通道及Q1来控制MAX485的状态切换。平时NIH232的9脚输出高电平,经Q1倒相后,使MAX485的RE和DE为低电平而处于数据接收状态。当PC机发送数据时,NIH232的9脚输出低电平,经Q1倒相后,使 MAX485的RE和DE为高电平而处于数据发送状态。
 楼主| 发表于 2010-2-9 22:26:01 | 显示全部楼层 来自: 中国河北廊坊
谢谢各位楼主提供。
发表回复
您需要登录后才可以回帖 登录 | 注册

本版积分规则


Licensed Copyright © 2016-2020 http://www.3dportal.cn/ All Rights Reserved 京 ICP备13008828号

小黑屋|手机版|Archiver|三维网 ( 京ICP备2023026364号-1 )

快速回复 返回顶部 返回列表