QQ登录

只需一步,快速开始

登录 | 注册 | 找回密码

三维网

 找回密码
 注册

QQ登录

只需一步,快速开始

展开

通知     

查看: 2106|回复: 12
收起左侧

[已解决] 钛及钛合金的焊接

 关闭 [复制链接]
发表于 2010-2-9 07:21:56 | 显示全部楼层 |阅读模式 来自: 日本

马上注册,结识高手,享用更多资源,轻松玩转三维网社区。

您需要 登录 才可以下载或查看,没有帐号?注册

x
钛及钛合金容易氧化,能在大气中焊接吗?
发表于 2010-2-9 08:20:49 | 显示全部楼层 来自: 中国广东深圳
在常温下,钛及钛合金是比较稳定的。但试验表明,在焊接过程中,液态熔滴和熔池金属具有强烈吸收氢、氧、氮的作用,而且在固态下,这些气体已与其发生作用。随着温度的升高,钛及钛合金吸收氢、氧、氮的能力也随之明显上升,大约在250℃左右开始吸收氢,从400℃开始吸收氧,从600℃开始吸收氮,这些气体被吸收后,将会直接引起焊接接头脆化,这是导致钛及钛合金焊接缺陷的重要因素。
& G" y2 F; T  f( C' x. F* E$ q    由于钛及钛合金的上述焊接性能,以致在其焊接实际中容易产生气孔和裂纹这两种缺陷。一般认为氢气是引起气孔的主要原因。焊缝金属在冷却过程中,氢的溶解度会发生变化,如焊接区周围气氛中氢的分压较高时,焊缝金属中的氢不易扩散逸出而集聚在一起形成气孔。当钛焊缝中的碳大于0.1%、氧大于0.133%时,由氧与碳反应生成的CO气体也可产生气孔。施工实践中发现,随着焊接电流增大或焊速增大,气孔有增加倾向。由于钛的化学活性强,在400℃以上高温下极易由表面吸收氧、氮、氢、碳等,由于溶解度的变化引起β相过饱和析出并由焊接过程中体积膨胀引起较大的内应力作用而导致冷裂纹。另外,钛的纵向弹性模量比不锈钢的小,在同样的焊接应力作用下,钛及其合金的变形量比不锈钢的大,且校形困难。
5 e4 S" e* k1 u1 J4 A1 H
% g% n2 d! `( s- w钛及钛合金通常都是采用惰性气体保护下,进行焊接。

评分

参与人数 1三维币 +3 收起 理由
lauhob + 3 应助

查看全部评分

 楼主| 发表于 2010-2-9 12:37:08 | 显示全部楼层 来自: 日本
看后很受教育,您回答地太好,太全面了。衷心感谢!
发表于 2010-2-9 14:09:49 | 显示全部楼层 来自: 中国河北保定
查一查焊接手册,你就明白了。
发表于 2010-2-10 17:20:04 | 显示全部楼层 来自: 中国上海
钛及钛合金焊件的表面,焊前一定要进行认真的清理,因污物易在焊缝中产生气孔和非金属夹杂,使焊缝的塑性和耐腐蚀性显著下降。
5 h) T% [4 b0 h! q) O  r/ v& N  钛及钛合金常用的焊前清理方法是:
' s2 b; P' E. [8 O  1、机械清理  用切削加工、喷砂、喷丸或钢丝刷清除焊接区的污物和氧化皮等。0 R2 N  V. X% I( F2 H% C8 p
  2、化学清洗  将焊件及焊丝在酸液中进行冲洗,至呈银白色光泽为止。酸洗后在流动的清水中洗净,焊前再用丙酮或酒精擦净焊丝及焊件焊接区域的表面。

评分

参与人数 1三维币 +2 收起 理由
lauhob + 2 多参与论坛讨论,本版置顶有会员加分专贴,

查看全部评分

 楼主| 发表于 2010-2-11 09:34:12 | 显示全部楼层 来自: 日本
真是学习了,谢谢6楼。
发表于 2010-2-11 10:07:07 | 显示全部楼层 来自: 中国湖北鄂州
钛合金焊接最理想的方法是真空电子束焊接,但实际生产中采用得比较多的方法是钨极氩弧焊,这种方法一般要求进行正反面均要保护,并用在正面要作拖罩保护,否则保护效果不可能好,接头性能受影响。

评分

参与人数 1三维币 +3 收起 理由
lauhob + 3 应助

查看全部评分

 楼主| 发表于 2010-2-11 13:43:30 | 显示全部楼层 来自: 日本
“正反面均要保护”的意思,是要用惰性气体来保护吗?
发表于 2010-2-11 15:17:23 | 显示全部楼层 来自: 中国湖北鄂州
“正反面均要保护”的意思,是要用惰性气体来保护吗?
# M2 ^" H; k) @; S5 _' S: Y2 zpingpyy 发表于 2010-2-11 13:43 http://www.3dportal.cn/discuz/images/common/back.gif

. Y+ b. |+ J5 A是的,拖罩也是为了保护高温区。
 楼主| 发表于 2010-2-11 15:24:48 | 显示全部楼层 来自: 日本
要保护高温区。我明白了。
发表于 2010-2-11 19:50:39 | 显示全部楼层 来自: 中国江苏南京
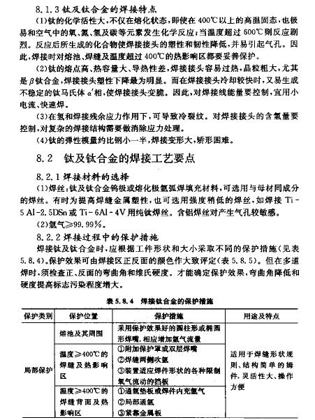
帖张图,从手册中摘出的。
20100211194953578.jpg

评分

参与人数 1三维币 +3 收起 理由
lauhob + 3 应助

查看全部评分

 楼主| 发表于 2010-2-12 08:08:16 | 显示全部楼层 来自: 日本
上面的图表很全面,看后收获很大。我收藏了。
发表于 2010-2-19 13:07:26 | 显示全部楼层 来自: 中国辽宁锦州
如果不是焊接量很大,由专业单位焊接经济合算。
发表回复
您需要登录后才可以回帖 登录 | 注册

本版积分规则


Licensed Copyright © 2016-2020 http://www.3dportal.cn/ All Rights Reserved 京 ICP备13008828号

小黑屋|手机版|Archiver|三维网 ( 京ICP备2023026364号-1 )

快速回复 返回顶部 返回列表