QQ登录

只需一步,快速开始

登录 | 注册 | 找回密码

三维网

 找回密码
 注册

QQ登录

只需一步,快速开始

展开

通知     

全站
3天前
查看: 2179|回复: 16
收起左侧

[讨论] M250X6 长70 能承受150T的拉力吗

[复制链接]
发表于 2010-3-10 08:08:08 | 显示全部楼层 |阅读模式 来自: 中国江苏常州

马上注册,结识高手,享用更多资源,轻松玩转三维网社区。

您需要 登录 才可以下载或查看,没有帐号?注册

x
螺纹大小为M250X6 长70 能承受150T的拉力吗 ,材料是 45号钢
发表于 2010-3-10 08:10:08 | 显示全部楼层 来自: 中国江苏苏州
这个可以计算啊!!!!!!!
 楼主| 发表于 2010-3-10 08:26:12 | 显示全部楼层 来自: 中国江苏常州
不能确定怎么计算,这个比较乱的
发表于 2010-3-10 08:32:20 | 显示全部楼层 来自: 中国广东江门
按下面公式计算
未命名.jpg

评分

参与人数 1三维币 +2 收起 理由
天际孤帆 + 2 鼓励交流

查看全部评分

 楼主| 发表于 2010-3-10 12:28:55 | 显示全部楼层 来自: 中国江苏常州
这个是螺栓,不符合实际情况,我查过了,感觉不对的,不知那个高手能够确定一下
头像被屏蔽
发表于 2010-3-10 13:00:02 | 显示全部楼层 来自: 中国江苏镇江
提示: 作者被禁止或删除 内容自动屏蔽
 楼主| 发表于 2010-3-10 13:03:47 | 显示全部楼层 来自: 中国江苏常州
我郁闷,没有讲的比较详细的,螺纹强度等级,不是8.8级,自己用的,车45号钢螺纹,我想要个具体的验算方式的,这些关于螺栓的不够详细
发表于 2010-3-10 13:19:28 | 显示全部楼层 来自: 中国江苏常州
可以,没有问题
  y* ~. a9 \8 m. M2 ^* X* \别偷懒~~~~~~~~~~~~~~
02.jpg

评分

参与人数 1三维币 +2 收起 理由
天际孤帆 + 2 鼓励交流

查看全部评分

 楼主| 发表于 2010-3-10 13:35:34 | 显示全部楼层 来自: 中国江苏常州
就这样的么,不是懒,我早算过了
发表于 2010-3-10 15:08:45 | 显示全部楼层 来自: 中国山西太原
M250×6螺纹螺纹小径为:d1=d-1.0825P(d为公称直径,P为螺距),d1=250mm-1.0825×6mm=243.5mm=24.35cm
/ e& P, i/ z7 ?3 f最小受力面积为:A=465.4cm^2    查得45钢许用应力为 [ σ ]=145MPa=1450kgf/cm^2. u. m' k. a( \, I$ s3 j7 G
能承受的拉力为:F=A [ σ ]=465.4cm^2×1450kgf/cm^2=674830kgf=674.83 t f
  w- t  _3 r( A( U可以看出强度裕量很大。

评分

参与人数 1三维币 +2 收起 理由
天际孤帆 + 2 鼓励交流

查看全部评分

发表于 2010-3-10 16:30:02 | 显示全部楼层 来自: 中国江苏镇江
可以的
发表于 2010-3-10 16:54:28 | 显示全部楼层 来自: 中国广东广州
用有限元软件2 Z" U9 f# |; _* @5 [; U8 g
还可以加动载荷上去算
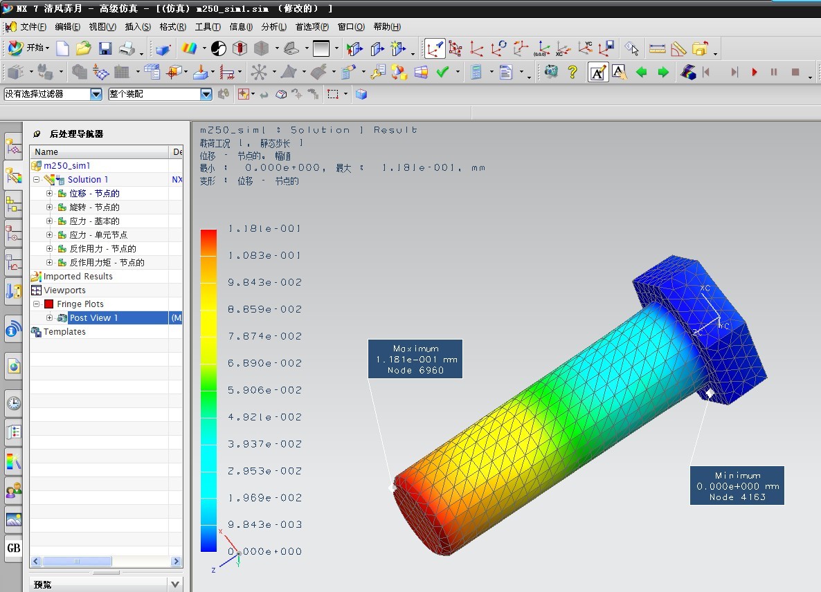
发表于 2010-3-10 18:22:28 | 显示全部楼层 来自: 中国广东广州
1.jpg 最大应力6 i% b* I1 I! z# _; |

. {" j, f, s8 Y  f% }
' s) s% I" U( i/ [) h$ H, p" u! `6 S
7 D, O2 s& u& R4 e8 E" I4 _) o 2.jpg 最大位移

评分

参与人数 1三维币 +2 收起 理由
天际孤帆 + 2 鼓励交流

查看全部评分

发表于 2010-3-10 20:56:23 | 显示全部楼层 来自: 中国江苏扬州
按GB3098.1中45钢4.8级计算:
- X2 D8 ]3 `2 ?. E  T% e4 N2 gSp=310MPa,M250×6螺纹螺纹小径为:d1=d-1.0825P(d为公称直径,P为螺距),d1=250mm-1.0825×6mm=243.5mm' m; z5 }0 D. q8 ^5 c7 ?
最小受力面积为:As=46568mm^2   
% Q0 f' Q* G6 L7 U% T保证载荷=As*Sp=1443T. ]+ b. E3 W8 P) \9 Z5 W5 o
足够

评分

参与人数 1三维币 +2 收起 理由
天际孤帆 + 2 鼓励交流

查看全部评分

发表于 2010-3-10 23:10:43 | 显示全部楼层 来自: 中国广东佛山
材料45号钢,M200X6就足够了,不用M250X6这么大,浪费材料。
 楼主| 发表于 2010-3-11 09:47:28 | 显示全部楼层 来自: 中国江苏常州
恩,谢谢了
发表于 2010-4-4 15:00:07 | 显示全部楼层 来自: 中国河北邢台
提醒楼主一点,起重吊装辅具,尤其向楼主描述的情况下,螺栓材料一般推荐使用20钢。
发表回复
您需要登录后才可以回帖 登录 | 注册

本版积分规则

Licensed Copyright © 2016-2020 http://www.3dportal.cn/ All Rights Reserved 京 ICP备13008828号

小黑屋|手机版|Archiver|三维网 ( 京ICP备2023026364号-1 )

快速回复 返回顶部 返回列表