QQ登录

只需一步,快速开始

登录 | 注册 | 找回密码

三维网

 找回密码
 注册

QQ登录

只需一步,快速开始

展开

通知     

查看: 2177|回复: 11
收起左侧

[讨论] 请大家看一下我设计的液压系统图,欢迎提供意见

[复制链接]
发表于 2010-3-12 09:22:54 | 显示全部楼层 |阅读模式 来自: 中国江苏泰州

马上注册,结识高手,享用更多资源,轻松玩转三维网社区。

您需要 登录 才可以下载或查看,没有帐号?注册

x
本帖最后由 boy_make 于 2010-3-12 09:30 编辑
+ i' p2 k' A7 m; S: c5 Q: H" T6 L2 H$ Y# `' p: B
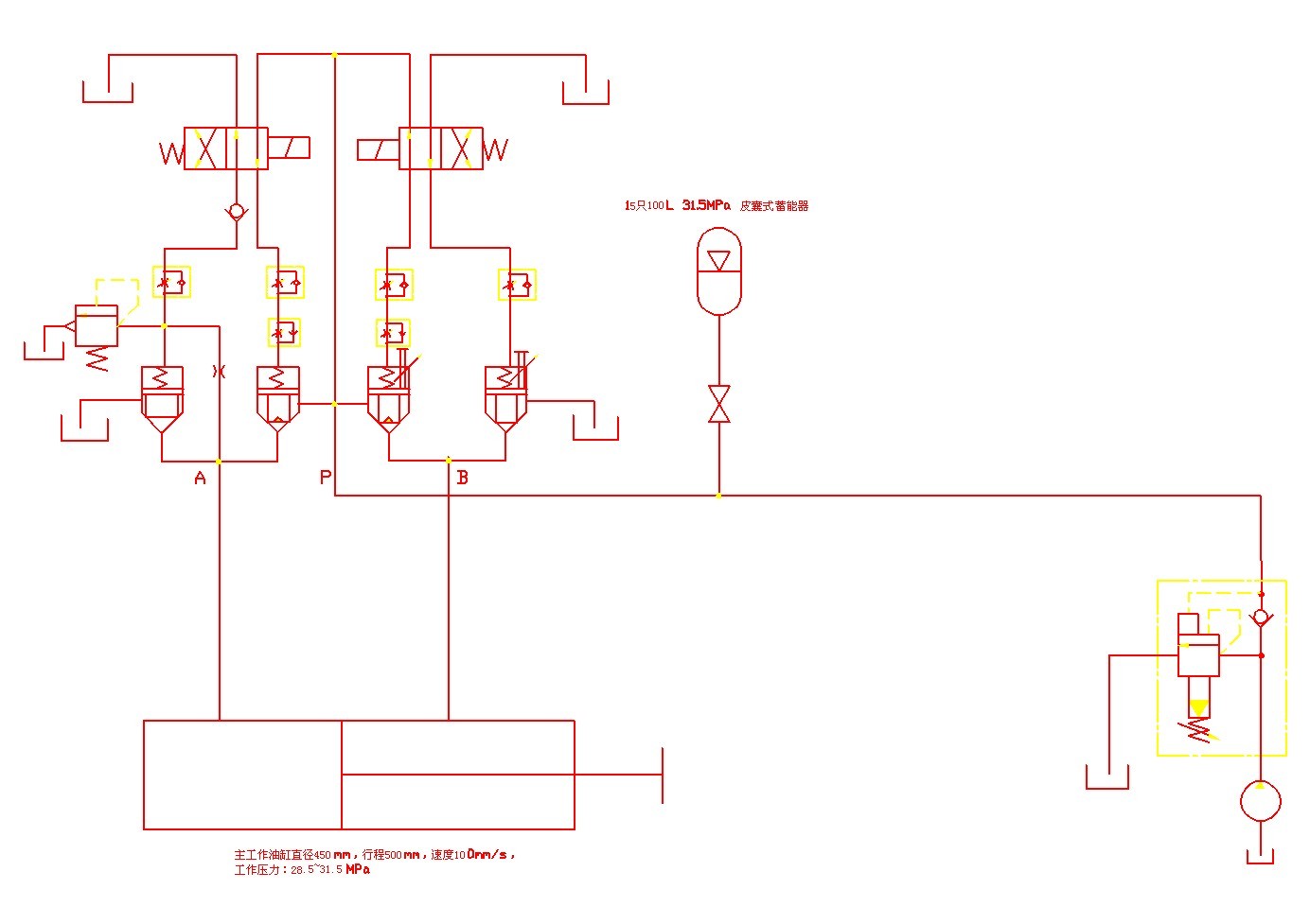
请大家看一下我设计的液压系统图,欢迎提供意见,四个插装阀块为Dn63的,还有,谁可以做这个的阀座的,可以联系的!
未命名.jpg
 楼主| 发表于 2010-3-12 14:39:38 | 显示全部楼层 来自: 中国江苏泰州
没有人搞过插装阀吗?
发表于 2010-3-12 17:10:01 | 显示全部楼层 来自: 中国江苏南通
工况是什么?实现什么作用?
9 A5 B3 S  V$ S% @2 z& V+ L/ m5 G* X+ k: I4 o8 f
请说明白
 楼主| 发表于 2010-3-13 08:51:50 | 显示全部楼层 来自: 中国江苏泰州
缸径450,压力31.5~28MPa  速度为:100mm/s 请问上面的插装阀系统可以吗,有什么要修改的吗
发表于 2010-3-13 09:13:54 | 显示全部楼层 来自: 中国天津
1.蓄能器赢加放油阀,以便维修。               2.加压力表。
$ B' m5 s7 v% f9 M% n3.溢流阀画的有问题,63通径的插装阀不应这么画。最好不要带压启动,应能卸荷。
5 n* V. A  ]+ f插件购买,阀板可自作。   个人建议,供参考。
 楼主| 发表于 2010-3-13 09:29:57 | 显示全部楼层 来自: 中国江苏泰州
63通径的插装阀不应这么画。最好不要带压启动,应能卸荷。?带压启动?可以具体以下吗
发表于 2010-3-13 09:36:25 | 显示全部楼层 来自: 中国辽宁本溪
不好意思,没有仔细研究你的系统,瞎乱回答你的问题,不要生气。
* ?3 s7 P% v' {这样的系统有的是现成的图纸,随便拿来一个就可以了。一般一个3位四通电磁换向阀控制4个插装阀,插装阀对角互锁。可以实行正常运动,也可以是想差动。# k% G9 g* u+ }, [  @9 R
你瞎花个图纸看着非常别扭,特别是电磁铁得电的时候,液压缸(无杆腔)能动作吗,无杆腔的溢流阀是干什么的,防止活塞杆退回的吗,可以用平衡阀。
 楼主| 发表于 2010-3-13 14:33:01 | 显示全部楼层 来自: 中国江苏泰州
哦,谢谢了
 楼主| 发表于 2010-3-13 14:35:49 | 显示全部楼层 来自: 中国江苏泰州
不好意思,把二位四通换向阀搞错了,谢谢提醒,还有可以提点的
发表于 2010-3-14 20:59:52 | 显示全部楼层 来自: 中国北京
哥们:我给您做系统吧,自动卸荷功能的溢流式安全阀没有这么大流量的,我给您选用40通径的插装阀。xing.aikun@163.com
 楼主| 发表于 2010-3-15 08:45:01 | 显示全部楼层 来自: 中国江苏泰州
给个手机号我,什么地方的
发表于 2010-3-16 16:16:47 | 显示全部楼层 来自: 中国上海
努力学习中,不断学习不断进步
发表回复
您需要登录后才可以回帖 登录 | 注册

本版积分规则


Licensed Copyright © 2016-2020 http://www.3dportal.cn/ All Rights Reserved 京 ICP备13008828号

小黑屋|手机版|Archiver|三维网 ( 京ICP备2023026364号-1 )

快速回复 返回顶部 返回列表