QQ登录

只需一步,快速开始

登录 | 注册 | 找回密码

三维网

 找回密码
 注册

QQ登录

只需一步,快速开始

展开

通知     

查看: 1433|回复: 1
收起左侧

[求助] Add MCU Preview window to Operations Manager

[复制链接]
发表于 2010-3-15 22:40:17 | 显示全部楼层 |阅读模式 来自: 中国广东广州

马上注册,结识高手,享用更多资源,轻松玩转三维网社区。

您需要 登录 才可以下载或查看,没有帐号?注册

x
本帖最后由 liaoch19 于 2010-3-15 22:41 编辑 % j2 l, T$ P" q* b8 B
' o/ X) `( q6 K, ?' u9 H- M$ q% F
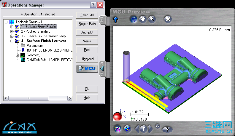
iCAx_cn_00786cc40d85bde398b0704606b2F3M1.png mastercam里的mcu这个功能在有些系统可以实现,但有些系统为什么用不了
发表于 2010-3-16 09:25:39 | 显示全部楼层 来自: 中国广东惠州
这应该是版本的不兼容性吧
发表回复
您需要登录后才可以回帖 登录 | 注册

本版积分规则


Licensed Copyright © 2016-2020 http://www.3dportal.cn/ All Rights Reserved 京 ICP备13008828号

小黑屋|手机版|Archiver|三维网 ( 京ICP备2023026364号-1 )

快速回复 返回顶部 返回列表