QQ登录

只需一步,快速开始

登录 | 注册 | 找回密码

三维网

 找回密码
 注册

QQ登录

只需一步,快速开始

展开

通知     

查看: 1304|回复: 1
收起左侧

[已答复] 我下的API 598-2004中文版内容与题目不符!

[复制链接]
发表于 2010-3-22 22:48:21 | 显示全部楼层 |阅读模式 来自: 中国甘肃兰州

马上注册,结识高手,享用更多资源,轻松玩转三维网社区。

您需要 登录 才可以下载或查看,没有帐号?注册

x
我下的API 598-2004中文版内容与题目不符,下载时所需流量非高,还好权限设的也高,不然很多人也下载了!要求退我流量,删除其贴!网址:http://www.3dportal.cn/discuz/viewthread.php?tid=161968&highlight=api598
发表于 2010-3-23 08:26:46 | 显示全部楼层 来自: 中国上海
本帖最后由 jiang.jh 于 2010-3-23 08:27 编辑
4 V9 d1 T8 r( W* X% z: t  x" ^' d& S, n9 L0 E/ @( l# A! Y
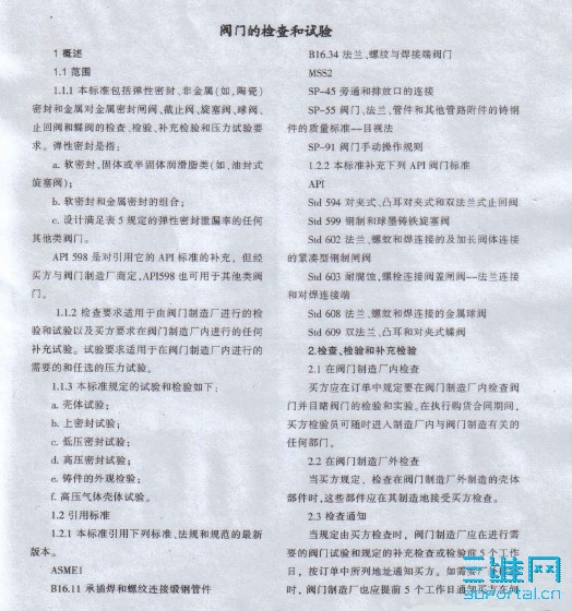
API 598-2004中文版  共7页
1.jpg
2.jpg
发表回复
您需要登录后才可以回帖 登录 | 注册

本版积分规则


Licensed Copyright © 2016-2020 http://www.3dportal.cn/ All Rights Reserved 京 ICP备13008828号

小黑屋|手机版|Archiver|三维网 ( 京ICP备2023026364号-1 )

快速回复 返回顶部 返回列表