QQ登录

只需一步,快速开始

登录 | 注册 | 找回密码

三维网

 找回密码
 注册

QQ登录

只需一步,快速开始

展开

通知     

全站
3天前
查看: 1294|回复: 3
收起左侧

[已答复] 文件下载后打不开

[复制链接]
发表于 2010-3-24 19:12:18 | 显示全部楼层 |阅读模式 来自: 中国天津

马上注册,结识高手,享用更多资源,轻松玩转三维网社区。

您需要 登录 才可以下载或查看,没有帐号?注册

x
国家标准发布区中liujiangnan于2006-9-16 11:41发布的GB18871-2002电离辐射防护与辐射源安全标准下载后打不开。
发表于 2010-3-24 21:10:43 | 显示全部楼层 来自: 中国北京
本帖最后由 pangpang 于 2010-3-24 21:14 编辑
6 B4 e8 T$ ^+ @  z# `0 p5 Q
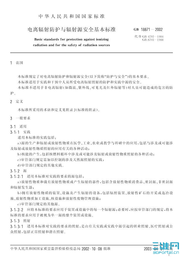
0 I  d5 J* w# O3 u8 d$ K刚刚下载测试,打开正常。* i$ V8 H7 |5 y' `; G
文件总共202页。下面是文件正常打开后的封面、前言及正文首页截图。
图1.jpg
图2.jpg
图3.jpg
发表于 2010-3-24 21:19:59 | 显示全部楼层 来自: 中国河北保定
是不是下载时候损坏了,或者是没有软件啊
发表于 2010-3-24 22:39:59 | 显示全部楼层 来自: 中国江西九江
楼主重新下载看看。
) i6 U( ~  D& {. t+ H6 p或者换个软件看看
发表回复
您需要登录后才可以回帖 登录 | 注册

本版积分规则

Licensed Copyright © 2016-2020 http://www.3dportal.cn/ All Rights Reserved 京 ICP备13008828号

小黑屋|手机版|Archiver|三维网 ( 京ICP备2023026364号-1 )

快速回复 返回顶部 返回列表