QQ登录

只需一步,快速开始

登录 | 注册 | 找回密码

三维网

 找回密码
 注册

QQ登录

只需一步,快速开始

展开

通知     

查看: 1876|回复: 1
收起左侧

[分享] 焊接变形

 关闭 [复制链接]
发表于 2010-3-30 16:22:34 | 显示全部楼层 |阅读模式 来自: 中国江西宜春

马上注册,结识高手,享用更多资源,轻松玩转三维网社区。

您需要 登录 才可以下载或查看,没有帐号?注册

x
从别的论坛里下来的资料,给需要的网友。 焊接变形.rar (693.13 KB, 下载次数: 67)
发表于 2010-4-16 10:30:42 | 显示全部楼层 来自: 中国江苏泰州
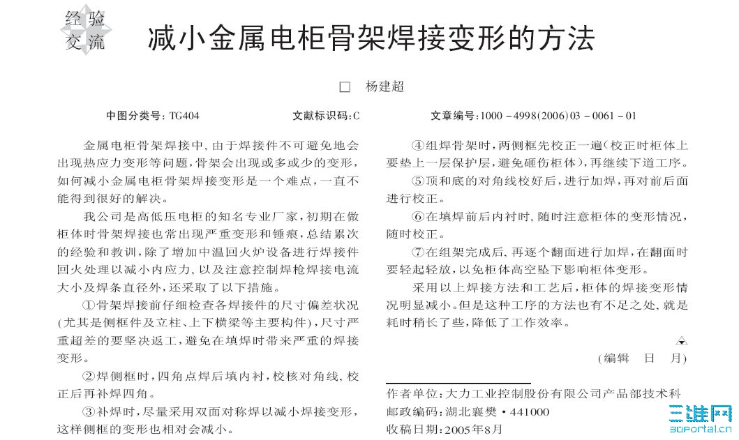
补充介绍,共6篇文章,截图介绍如下:
截图00.jpg
截图01.jpg
截图02.jpg
截图03.jpg
截图04.jpg
截图05.jpg

评分

参与人数 1三维币 +2 收起 理由
lauhob + 2 谢谢老大!

查看全部评分

发表回复
您需要登录后才可以回帖 登录 | 注册

本版积分规则


Licensed Copyright © 2016-2020 http://www.3dportal.cn/ All Rights Reserved 京 ICP备13008828号

小黑屋|手机版|Archiver|三维网 ( 京ICP备2023026364号-1 )

快速回复 返回顶部 返回列表