QQ登录

只需一步,快速开始

登录 | 注册 | 找回密码

三维网

 找回密码
 注册

QQ登录

只需一步,快速开始

展开

通知     

goto3d 说: 在线网校重磅上线MC2022&Inventor2022全新课程,虞为民老师、大表哥同事精彩讲解,快去围观!
2021-06-25
查看: 2057|回复: 11
收起左侧

[求助] 如何在一軸的端面做螺旋槽

[复制链接]
发表于 2010-4-4 09:33:24 | 显示全部楼层 |阅读模式 来自: 中国重庆

马上注册,结识高手,享用更多资源,轻松玩转三维网社区。

您需要 登录 才可以下载或查看,没有帐号?注册

x
如題,不知怎麼在在一平面上做螺旋槽,請高手指點!謝謝!
发表于 2010-4-4 10:05:00 | 显示全部楼层 来自: 中国辽宁朝阳
图呢,把图带上呀,没图怎样指点
 楼主| 发表于 2010-4-4 10:17:31 | 显示全部楼层 来自: 中国重庆
不知怎麼傳圖?
 楼主| 发表于 2010-4-4 10:19:35 | 显示全部楼层 来自: 中国重庆
就是在一齒輪的端面做螺旋槽,R1深0.7是三條油槽儲油用滴,孔內也是一油槽
 楼主| 发表于 2010-4-4 10:50:50 | 显示全部楼层 来自: 中国重庆
孔内的很好做,可端面的不知怎么弄上去
发表于 2010-4-4 10:56:40 | 显示全部楼层 来自: 中国江苏常州
未必是螺旋槽吧,大多数设计就是个普通的圆弧槽。
 楼主| 发表于 2010-4-4 11:11:19 | 显示全部楼层 来自: 中国重庆
要求是螺旋槽,产品都加工出来了,但在三维中却无法弄上去,请那位说说具体的做法!
发表于 2010-4-4 11:14:52 | 显示全部楼层 来自: 中国湖南长沙
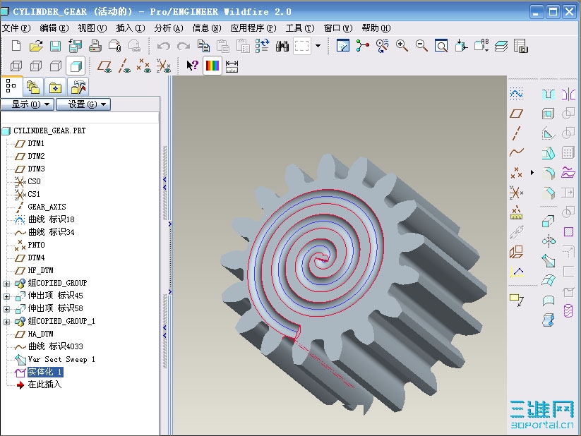
如图,作螺旋线(用方程曲线做)1 u" @9 D) o1 f, p* O/ w7 ~3 v
x=r*t*sin(a*t*360)7 C# q* N; n& Z) l$ w
y=r*t*cos(a*t*360)
2 ]6 U' K2 t) e0 ]) U+ O( F6 H: {z=0
4 W. o- m' D3 y7 @4 e2 O) `$ _r为螺旋槽半径,a为螺旋槽圈数.6 p, p& Q) d" O2 n1 I7 y' b8 d
以方程曲线作VSS扫描,生成一封闭曲面,再实体休,用减去的方式.
螺旋槽.jpg

评分

参与人数 1三维币 +2 收起 理由
kevin_pcac + 2 技术讨论

查看全部评分

 楼主| 发表于 2010-4-4 17:06:25 | 显示全部楼层 来自: 中国重庆
本帖最后由 chong20001124 于 2010-4-4 17:17 编辑
* S! J; |# u/ @' Y" R/ _7 m$ N& v0 o( [% N3 a. V' Y" E5 I, {
不是你那種樣子
 楼主| 发表于 2010-4-4 17:16:39 | 显示全部楼层 来自: 中国重庆
我已搞好,不是你那種形式,但傳不上來,郁悶得很,謝啦
 楼主| 发表于 2010-4-4 17:27:09 | 显示全部楼层 来自: 中国重庆
怎麼把圖片傳到這個頁面來喲?
发表于 2010-4-5 12:21:34 | 显示全部楼层 来自: 中国台湾
去看看哪里有问题,主要是图片大小问题!
% I( V0 R1 g2 C! {上传资料规定及奖励标准
发表回复
您需要登录后才可以回帖 登录 | 注册

本版积分规则

Licensed Copyright © 2016-2020 http://www.3dportal.cn/ All Rights Reserved 京 ICP备13008828号

小黑屋|手机版|Archiver|三维网 ( 京ICP备2023026364号-1 )

快速回复 返回顶部 返回列表