QQ登录

只需一步,快速开始

登录 | 注册 | 找回密码

三维网

 找回密码
 注册

QQ登录

只需一步,快速开始

展开

通知     

全站
1天前
查看: 1628|回复: 11
收起左侧

[求助] 各位高手帮忙看下我画不出变形弹簧的原因

[复制链接]
发表于 2010-4-8 13:02:40 | 显示全部楼层 |阅读模式 来自: 中国安徽合肥

马上注册,结识高手,享用更多资源,轻松玩转三维网社区。

您需要 登录 才可以下载或查看,没有帐号?注册

x
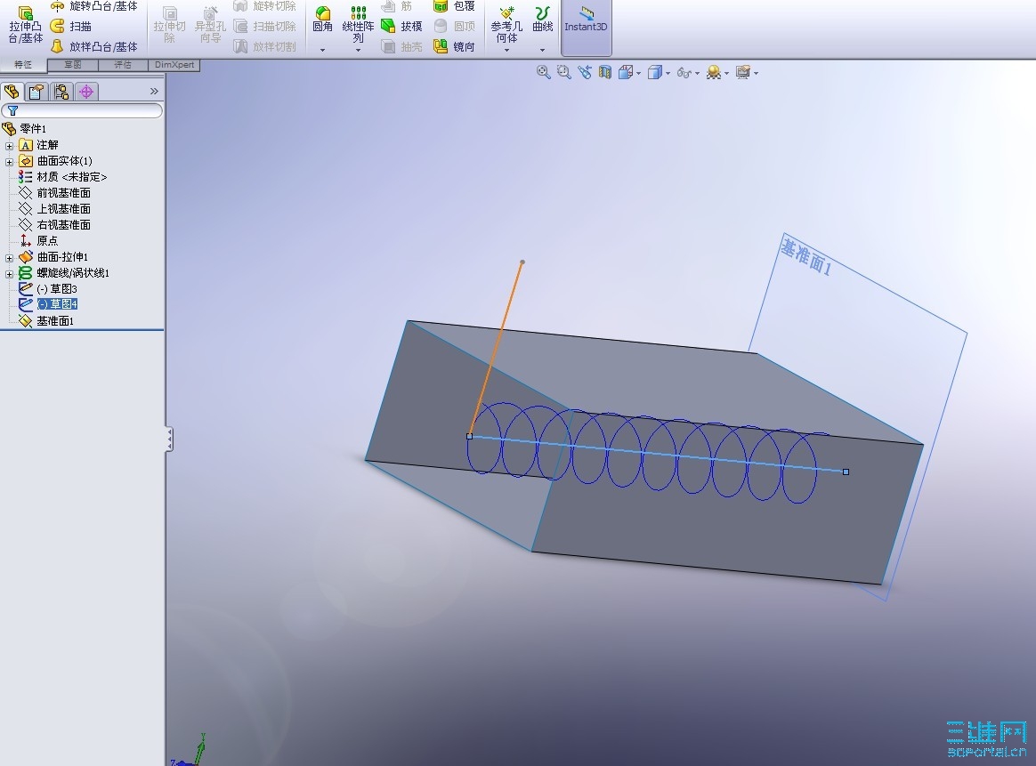
刚学SolidWorks,按照贴上介绍的方法画出这样的半成品后,以螺旋线为引导线,蓝色线为路径,黄色线为轮廓进行扫描,可是这样的轮廓属于开环,无法进行扫描,是哪里出错了,请指点下!
未命名.jpg
发表于 2010-4-8 13:35:49 | 显示全部楼层 来自: 中国广东惠州
不要用螺旋線直接黃線掃出延藍路徑扭轉幾圈就好了!
 楼主| 发表于 2010-4-8 13:52:07 | 显示全部楼层 来自: 中国安徽合肥
额,我遇到问题是电脑总提示黄色线无法作为轮廓啊
发表于 2010-4-8 13:56:46 | 显示全部楼层 来自: 中国天津
用“曲面扫描”,路径为兰色的直线,扫描是在选项中选择“沿路径扭转”即可,不要用螺旋曲线。
 楼主| 发表于 2010-4-8 14:17:24 | 显示全部楼层 来自: 中国安徽合肥
这下搞明白了,谢谢楼上两位
发表于 2010-4-8 14:21:49 | 显示全部楼层 来自: 中国广东深圳
三維畫彈簧還就挺多的
发表于 2010-4-8 14:46:18 | 显示全部楼层 来自: 中国山东德州
如果你在螺旋线上画一个圆。暨弹簧的厚度,然后扫描就可以了。
 楼主| 发表于 2010-4-8 15:14:06 | 显示全部楼层 来自: 中国安徽合肥
曲线扫描完成后进行交叉曲线,可是成了这样,整个方形曲线在旋转体内,哪里做错了吗?怎样将它分离出来
未命名.jpg
发表于 2010-4-8 15:35:58 | 显示全部楼层 来自: 中国天津
本帖最后由 81130549 于 2010-4-8 15:38 编辑
" {& e$ V6 s7 l' b( }) N$ P0 X4 ]' ]3 j6 |. j9 x
做3D草图时,用“实体引用”。
 楼主| 发表于 2010-4-8 16:02:43 | 显示全部楼层 来自: 中国安徽合肥
我在进行曲面扫描后,扫出来的是这样的螺旋面,可是我看别人扫出来的是个螺旋线,这为啥?
 楼主| 发表于 2010-4-8 18:37:52 | 显示全部楼层 来自: 中国安徽合肥
哎,还是没成功,使用交叉曲线之后还是得不到变形的螺旋线
发表于 2010-4-8 19:40:37 | 显示全部楼层 来自: 中国浙江宁波
你画的要做2次扫描的,第一路径用螺旋线,轮廓用一条线做曲面扫描,扫面后得到的就是你的路径了
发表回复
您需要登录后才可以回帖 登录 | 注册

本版积分规则


Licensed Copyright © 2016-2020 http://www.3dportal.cn/ All Rights Reserved 京 ICP备13008828号

小黑屋|手机版|Archiver|三维网 ( 京ICP备2023026364号-1 )

快速回复 返回顶部 返回列表