QQ登录

只需一步,快速开始

登录 | 注册 | 找回密码

三维网

 找回密码
 注册

QQ登录

只需一步,快速开始

展开

通知     

查看: 2251|回复: 12
收起左侧

[已解决] 应用于45MPa的液压控制阀件有哪些?

[复制链接]
发表于 2010-4-28 15:03:55 | 显示全部楼层 |阅读模式 来自: 中国广东佛山

马上注册,结识高手,享用更多资源,轻松玩转三维网社区。

您需要 登录 才可以下载或查看,没有帐号?注册

x
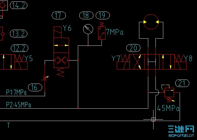
本帖最后由 自流井 于 2010-5-24 08:26 编辑 " e# E& B" y7 g; _2 Q& L1 v

8 h+ f7 r- @, \. M设计一个液压动力单元,是驱动一液压扳手的.需要用到45MPa的压力,流量1L/min即可.原计划采用比利机电的东西4 W  l; Y" J8 G+ N/ k; ~& n
但太贵了,耗不起啊!一个四通换向阀H型的要6500RMB.谁有用到性价比高的高压阀件,介绍一下.谢谢了! 高压原理图.jpg
发表于 2010-4-28 17:15:59 | 显示全部楼层 来自: 中国浙江杭州
问问哈威的吧!国内液压阀没有这么大的耐压
发表于 2010-4-28 19:44:46 | 显示全部楼层 来自: 中国江苏徐州
国内产品应该没有这么大压力的吧!
发表于 2010-4-29 11:03:28 | 显示全部楼层 来自: 中国辽宁沈阳
问问哈威的,我在哈威买过不少高压阀
发表于 2010-5-20 14:47:28 | 显示全部楼层 来自: 中国浙江宁波
改成插装阀好卖点
发表于 2010-5-20 15:37:17 | 显示全部楼层 来自: 中国上海
我以前的做法不直接买三位四通的,用一个两位四通一个两位两通加两个单向阀组合来实现你要的功能,都是哈维的,这样能便宜点
发表于 2010-5-21 01:09:15 | 显示全部楼层 来自: 中国陕西西安
榆次和力士乐、川崎都可以,不过价格差不多一样高,毕竟高压的需要资格认证。
 楼主| 发表于 2010-5-22 17:33:05 | 显示全部楼层 来自: 中国广东佛山
用哈威的两个三通球阀可以组成四通的,成本低1K
发表于 2010-5-23 16:59:05 | 显示全部楼层 来自: 中国安徽芜湖
最高做过52MP的液控单向锁,属于标准件,生产了30来年,不知道楼主是否有用。
发表于 2010-5-23 18:01:33 | 显示全部楼层 来自: 中国上海
哈威的也贵,北京华德有一个63MPA的球阀,国产应该便宜多了
发表于 2010-8-4 12:16:18 | 显示全部楼层 来自: 中国宁夏银川
超高压德州有啊
发表于 2010-8-4 16:08:34 | 显示全部楼层 来自: 中国北京
华德,63MPa的球阀质量根本就不行,连他们销售都不推荐买!!!
发表于 2010-8-4 23:12:51 | 显示全部楼层 来自: 中国上海
华德的??刚开始表现还是不错的,用一段时间???。。。。。。人家售后就说你的系统不清洁。难道7级还不清洁吗?
发表回复
您需要登录后才可以回帖 登录 | 注册

本版积分规则


Licensed Copyright © 2016-2020 http://www.3dportal.cn/ All Rights Reserved 京 ICP备13008828号

小黑屋|手机版|Archiver|三维网 ( 京ICP备2023026364号-1 )

快速回复 返回顶部 返回列表