QQ登录

只需一步,快速开始

登录 | 注册 | 找回密码

三维网

 找回密码
 注册

QQ登录

只需一步,快速开始

展开

通知     

全站
7天前
查看: 1980|回复: 6
收起左侧

[讨论] 深沟球轴承油脂

[复制链接]
发表于 2010-4-29 09:37:25 | 显示全部楼层 |阅读模式 来自: 中国上海

马上注册,结识高手,享用更多资源,轻松玩转三维网社区。

您需要 登录 才可以下载或查看,没有帐号?注册

x
贵公司生产深沟球轴承常用油脂什么,性能如何啊
发表于 2010-4-29 22:51:36 | 显示全部楼层 来自: 中国辽宁大连
如没有特殊要求基本上都采用2号锂基脂
发表于 2010-4-30 09:44:32 | 显示全部楼层 来自: 中国上海
有日本协同的,也有壳牌的,多以协同油脂为主
发表于 2010-5-1 16:57:53 | 显示全部楼层 来自: 中国湖南岳阳
本帖最后由 TKG-09 于 2010-5-1 16:59 编辑 3 o- n) i3 t% f9 d

! y6 Z+ M4 _. Q3 {轴承润滑脂的选择一般不太被人们所重视,其实这是很大的误区,轴承的损坏八成以上与润滑脂的选用是否合适、润滑脂的量是否充足、润滑脂被污染后是否及时更换、润滑脂到达使用寿命前是否及时更换等等有着密切的关系。# z. i* V* q9 H  f1 a& `
首先,润滑脂的选用应依轴承所在的实际工况确定,没有那一种润滑脂适合所有的工况。比如,低速、重载、高温时,需要用较高粘度、稠度较硬的润滑脂,必要时还要加抗极压的添加剂;高速、轻载、常温、有静音要求时,需要用较低粘度、稠度较软的润滑脂等等。
) `1 m  T+ k& W其次,润滑脂的选用还与是否有防水要求、防辐射要求、是否为食品设备等有关。
9 ^% M5 d) \- O6 f  b! g. X9 d, p再次,润滑脂的更换与轴承的大小、种类等有关。一般比较小规格的密封轴承终生不必换脂,但较大规格的开式轴承是否需要换脂、多长时间后换脂则需要计算确定,计算方法比较复杂,与轴承类型、工作温度、载荷大小、转速等等有关。
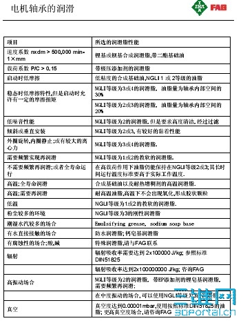
; Q9 H7 Y2 {; F截图为FAG电机轴承润滑脂的选用相关考虑因素。
1.jpg
2.jpg

评分

参与人数 1三维币 +2 收起 理由
虎强 + 2 积极讨论

查看全部评分

 楼主| 发表于 2010-5-17 12:25:43 | 显示全部楼层 来自: 中国上海
个人感觉日本协同的比壳牌的 音质要好,不知各位怎样
发表于 2010-6-3 07:20:59 | 显示全部楼层 来自: 中国浙江台州
现在油脂的选用有很多种,但是好的不爱呼是克虏伯和协同公司,高端的我们一般都用这个。
发表于 2010-6-5 17:16:36 | 显示全部楼层 来自: 中国广东广州
我们没有用过协同的,要了解下。
发表回复
您需要登录后才可以回帖 登录 | 注册

本版积分规则


Licensed Copyright © 2016-2020 http://www.3dportal.cn/ All Rights Reserved 京 ICP备13008828号

小黑屋|手机版|Archiver|三维网 ( 京ICP备2023026364号-1 )

快速回复 返回顶部 返回列表