QQ登录

只需一步,快速开始

登录 | 注册 | 找回密码

三维网

 找回密码
 注册

QQ登录

只需一步,快速开始

展开

通知     

查看: 1930|回复: 2
收起左侧

[原创] 回答CAXA能绘制钣金展开图画吗?

[复制链接]
发表于 2010-4-29 13:46:45 | 显示全部楼层 |阅读模式 来自: 中国浙江宁波

马上注册,结识高手,享用更多资源,轻松玩转三维网社区。

您需要 登录 才可以下载或查看,没有帐号?注册

x
本帖最后由 mobiler0 于 2010-4-29 13:49 编辑 ! S% N0 c: ^4 L- ~- ^

& ]) d2 l1 z' [. j) h2 |CAXA绘制的钣金展开图与SW绘制的钣金展开图
$ \  W( S1 z, \2 j' @
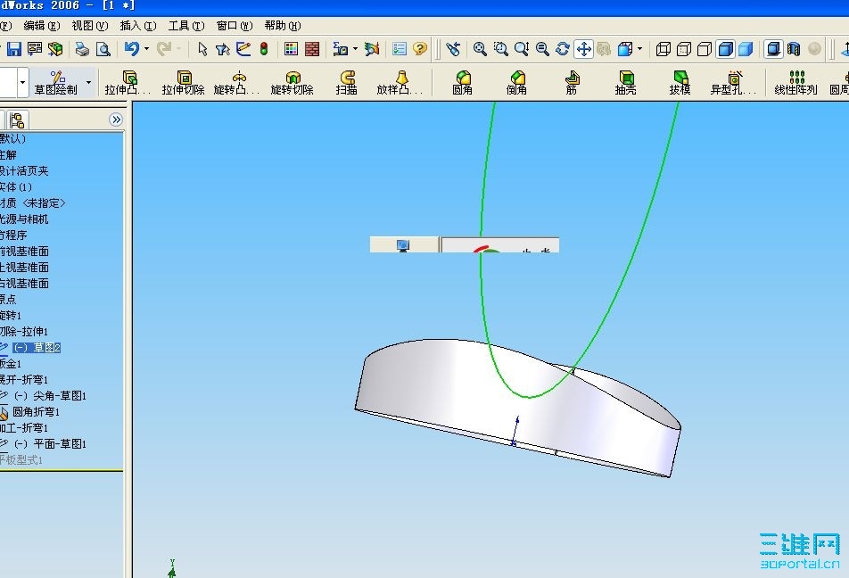
2 z" B" D0 B' v第一张是SW实体界面中旋转功能生成的筒体
SW001.jpg
CAXA001.JPG
 楼主| 发表于 2010-4-29 13:50:46 | 显示全部楼层 来自: 中国浙江宁波
第二张转化成钣金件
SW002.jpg
CAXA002.JPG
 楼主| 发表于 2010-4-29 13:52:03 | 显示全部楼层 来自: 中国浙江宁波
第三张是展开图
SW003.jpg
CAXA003.JPG
发表回复
您需要登录后才可以回帖 登录 | 注册

本版积分规则


Licensed Copyright © 2016-2020 http://www.3dportal.cn/ All Rights Reserved 京 ICP备13008828号

小黑屋|手机版|Archiver|三维网 ( 京ICP备2023026364号-1 )

快速回复 返回顶部 返回列表