QQ登录

只需一步,快速开始

登录 | 注册 | 找回密码

三维网

 找回密码
 注册

QQ登录

只需一步,快速开始

展开

通知     

全站
9天前
查看: 2033|回复: 8
收起左侧

[已解决] 安全阀如何实施在线检测?

[复制链接]
发表于 2010-5-12 14:40:06 | 显示全部楼层 |阅读模式 来自: 中国陕西榆林

马上注册,结识高手,享用更多资源,轻松玩转三维网社区。

您需要 登录 才可以下载或查看,没有帐号?注册

x
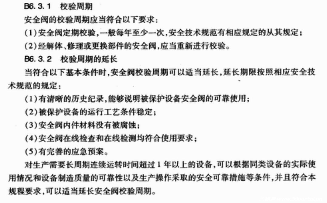
      TSG ZF001-2006中安全阀一般实行定期检验,但是到了检定周期,安全阀无法实现离线检验,申请延长检验周期中间有一条要求:安全阀在线检查与在线检测均符合要求,请问,如何实施在线检测?3 S% G- n# p3 \5 |
      还有就是校验周期的延长B6.3.2中有5个条件,这5个条件要全部满足才能申请延长吗?还是满足其中的一部分即可。
111.JPG
发表于 2010-5-13 15:09:16 | 显示全部楼层 来自: 中国北京
应该是5个条件全要满足
. y. P& I9 g# B! v1 M. `+ A4 E在线检测我也清楚,不行就去问下TS的人吧
发表于 2010-5-16 13:57:40 | 显示全部楼层 来自: 中国浙江宁波
我们这里可以在线监测,不过要提前一个月向特种设备检验中心申请,而且费用比较高
 楼主| 发表于 2010-5-16 20:39:18 | 显示全部楼层 来自: 中国陕西西安
我们这里可以在线监测,不过要提前一个月向特种设备检验中心申请,而且费用比较高* S5 n  \5 Z4 N! I; l9 g
niao_csu 发表于 2010-5-16 13:57 http://www.3dportal.cn/discuz/images/common/back.gif
/ u3 V* k! X  u6 B6 A
是不是一套系统公司可否自行检测
发表于 2010-5-17 13:54:49 | 显示全部楼层 来自: 中国浙江宁波
是市里的特检中心指定的。安全阀不能自行检测的。
 楼主| 发表于 2010-5-18 20:12:10 | 显示全部楼层 来自: 中国陕西榆林
既然又是需要特检所来检定,那么申请延长检验周期是几条全部都满足?还是部分满足?4 J' Q' Z8 N0 }( f( C
既然已经在线检测了,还需要离线校验吗?
发表于 2010-5-20 08:06:09 | 显示全部楼层 来自: 中国北京
在线检验是需要特性的检验设备才能实现的,如果在线检验了,应该不用离线了,两者的目的是一样的
发表于 2010-5-26 15:13:46 | 显示全部楼层 来自: 中国浙江宁波
在线检验和离线检验效果是一样,只是在线检验需要特种设备。因此在线检验取费要高一些,尽管如此能够离线检验的尽量离线检验。只有再没有备用安全阀,且不能停机而又到了必须检验的情况下不得已才在线检验。我们这里重要压力容器都至少有两只安全阀,一般压力容器的安全阀前还有爆破片。有爆破片存在的情况下临时拆开安全阀还是比较有保证的。
发表于 2010-5-30 14:13:08 | 显示全部楼层 来自: 中国江苏南京
我们都是拆下来送出去检测的。
发表回复
您需要登录后才可以回帖 登录 | 注册

本版积分规则


Licensed Copyright © 2016-2020 http://www.3dportal.cn/ All Rights Reserved 京 ICP备13008828号

小黑屋|手机版|Archiver|三维网 ( 京ICP备2023026364号-1 )

快速回复 返回顶部 返回列表