QQ登录

只需一步,快速开始

登录 | 注册 | 找回密码

三维网

 找回密码
 注册

QQ登录

只需一步,快速开始

展开

通知     

查看: 1486|回复: 6
收起左侧

[求助] 急!急!急!关于伺服阀位置

[复制链接]
发表于 2010-5-12 15:19:15 | 显示全部楼层 |阅读模式 来自: 中国河北唐山

马上注册,结识高手,享用更多资源,轻松玩转三维网社区。

您需要 登录 才可以下载或查看,没有帐号?注册

x
本帖最后由 biancheng 于 2010-5-12 15:20 编辑 # }4 c: ~) D; N: r

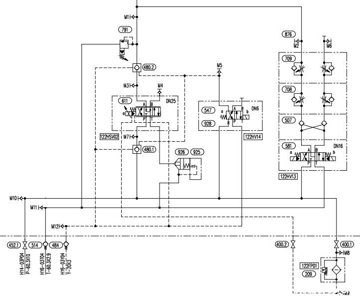
7 R$ ~( v1 z6 c. F1 }. P1 P 1.JPG
0 j! O+ J; @4 n! Y3 @2 K  O7 v1 F) F: ]' b6 Z' ?$ t
如图,是一个控制柱塞缸上升的液压阀快原理图,下落靠自重,走伺服阀。我想知道,一开始伺服阀得电,处于一个开口度,如果400.1和400.2关闭,也就是伺服阀的先导控制油关闭,那么伺服阀应该在什么位置?在左位、中位还是右位?如果一开始伺服阀得电,处于一个开口度,突然掉电,伺服阀应该处于什么位置?如果突然电也掉了,控制油路也断了,伺服阀应该处于什么位置?
1.JPG
发表于 2010-5-12 16:05:23 | 显示全部楼层 来自: 中国江苏南京
如果伺服阀是弹簧复位,当先导压力油失去时,阀芯是应该回中位吧,有没有用过伺服阀的高手给解释一下。
发表于 2010-5-13 19:28:08 | 显示全部楼层 来自: 中国山东威海
个人感觉应该回到中位,最起码应该起到一个安全保护的作用。我们单位的伺服阀为EMG,也是回到中位,停电后紧急停止。

评分

参与人数 1三维币 +1 收起 理由
自流井 + 1 技术讨论

查看全部评分

发表于 2010-5-14 12:25:31 | 显示全部楼层 来自: 中国江苏南通
在中位安全位置。。
发表于 2010-5-14 16:03:10 | 显示全部楼层 来自: 中国北京
看你图上是弹簧复位的,断电,控制信号建立不起来的话,都可能使阀芯恢复中位。
发表于 2010-5-14 23:30:04 | 显示全部楼层 来自: 中国重庆
一般伺服阀都有保险位置的,查查样本吧
发表于 2010-5-15 15:22:44 | 显示全部楼层 来自: 中国四川成都
都是会中位,但不排除你的伺服阀有较大的零偏,此时就可能有开口了
发表回复
您需要登录后才可以回帖 登录 | 注册

本版积分规则


Licensed Copyright © 2016-2020 http://www.3dportal.cn/ All Rights Reserved 京 ICP备13008828号

小黑屋|手机版|Archiver|三维网 ( 京ICP备2023026364号-1 )

快速回复 返回顶部 返回列表