QQ登录

只需一步,快速开始

登录 | 注册 | 找回密码

三维网

 找回密码
 注册

QQ登录

只需一步,快速开始

展开

通知     

全站
3天前
查看: 4742|回复: 33
收起左侧

[分享] 告诉大家一个好消息,想知道的进来

[复制链接]
发表于 2010-5-17 08:18:29 | 显示全部楼层 |阅读模式 来自: 中国江苏苏州

马上注册,结识高手,享用更多资源,轻松玩转三维网社区。

您需要 登录 才可以下载或查看,没有帐号?注册

x
本帖最后由 ljc0218520 于 2010-5-17 08:23 编辑
) U; E( t/ E7 ]. V; [4 g; p# Y
$ |1 [+ d0 {. K' @; E1 x+ G9 i6 }迈迪三维设计工具出3.5了,昨晚出的,第一时间与大家分享,快去下载
# I4 }3 T2 s/ \5 t4 M: b7 n3 ihttp://www.my3dparts.cn/Soft/Soft.aspx
8 V4 \& Q* ~, j0 x' k QQ截图未命名.png
* l+ }; Y$ b1 S+ j
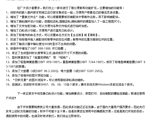
2 f6 e2 Z' m- e6 T6 d3 m$ v2 w/ m% V再看看新增功能:3 Y' N* _& x0 f; O/ V  a
QQ截图未命名2.png
发表于 2010-5-17 11:56:01 | 显示全部楼层 来自: 中国广东韶关
本帖最后由 lizuoshan 于 2010-5-17 12:58 编辑
" j$ `6 l7 h) W* `5 n; I" @( c/ l$ p! q5 M6 c# P* ]
不管也没有用,下载回来先。0 @7 z+ f; ?+ A- z9 ]

, V/ V" {/ z: }7 h) W) g& a0 o$ K/ G: ]
怎么搞的,下载到百分之70死活都不动了。
. c- ~+ `& D1 I# c: G3 j, l+ S  k $ a, M) z7 q! \) |! j

7 k( C& S/ L6 g2 v/ i又去登录重新下载,提示“文件不存在”,迈迪吊我们的胃口!
发表于 2010-5-17 12:06:32 | 显示全部楼层 来自: 中国江苏常州
要不要权限?好东西先下载再说
发表于 2010-5-17 12:15:42 | 显示全部楼层 来自: 中国辽宁鞍山
安装包提示有错误2896安装不上.
发表于 2010-5-17 12:31:42 | 显示全部楼层 来自: 中国江苏泰州
最多也就是试用版,正式版要掏钱,免了吧;
发表于 2010-5-17 12:52:19 | 显示全部楼层 来自: 中国浙江金华
本帖最后由 4520XZJ 于 2010-5-17 12:57 编辑 " u, \8 k; q1 c3 Z9 W
, s# N9 D! [7 A. `% Y; v/ ^( ^
我下了,不能安装。错误代码:2869
捕获.JPG
发表于 2010-5-17 13:14:01 | 显示全部楼层 来自: 中国北京
估计明天可能提供下载吧
发表于 2010-5-17 13:31:01 | 显示全部楼层 来自: 中国湖南娄底
昨晚才到官方网站看过,我刚看过就发布了?
发表于 2010-5-17 13:43:20 | 显示全部楼层 来自: 中国上海
没有破解文件呀
发表于 2010-5-17 14:51:26 | 显示全部楼层 来自: 中国陕西西安
尝鲜版本?
发表于 2010-5-17 17:56:35 | 显示全部楼层 来自: 中国浙江杭州
太好了,等的就是更新,支持
发表于 2010-5-17 18:00:31 | 显示全部楼层 来自: 中国山东青岛
我之前下的一个。。钱好用
发表于 2010-5-17 19:30:08 | 显示全部楼层 来自: 中国上海
去看了,无法下载
发表于 2010-5-17 19:49:12 | 显示全部楼层 来自: 中国山东济南
应该是发布之后发现存在漏洞,在64位机器上不正常,有时安装不上,所以暂时停止下载了,估计5月18日就能下载了) r) t; |4 e0 W9 l$ X" Y

1 ^% y8 }, G. M已经下载了的就删了重新下载吧,我是从不使用测试版的。
发表于 2010-5-17 20:00:09 | 显示全部楼层 来自: 中国山东济南
5# smartlz + m; x. }4 d. N4 d4 K
/ W3 E+ [5 Y1 x, @

* b3 S7 o  d5 s& i放心下就行,用不着破解,所有的功能都能用,没有试用期限,只不过不注册它会一直提示你注册
发表于 2010-5-17 21:04:51 | 显示全部楼层 来自: 中国四川成都
说是正在更新,17号的不行,18号才能更新完,那就停停再下
发表于 2010-5-18 00:51:56 | 显示全部楼层 来自: 中国广西桂林
谢谢楼主提供消息
发表于 2010-5-18 07:32:47 | 显示全部楼层 来自: 中国黑龙江哈尔滨
系统正在更新,现在文件不存在
发表于 2010-5-18 07:34:05 | 显示全部楼层 来自: 中国四川成都
等一下,稳定了,在下,谢谢喽主的链接。
发表于 2010-5-18 07:55:14 | 显示全部楼层 来自: 中国山东日照
等等 期待中!!!
发表于 2010-5-18 08:46:37 | 显示全部楼层 来自: 中国北京
破解了的吗?
发表于 2010-5-18 09:21:31 | 显示全部楼层 来自: 中国天津
正在在更新。预计完成时间。5.18日18:00
; [1 X5 e* e6 H2 J4 ]晚上再下载
发表于 2010-5-18 11:02:57 | 显示全部楼层 来自: 中国浙江宁波
骗人的,缺少文件,不能用/
发表于 2010-5-18 11:14:31 | 显示全部楼层 来自: 中国辽宁盘锦
又是试用版本吧?而且下不下来啊
发表于 2010-5-18 14:40:27 | 显示全部楼层 来自: 中国上海
RTX截图未命名.png
发表回复
您需要登录后才可以回帖 登录 | 注册

本版积分规则


Licensed Copyright © 2016-2020 http://www.3dportal.cn/ All Rights Reserved 京 ICP备13008828号

小黑屋|手机版|Archiver|三维网 ( 京ICP备2023026364号-1 )

快速回复 返回顶部 返回列表