QQ登录

只需一步,快速开始

登录 | 注册 | 找回密码

三维网

 找回密码
 注册

QQ登录

只需一步,快速开始

展开

通知     

查看: 3425|回复: 5
收起左侧

[已答复] 这个台灯电路图怎么加PWM调光电路

 关闭 [复制链接]
发表于 2010-5-29 20:20:36 | 显示全部楼层 |阅读模式 来自: 中国陕西西安

马上注册,结识高手,享用更多资源,轻松玩转三维网社区。

您需要 登录 才可以下载或查看,没有帐号?注册

x
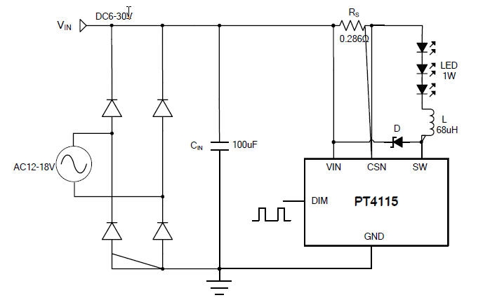
这是个LED台灯的电源驱动电路,PWM调光电路如何搞,高手给搞一下啊!
快照3.jpg
发表于 2010-5-30 00:01:43 | 显示全部楼层 来自: 中国北京
查了一下 PT4115说明:
& |3 _4 o3 s6 w. s/ U; g可以在 DIM 脚加 PWM 信号,低电平应小于 0.3V ,高电平在 2.5V ~ 5V, PWM 的频率为 100Hz ~ 20kHz。
 楼主| 发表于 2010-5-30 02:49:05 | 显示全部楼层 来自: 中国陕西西安
就是问PWM信号如何加?具体电路如何实现的,多谢了
发表于 2010-5-30 06:58:51 | 显示全部楼层 来自: 中国河北石家庄
PWM信号怎么产生啊
发表于 2010-5-30 07:52:57 | 显示全部楼层 来自: 中国北京
本帖最后由 mtu12v 于 2010-5-30 08:05 编辑 1 U: |" G  o: o. F3 M  w9 w

* M! y6 v; e- n5 ?  D- j/ Y如果仅仅是为了调光亮度,可在 DIM 和 GND 之间接一个 200k 的电位器。, q( L5 H6 K8 f2 ]4 ~
! _& i" E" Q7 ?8 X3 e  M1 g7 x
如果是制作 PWM 信号,则需专门设计,可以使用带 PWM 输出的单片机制作,可以使用 NE555 芯片制作,等等。

评分

参与人数 1三维币 +3 收起 理由
pangpang + 3 应助

查看全部评分

发表于 2010-5-30 11:57:53 | 显示全部楼层 来自: 中国山东临沂
通过PWM调光,LED的输出电流可以从0%到100%变化。LED的亮度是由PWM信号的占空比决定的。例如PWM信号25%占空比,LED的平􀨛电流为(0.1/RS)的25%。建议设置PWM调光频率在100Hz以上,以避免人的眼睛可以看到LED的闪烁。PWM调光比模拟调光的优势在于不􁬊变LED的色度。PT4115调光频率最高可超过20kHz。5 C: q8 T, H1 A" a  M/ c3 o) `+ F
芯片的DIM端可外接PWM脉冲或直流电压调光,也可以接热敏电阻作辅助温度控制和自动亮度控制。如果不用这些功能,DIM端悬空。

评分

参与人数 1三维币 +3 收起 理由
pangpang + 3 应助

查看全部评分

发表回复
您需要登录后才可以回帖 登录 | 注册

本版积分规则


Licensed Copyright © 2016-2020 http://www.3dportal.cn/ All Rights Reserved 京 ICP备13008828号

小黑屋|手机版|Archiver|三维网 ( 京ICP备2023026364号-1 )

快速回复 返回顶部 返回列表