QQ登录

只需一步,快速开始

登录 | 注册 | 找回密码

三维网

 找回密码
 注册

QQ登录

只需一步,快速开始

展开

通知     

查看: 1518|回复: 5
收起左侧

[求助] 帮忙解释下该溢流阀主要起什么作用?

[复制链接]
发表于 2010-6-12 20:36:29 | 显示全部楼层 |阅读模式 来自: 中国安徽马鞍山

马上注册,结识高手,享用更多资源,轻松玩转三维网社区。

您需要 登录 才可以下载或查看,没有帐号?注册

x
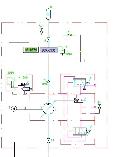
帮忙解释下溢流阀7主要起什么作用,是否是作安全阀用的?相比较电磁溢流阀6是否多余??
QQ截图未命名2.jpg
发表于 2010-6-13 10:01:22 | 显示全部楼层 来自: 中国山东威海
溢流阀7应该是个安全阀的作用,保护蓄能器的作用。因为溢流阀6是属于电磁溢流阀,在通电时电磁溢流阀不起作用,主要为了保护泵,避免泵有载启动。
发表于 2010-6-13 10:03:42 | 显示全部楼层 来自: 中国山东威海
同时溢流阀7也能保持蓄能器有一定的压力。
发表于 2010-6-13 12:38:11 | 显示全部楼层 来自: 中国辽宁本溪
6和7的压力设定值都是20MPA应该不正确。% V# w& e, x  u% T. ^
应该是7大于6。
发表于 2010-6-14 13:08:17 | 显示全部楼层 来自: 中国江苏无锡
截止阀8是不是应该在7前面啊
发表于 2010-6-14 20:50:02 | 显示全部楼层 来自: 中国辽宁鞍山
1# wk1986ahut 阀六 的作用是 溢流  泻压的作用, 二位二通阀,不通的话,起溢流作用,接通的话,溢流阀 失效 ,油液直接通油箱。
- H1 i2 {. m" j+ W) O阀七 这个作用好像  是防止过载吧 安全阀
发表回复
您需要登录后才可以回帖 登录 | 注册

本版积分规则


Licensed Copyright © 2016-2020 http://www.3dportal.cn/ All Rights Reserved 京 ICP备13008828号

小黑屋|手机版|Archiver|三维网 ( 京ICP备2023026364号-1 )

快速回复 返回顶部 返回列表