QQ登录

只需一步,快速开始

登录 | 注册 | 找回密码

三维网

 找回密码
 注册

QQ登录

只需一步,快速开始

展开

通知     

全站
10天前
查看: 2487|回复: 5
收起左侧

[分享] 开亮注塑--注塑知识200问,有问有答。

[复制链接]
发表于 2010-6-26 15:34:40 | 显示全部楼层 |阅读模式 来自: 中国广东广州

马上注册,结识高手,享用更多资源,轻松玩转三维网社区。

您需要 登录 才可以下载或查看,没有帐号?注册

x
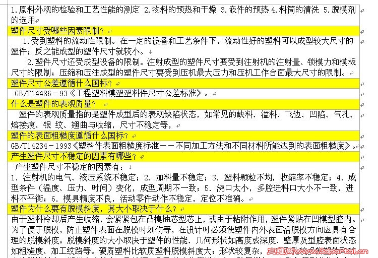
71.jpg

注塑知识200问.rar

42.63 KB, 下载次数: 64

评分

参与人数 1三维币 +10 收起 理由
hxg168 + 10 好资料,感谢您对论坛的支持!

查看全部评分

发表于 2010-7-15 21:31:39 | 显示全部楼层 来自: 中国广东深圳
我还以为在线答疑呢。
发表于 2010-8-25 16:19:42 | 显示全部楼层 来自: 中国辽宁沈阳
有用  最基础的材料
发表于 2010-8-27 13:35:04 | 显示全部楼层 来自: 中国台湾
看起來似乎是不錯的資料,
* i, M( J: L* {) m6 z參考看看!
发表于 2011-1-25 15:44:55 | 显示全部楼层 来自: 中国上海
先看看是否使用!感谢分享!
发表于 2011-3-30 19:46:09 | 显示全部楼层 来自: 中国江苏常州
基础蛮重要的看自己还有那些基础没掌握!!
发表回复
您需要登录后才可以回帖 登录 | 注册

本版积分规则


Licensed Copyright © 2016-2020 http://www.3dportal.cn/ All Rights Reserved 京 ICP备13008828号

小黑屋|手机版|Archiver|三维网 ( 京ICP备2023026364号-1 )

快速回复 返回顶部 返回列表