QQ登录

只需一步,快速开始

登录 | 注册 | 找回密码

三维网

 找回密码
 注册

QQ登录

只需一步,快速开始

展开

通知     

查看: 1119|回复: 0
收起左侧

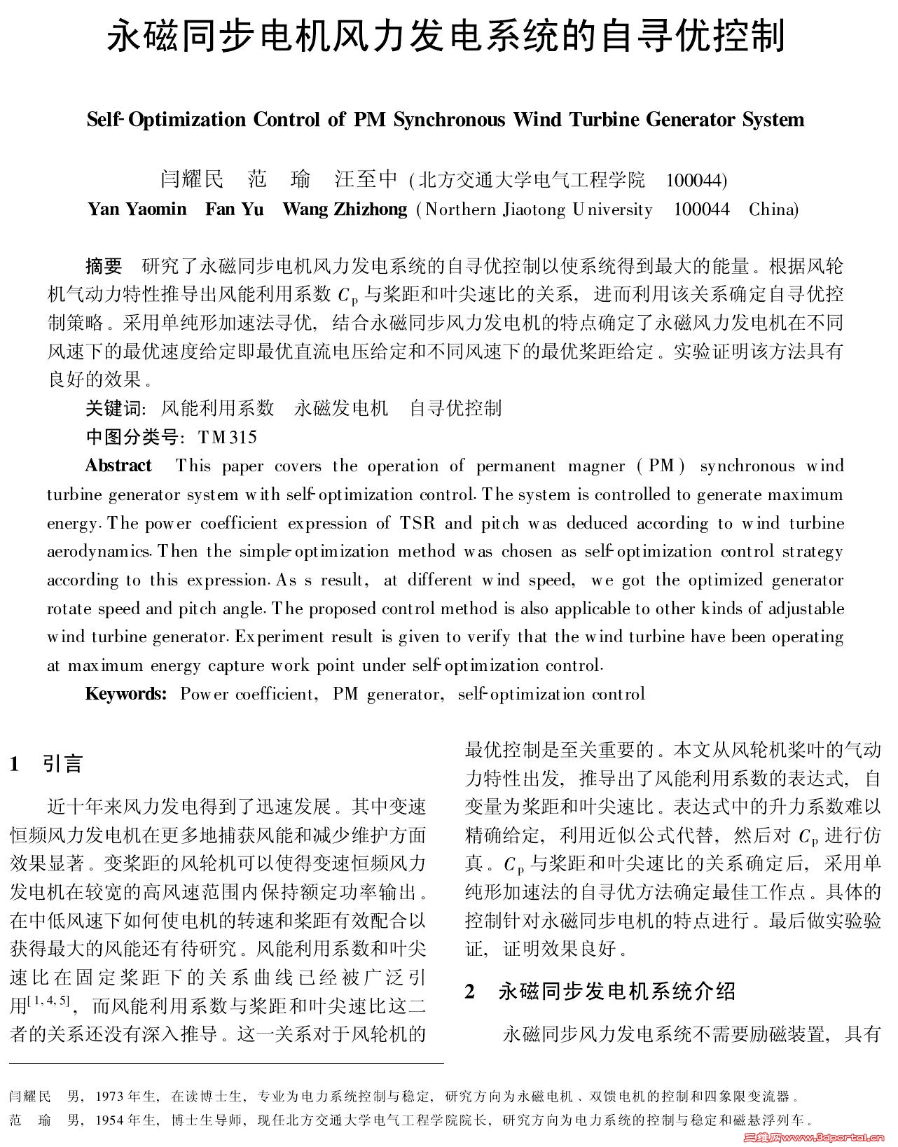
[风能] 永磁同步电机风力发电系统的自寻优控制

[复制链接]
发表于 2010-7-1 14:42:46 | 显示全部楼层 |阅读模式 来自: 中国辽宁沈阳

马上注册,结识高手,享用更多资源,轻松玩转三维网社区。

您需要 登录 才可以下载或查看,没有帐号?注册

x
01.jpg 8 C8 Y4 k6 F& a) W
0 i- m6 w# n' l4 a  t9 p
4 b6 M% r+ z$ b7 R

, t% I3 r6 y% n# W& o' c 02.jpg
4 ]6 n4 l+ U7 \) E5 {
" n7 D6 X; }1 s/ m( R' E. }' K, [6 P
% y) w; v2 ^. i2 a0 i& E8 ?; N- N& ^" q! v) P( g/ Y) h5 i' ]
03.JPG
0 \# F; \5 ^  K/ x% G4 Z- ^3 o9 I3 g6 q7 e3 K: j
. }5 z* ?& T  {( W" o$ X* P

  {& y; l  ?+ @ 04.JPG
  Z; U" z$ Z9 S" C6 F$ Z, D5 X) a7 J' w/ ]  r% f

2 I% ?; @5 R2 x9 z
9 a# R* r5 ~4 N- M; h 05.JPG
发表回复
您需要登录后才可以回帖 登录 | 注册

本版积分规则


Licensed Copyright © 2016-2020 http://www.3dportal.cn/ All Rights Reserved 京 ICP备13008828号

小黑屋|手机版|Archiver|三维网 ( 京ICP备2023026364号-1 )

快速回复 返回顶部 返回列表