QQ登录

只需一步,快速开始

登录 | 注册 | 找回密码

三维网

 找回密码
 注册

QQ登录

只需一步,快速开始

展开

通知     

查看: 1716|回复: 1
收起左侧

[求助] 齿轮传动基本概念?

[复制链接]
发表于 2010-7-5 16:53:46 | 显示全部楼层 |阅读模式 来自: 中国山东日照

马上注册,结识高手,享用更多资源,轻松玩转三维网社区。

您需要 登录 才可以下载或查看,没有帐号?注册

x
本帖最后由 xiyushi 于 2010-7-5 17:05 编辑 & G( a: {& N" c6 v1 ^: Q$ S' C

  F- V. V9 O) b  H- i, X! L6 ]2 L一直对齿轮传动一些基础概念模糊,作设计的时候只是套用公式,前后关系都不很明白,看书籍后也很模糊,希望能得到大家的帮助。
( d/ z4 p& V( r! X) X
' A  H% `/ d( ?' G分度圆d, 齿轮在加工时与刀具做纯滚动的圆称为分度圆.' m2 P  Y6 J0 A! r) ~
节点P,  两齿轮作纯滚动的圆的切点。
. A3 n; B. y# j2 s' n0 a- v& X) \! C" J) M" \, S
请问纯滚动是什么意思?; a3 P' X3 Y7 ~2 P, R
! A+ _5 {3 X  W. M$ Y
为什么有些齿轮会设计成变位齿轮? 为什么要用变位齿轮?
发表于 2010-7-6 20:59:54 | 显示全部楼层 来自: 中国湖南岳阳
纯滚动——两个相切的圆以各自的圆心为中心,以相同的线速度旋转,没有打滑现象(理论上的)。
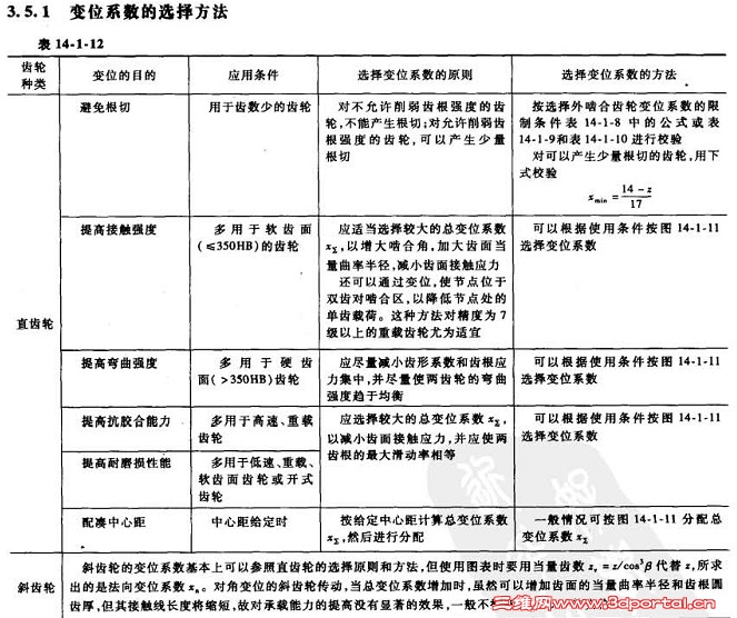
# C& x8 }7 ?5 P$ @3 J变位齿轮——为了避免齿数较少时产生根切现象或齿顶太尖;提高齿部的强度;保证重合度;凑中心距等。
( O6 B) V. L) e) h几句话是说不清的,还是多看些资料吧。
1.jpg
2.jpg
3.jpg
4.jpg
5.jpg
6.jpg
7.jpg

评分

参与人数 1三维币 +5 收起 理由
hero2006 + 5 应助

查看全部评分

发表回复
您需要登录后才可以回帖 登录 | 注册

本版积分规则


Licensed Copyright © 2016-2020 http://www.3dportal.cn/ All Rights Reserved 京 ICP备13008828号

小黑屋|手机版|Archiver|三维网 ( 京ICP备2023026364号-1 )

快速回复 返回顶部 返回列表