QQ登录

只需一步,快速开始

登录 | 注册 | 找回密码

三维网

 找回密码
 注册

QQ登录

只需一步,快速开始

展开

通知     

查看: 1737|回复: 2
收起左侧

[已解决] 三求TS16949曲轴生产商的审核流程及所需文件

[复制链接]
发表于 2010-7-31 10:34:51 | 显示全部楼层 |阅读模式 来自: 中国浙江绍兴

马上注册,结识高手,享用更多资源,轻松玩转三维网社区。

您需要 登录 才可以下载或查看,没有帐号?注册

x
本帖最后由 sycfj 于 2010-8-2 14:13 编辑 + O* L2 c6 B. ]4 G. k/ V# B: Y! M

% }# g. _& l8 h6 e求TS16949曲轴生产商的审核流程及所需文件 三种类型的都需要!!
发表于 2010-8-2 10:13:44 | 显示全部楼层 来自: 中国上海
没看明白到底是什么审核?
' p6 I: W! [( x$ ~  L" t2 ^- O, Z审核供应商?客户来审核?TS16949认证审核?
发表于 2010-8-3 20:14:48 | 显示全部楼层 来自: 中国上海
本帖最后由 svw0936 于 2010-8-3 20:17 编辑 . E2 t. L& y3 Z6 S0 T* z1 w4 v

8 A0 ]+ Z) Z- [  N6 V, N* E从短信沟通得知是想知道内部审核和认证审核的流程。1 N9 i5 ?9 l$ R( D6 A  }% g/ ~: _. A
内部审核的流程如下图,详细可参见此份教材:http://www.3dportal.cn/discuz/viewthread.php?tid=627843
4 W; y; o/ m( j; |0 U这份教材里包括了内部审核所需要准备的资料、步骤、表单及范例等。" @1 L. ^- O5 h9 I+ n
sshot-1.jpg
! z. t" y- m% x5 e* y6 @
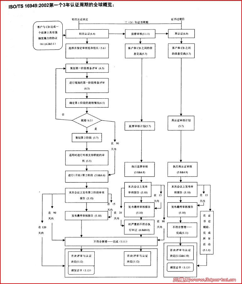
& p9 ^) F  d0 }( I5 B( V$ R认证审核的流程如图,详细参见《ISO TS 16949-2002 IATF认可规则》,第三版:http://www.3dportal.cn/discuz/viewthread.php?tid=850391
  P" t$ C5 S8 }1 H% R5 W  P sshot-2.jpg
发表回复
您需要登录后才可以回帖 登录 | 注册

本版积分规则


Licensed Copyright © 2016-2020 http://www.3dportal.cn/ All Rights Reserved 京 ICP备13008828号

小黑屋|手机版|Archiver|三维网 ( 京ICP备2023026364号-1 )

快速回复 返回顶部 返回列表