QQ登录

只需一步,快速开始

登录 | 注册 | 找回密码

三维网

 找回密码
 注册

QQ登录

只需一步,快速开始

展开

通知     

goto3d 说: 在线网校重磅上线MC2022&Inventor2022全新课程,虞为民老师、大表哥同事精彩讲解,快去围观!
2021-06-25
查看: 1339|回复: 2
收起左侧

[已解决] 求助!!!!

[复制链接]
发表于 2010-8-1 21:03:24 | 显示全部楼层 |阅读模式 来自: 中国浙江杭州

马上注册,结识高手,享用更多资源,轻松玩转三维网社区。

您需要 登录 才可以下载或查看,没有帐号?注册

x
本帖最后由 yyqasg 于 2010-8-2 14:09 编辑 % ?  b+ H1 m+ j& n, Z. c$ [

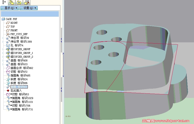
- U6 v2 `) t* ^, ~4 o, ]9 d这个 曲线标识 命令在哪里啊?找了好久都没有看到。
' ]6 Q  g7 S* D. |! L, H8 t% ~  y知道的麻烦告诉下,谢谢!!!!
1.JPG

case.rar

362.42 KB, 下载次数: 22

发表于 2010-8-1 23:43:47 | 显示全部楼层 来自: 中国广东肇庆
这是一个混合曲面啊- g  M6 s4 G# d- `4 X
插入--混合--曲面
 楼主| 发表于 2010-8-2 12:29:41 | 显示全部楼层 来自: 中国浙江杭州
这是一个混合曲面啊
: [( ~$ ~0 K. b9 w插入--混合--曲面# P4 j2 `3 B  K. t6 U
未济 发表于 2010-8-1 23:43 http://www.3dportal.cn/discuz/images/common/back.gif
& `% J$ a1 w! h2 X
明白了,谢谢你!
发表回复
您需要登录后才可以回帖 登录 | 注册

本版积分规则


Licensed Copyright © 2016-2020 http://www.3dportal.cn/ All Rights Reserved 京 ICP备13008828号

小黑屋|手机版|Archiver|三维网 ( 京ICP备2023026364号-1 )

快速回复 返回顶部 返回列表