QQ登录

只需一步,快速开始

登录 | 注册 | 找回密码

三维网

 找回密码
 注册

QQ登录

只需一步,快速开始

展开

通知     

查看: 1402|回复: 1
收起左侧

[求助] NF 钢号表示方法

[复制链接]
发表于 2010-8-16 18:28:31 | 显示全部楼层 |阅读模式 来自: 中国山西太原

马上注册,结识高手,享用更多资源,轻松玩转三维网社区。

您需要 登录 才可以下载或查看,没有帐号?注册

x
在网上搜了很多,只有钢号的对应表,现想了解一下法国钢号的命名规则!!
发表于 2010-8-16 19:44:15 | 显示全部楼层 来自: 中国上海
本帖最后由 svw0936 于 2010-8-16 19:45 编辑
/ j8 J1 A7 r( N6 E' M7 N: A
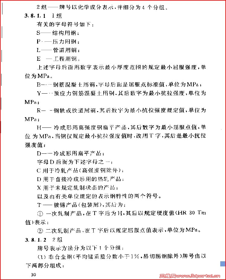
& s0 l, D- L' s6 ?( ?1 i  F9 K法国也是采用欧洲标准的统一命名方法,以下图片截自于《钢铁材料手册》
sshot-1.jpg
sshot-2.jpg
sshot-3.jpg
sshot-4.jpg

评分

参与人数 1三维币 +3 收起 理由
nel1982 + 3 应助

查看全部评分

发表回复
您需要登录后才可以回帖 登录 | 注册

本版积分规则


Licensed Copyright © 2016-2020 http://www.3dportal.cn/ All Rights Reserved 京 ICP备13008828号

小黑屋|手机版|Archiver|三维网 ( 京ICP备2023026364号-1 )

快速回复 返回顶部 返回列表