QQ登录

只需一步,快速开始

登录 | 注册 | 找回密码

三维网

 找回密码
 注册

QQ登录

只需一步,快速开始

展开

通知     

goto3d 说: 在线网校重磅上线MC2022&Inventor2022全新课程,虞为民老师、大表哥同事精彩讲解,快去围观!
2021-06-25
查看: 1191|回复: 3
收起左侧

[讨论] 补面

[复制链接]
发表于 2010-8-17 12:49:59 | 显示全部楼层 |阅读模式 来自: 中国安徽安庆

马上注册,结识高手,享用更多资源,轻松玩转三维网社区。

您需要 登录 才可以下载或查看,没有帐号?注册

x
附件中的破面是否能用“编辑边界”命令用编辑围线的方法修复? 12.rar (6.3 KB, 下载次数: 22)
发表于 2010-8-17 13:12:49 | 显示全部楼层 来自: 中国广东肇庆
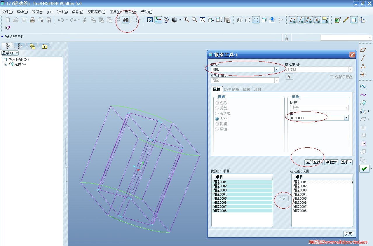
间隙问题,按修复间隙方法就可以了。
 楼主| 发表于 2010-8-17 13:37:05 | 显示全部楼层 来自: 中国安徽安庆
最大间隙值设为0.2还是修复不了。
发表于 2010-8-17 17:57:15 | 显示全部楼层 来自: 中国广东肇庆
看下图示表达,修复完就可实体化了
1.jpg
2.jpg
发表回复
您需要登录后才可以回帖 登录 | 注册

本版积分规则


Licensed Copyright © 2016-2020 http://www.3dportal.cn/ All Rights Reserved 京 ICP备13008828号

小黑屋|手机版|Archiver|三维网 ( 京ICP备2023026364号-1 )

快速回复 返回顶部 返回列表