QQ登录

只需一步,快速开始

登录 | 注册 | 找回密码

三维网

 找回密码
 注册

QQ登录

只需一步,快速开始

展开

通知     

goto3d 说: 在线网校重磅上线MC2022&Inventor2022全新课程,虞为民老师、大表哥同事精彩讲解,快去围观!
2021-06-25
查看: 1596|回复: 9
收起左侧

[求助] 这个怎么扫描不了请高手指教指教

[复制链接]
发表于 2010-8-24 00:14:06 | 显示全部楼层 |阅读模式 来自: 中国广东惠州

马上注册,结识高手,享用更多资源,轻松玩转三维网社区。

您需要 登录 才可以下载或查看,没有帐号?注册

x
本帖最后由 tcllybb 于 2010-8-24 00:45 编辑 ; _& I2 A. I( ]- t

0 z+ d7 \2 A( `+ H' r9 c  W" c做好的曲线怎不能扫描,一段一段的做也不行不知是怎的了烦请高指点迷精,先谢谢!!!!!1 ~) K( G) ~+ O7 H# q" R

/ s3 \. B/ d# H4 b" P  }0 U+ I7 e! S第二个图在4.0里面怎么去掉R角进行拨模动作,在2001里可以替换在4.0里不行????
001.jpg
Bmp00005.jpg

lop001.rar

191.38 KB, 下载次数: 11

fg02.rar

8.38 KB, 下载次数: 4

发表于 2010-8-24 08:54:45 | 显示全部楼层 来自: 中国广东佛山
这个扫描是可以扫的,如果你扫不出可能你前其的选择出了问题,  
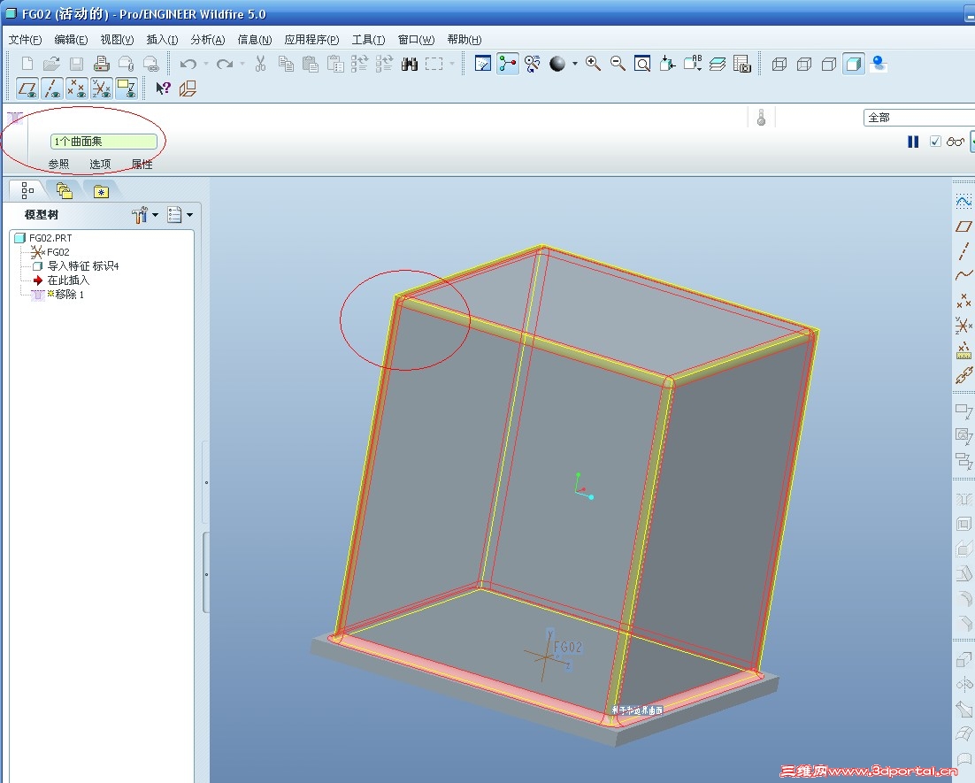
: W, s- n% J( r& w) Y" U% F  第二个图要拔模,先要把圆角去掉,先把圆角的表全选上,再用移除那个命令
1.JPG
2.JPG
发表于 2010-8-24 09:16:55 | 显示全部楼层 来自: 中国浙江宁波
用实体扫描不出来,估计特征有相交,调整下线的位置
发表于 2010-8-24 11:59:59 | 显示全部楼层 来自: 中国福建福州
杯子?架子?
 楼主| 发表于 2010-8-24 14:47:10 | 显示全部楼层 来自: 中国陕西西安
感谢二楼仁兄指教,请问是用ProE那个版本的?扫描时依次选线条不行,曲线连也连不到,不知是不是钦件不行,能否仁兄讲详细-这谢了。
 楼主| 发表于 2010-8-24 14:48:06 | 显示全部楼层 来自: 中国陕西西安
感谢二楼仁兄指教,请问是用ProE那个版本的?扫描时依次选线条不行,曲线连也连不到,不知是不是钦件不行,能否请仁兄讲详细-点  先谢了。
发表于 2010-8-24 22:25:55 | 显示全部楼层 来自: 中国安徽淮北
图片1.jpg / L+ t2 A7 \# P$ z
用可变剖面扫描。
发表于 2010-8-24 22:33:33 | 显示全部楼层 来自: 中国安徽淮北
与版本无关。在于方法。
发表于 2010-8-24 22:58:52 | 显示全部楼层 来自: 中国广东深圳
通过“曲线”命令所绘制的曲线是无法被“扫描”命令识别的,也就是“扫描”命令里的轨迹不能是通过“曲线”命令产生的。但是vss认这样的线,vss对轨迹(原始轨迹)的唯一要求是曲线段之间必须要相切,至于辅助轨迹无任何要求。
发表于 2010-8-25 01:08:00 | 显示全部楼层 来自: 中国广东肇庆
去圆角和特征用移除命令,要注意方法
1.jpg
2.jpg
发表回复
您需要登录后才可以回帖 登录 | 注册

本版积分规则


Licensed Copyright © 2016-2020 http://www.3dportal.cn/ All Rights Reserved 京 ICP备13008828号

小黑屋|手机版|Archiver|三维网 ( 京ICP备2023026364号-1 )

快速回复 返回顶部 返回列表