QQ登录

只需一步,快速开始

登录 | 注册 | 找回密码

三维网

 找回密码
 注册

QQ登录

只需一步,快速开始

展开

通知     

全站
2天前
查看: 2003|回复: 5
收起左侧

[讨论] A4VG变量泵

[复制链接]
发表于 2010-9-4 19:28:17 | 显示全部楼层 |阅读模式 来自: 中国江苏苏州

马上注册,结识高手,享用更多资源,轻松玩转三维网社区。

您需要 登录 才可以下载或查看,没有帐号?注册

x
如图所示是力士乐的A4VG变量泵,根据样本上所写的T1是泄油口或加油油口;S是辅助油路的吸油油口。想问下就是T1与S都是接回油箱的,但是这两口是接在油箱液面以下还是以上呢,我看实际中有一现象是T1在液面以下(接在油箱侧面偏下),泄油口怎么接在侧面??而S口接经过油箱面板上的过滤器回油。问,S口不是吸油口吗?为什么接到油箱顶面板上的过滤器呢????! X( o8 O  x5 s) d' f5 ^" L
请教???
tu.jpg
发表于 2010-9-4 20:51:47 | 显示全部楼层 来自: 中国上海
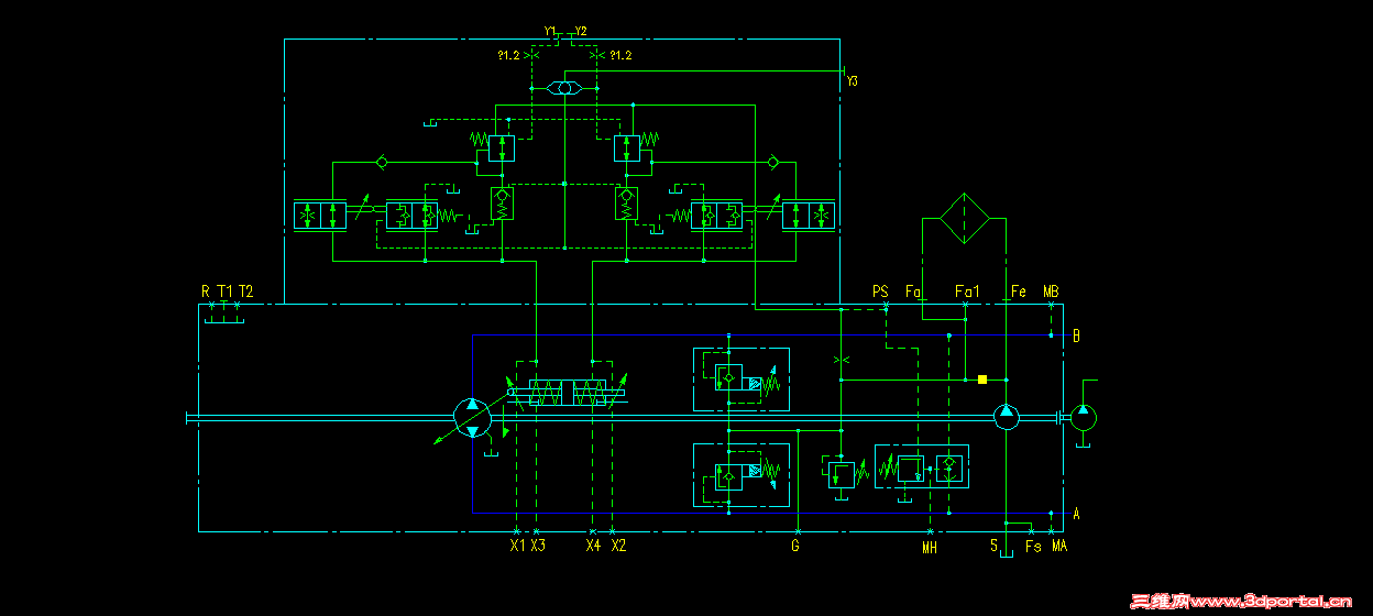
这是A4VG90DWD得原理图,不知跟楼主的是否匹配,希望它能对大家讨论有帮助。 A4VG90DWD.png
 楼主| 发表于 2010-9-5 14:43:26 | 显示全部楼层 来自: 中国江苏苏州
请问楼上的  s口接在什么位置上的  5 K" a- ]2 _' X/ i5 L
fe口与fa口相连是什么意思呢
发表于 2010-9-7 19:11:22 | 显示全部楼层 来自: 中国上海
S口是吸油口,应该接到吸油过滤器上;
7 E( W" k0 e7 w2 D! d4 D+ pFe口与Fa口相连是为了让 泵输出的油液经过过滤器。
发表于 2010-9-7 23:56:52 | 显示全部楼层 来自: 中国安徽合肥
同意楼上的,但是这么接Fe口与Fa口需要过滤器有报警或者污染指示功能,要么就要加个旁通阀了。
* {5 y4 M7 t  `8 J! Z& Z4 y力士乐样本上最后有讲安装。楼主看看就明白了。
发表于 2010-9-9 13:35:18 | 显示全部楼层 来自: 中国江苏苏州
2# chenjingqiang 7 x2 T4 q2 p! M7 W8 A' A1 v
6 w0 S: B+ Q2 g. p) }
A4VG的应该属于闭式泵。
发表回复
您需要登录后才可以回帖 登录 | 注册

本版积分规则

Licensed Copyright © 2016-2020 http://www.3dportal.cn/ All Rights Reserved 京 ICP备13008828号

小黑屋|手机版|Archiver|三维网 ( 京ICP备2023026364号-1 )

快速回复 返回顶部 返回列表