QQ登录

只需一步,快速开始

登录 | 注册 | 找回密码

三维网

 找回密码
 注册

QQ登录

只需一步,快速开始

展开

通知     

查看: 2142|回复: 8
收起左侧

[已解决] 高压电缆和液压管线能放在同一个沟里吗?

 关闭 [复制链接]
发表于 2010-9-12 12:27:50 | 显示全部楼层 |阅读模式 来自: 中国天津

马上注册,结识高手,享用更多资源,轻松玩转三维网社区。

您需要 登录 才可以下载或查看,没有帐号?注册

x
如题% G0 M$ ^4 I' U' o
不知道有没有高手能解释一下原因. u$ a  _" h. j9 s  |5 X" g! a
期待中
发表于 2010-9-13 09:42:49 | 显示全部楼层 来自: 中国浙江杭州
万事没有绝对!!
2 X8 o: x' i) G2 D) w, q! r
# B$ G5 |1 _8 K; _- \( y' t& Y山穷水尽的时候, 也有同时放同一条沟的时候!!
发表于 2010-9-13 14:09:45 | 显示全部楼层 来自: 中国江苏常州
发个图片看看~~~~~~~~~~~~~~~~~~~·
000000000000000000000.jpg

评分

参与人数 1三维币 +2 收起 理由
plc + 2 技术讨论

查看全部评分

发表于 2010-9-14 10:11:42 | 显示全部楼层 来自: 中国山西太原
本帖最后由 gaoyns 于 2010-9-14 10:13 编辑 2 m/ b4 z. i2 z$ c' O
* M: l6 m, `' w+ K- @, X
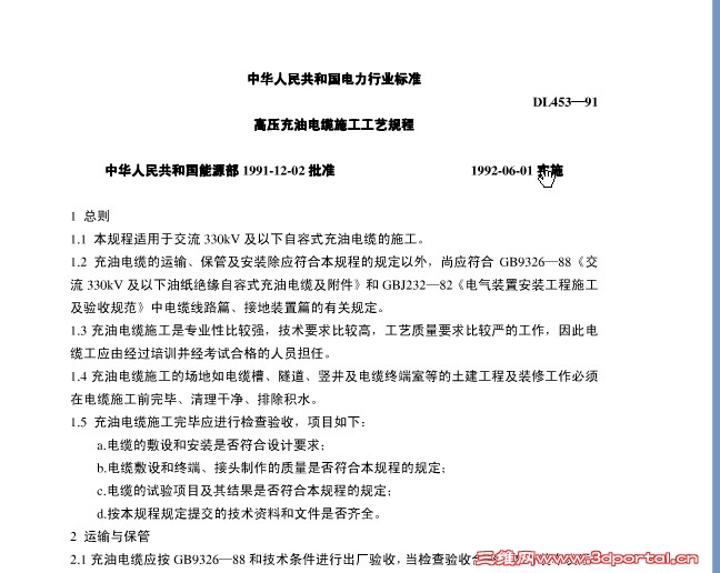
高压电缆和液压管线只要平行距离大于或等于150mm,就可以放在同一个沟里。请看国家标准规定:
8 n6 c$ n$ T8 G1 n: r电缆敷设国家标准GB50217-94 1 {2 c9 R+ p1 O. N
5 电缆敷设
; p- ~% q; {" Q) x5.1 一般规定
! ~$ H5 `1 }# ?$ w9 \& \# ~…………# r4 M* Q' q- u% D$ b8 S
5.1.7 电缆不宜平行敷设于热力管道上部。电缆与管道之间无隔板防护时,相互间距应符合电缆与管道相互间允许距离的规定(表5.1.7)。
/ ]3 s( ^3 t" Y表5.1.7     电缆与管道相互间允许距离(mm)        
) N8 Z, l) i7 s! s+ A( y+ c电缆与管道之间走向     电力电缆       控制和信号电缆 5 t4 j4 t: L# w" r
  热力管道 平行           1000                 500 ) y' `% n3 M0 h) l( m
               交叉            500                 250 & v0 D7 L: z. u1 x
其他管道   平行            150                 100

评分

参与人数 1三维币 +2 收起 理由
plc + 2 技术讨论

查看全部评分

 楼主| 发表于 2010-9-19 09:37:20 | 显示全部楼层 来自: 中国天津
4# gaoyns 0 S$ c7 |. H6 X# O
: t% c+ b. Y5 B

% \3 I4 P# @: f, Z) p2 |9 |. c谢谢,明白了
发表于 2010-9-19 16:16:09 | 显示全部楼层 来自: 中国江苏徐州
最好别放在一个沟槽里。

评分

参与人数 1三维币 +2 收起 理由
天际孤帆 + 2 一般工业做法。

查看全部评分

发表于 2010-9-19 16:44:38 | 显示全部楼层 来自: 中国吉林吉林市
最好不要放在一起,以免感应上高压
发表于 2010-9-24 11:33:04 | 显示全部楼层 来自: 中国河北邢台
本帖最后由 wakang 于 2010-9-25 13:16 编辑 2 l1 }) {/ C$ f9 v% N' U8 v+ [

# J! ?  \/ e( i; c5 Y% h: _7 X楼主请注意,本网站有专业的电气板块,在本版区发帖求助此类问题不是你的合理选择。
* `- m3 h( Y6 L2 {* H( r工业中一般高压电是指供电电压在1000伏以上的供电线路,在工厂供电线路敷设是一件相当重要的事情,一定要仔细斟酌后方可施工。  d5 K* X! s  {  k* l4 R, g
工业用电相关技术书籍本网站太多了,简单列举一个- S% {& e9 d* r- D. e! n; x7 t
《工矿企业电气工程师手册》4 m5 }4 s& U5 q
http://www.3dportal.cn/discuz/viewthread.php?tid=199803
+ }8 O) R( p+ c楼主可下载后参考,一定注意按规范施工。
 楼主| 发表于 2010-9-25 12:24:13 | 显示全部楼层 来自: 中国天津
8# wakang
' b8 K/ B5 K- m9 o. c
/ b+ l& e8 l0 I6 L' V) V* T4 J
- v, }/ F0 D! u# D
5 I* {% r. \1 K9 K, Y5 D' i' c" Q; X7 h+ @# f. g6 A

. }7 I* Z- i$ C# \6 h好的,谢谢你提供的资料
发表回复
您需要登录后才可以回帖 登录 | 注册

本版积分规则


Licensed Copyright © 2016-2020 http://www.3dportal.cn/ All Rights Reserved 京 ICP备13008828号

小黑屋|手机版|Archiver|三维网 ( 京ICP备2023026364号-1 )

快速回复 返回顶部 返回列表