QQ登录

只需一步,快速开始

登录 | 注册 | 找回密码

三维网

 找回密码
 注册

QQ登录

只需一步,快速开始

展开

通知     

全站
10天前
查看: 2756|回复: 16
收起左侧

[求助] 帮忙看看这张主轴加工图有那些错误。

[复制链接]
发表于 2010-10-13 21:14:01 | 显示全部楼层 |阅读模式 来自: 中国天津

马上注册,结识高手,享用更多资源,轻松玩转三维网社区。

您需要 登录 才可以下载或查看,没有帐号?注册

x
本帖最后由 heroufo 于 2010-10-14 17:53 编辑 2 I% |+ X% x' @% H1 i: c
/ n/ ^' W. N4 f, |
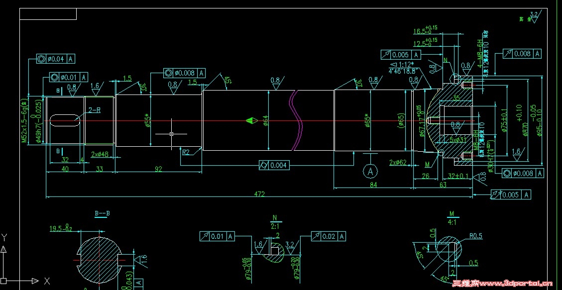
看五楼的图,已经修改一边后的,还有那里有错误,或是加工不出来,轴承台上有螺纹,大小和轴承台都是一致的,虽然轴承台有公差,但轴承会不会卡在螺纹处,轴承需要热装,压入最低。
8 y- J3 d) \  J! t/ x* ~  K) ]" K
) Q7 s! U8 u- V4 E9 g2 }6 k6 v5 I1 @

0 O, E# _/ I  d* W( H  U————————————————————————————————————————————————————————————
6 D/ b% \/ i4 y' h( v/ G6 J3 t% E
3 M( i9 Z( z. V5 n: J9 ^希望有加工经验的人帮忙看看这张主轴加工图有那些遗漏或是错误,比如标注上的错误等。9 L6 Z) s& W8 W
& y5 z% [* ]- _+ l9 {2 y
R8锥度的标注是否正确,我指的R8锥度同某些铣床上的R8主轴。
+ m6 O  F# F& z4 j- `, N
5 T1 O( `' m" q" K# Q7 Y 1111111.jpg
2 B& |) B/ J) ~" s% B) f" U; m# r/ T! Q5 t" f9 W% w
主轴.PDF (70.42 KB, 下载次数: 13)
发表于 2010-10-14 00:41:13 | 显示全部楼层 来自: 中国河北邢台
装轴承的地方和锥孔是磨出来的要保证锥孔的园跳度,磨之前要调质,为了方便磨削和装轴承要清根,有配合的地方要用配合标注;细螺纹要标螺距,过渡部分要保证螺母能通过
发表于 2010-10-14 08:35:52 | 显示全部楼层 来自: 中国湖南岳阳
本帖最后由 TKG-09 于 2010-10-14 08:59 编辑
8 O9 v! H/ M, h
$ a- J- l2 c, Q, o给人的感觉比较乱,遗漏比较多,几句话也说不清。给张铣床主轴图参考一下,当然这张图也可能有瑕疵,其材料为38CrMoAl。
" w. S* _5 ~" d2 D! ^. ~8 B# h
4 g  D" {1 Z  i5*1.5——槽宽5,深1.5;2-2.7——两处槽宽2.7
1.jpg

评分

参与人数 1三维币 +2 收起 理由
飞天小猪 + 2 聪明

查看全部评分

 楼主| 发表于 2010-10-14 08:46:03 | 显示全部楼层 来自: 中国天津
麻烦问下图上那个5*1.5和2*2.7是什么意思?
 楼主| 发表于 2010-10-14 09:50:33 | 显示全部楼层 来自: 中国天津
本帖最后由 heroufo 于 2010-10-14 09:56 编辑
. A( k/ ?- [, }0 i, d  o' b; T+ g7 p/ C) L3 R
又把图改进了一下,再请高手看看,还有哪里要改进的。: X5 E' s" l! x3 n7 d2 H$ ]

* n8 H5 }* X! Y. H# s( k7 s  [7 v 未命名.JPG ( M* W) i  I9 f3 b

' x1 Z" T- a7 u0 j/ }4 R! f; R 主轴.PDF (69.95 KB, 下载次数: 3)
 楼主| 发表于 2010-10-14 17:51:38 | 显示全部楼层 来自: 中国天津
顶上去看五楼的图
发表于 2010-10-14 20:03:58 | 显示全部楼层 来自: 中国黑龙江哈尔滨
建议楼主采用低温冷冻主轴后装配轴承,这样可是主轴和轴承受到的变形小。  n* V+ l! V1 Z% I
还可以保证主轴轴承的高精度运行。
 楼主| 发表于 2010-10-15 00:15:49 | 显示全部楼层 来自: 中国天津
低温冷冻的温度多少适宜?热胀冷缩原理
发表于 2010-10-15 08:27:59 | 显示全部楼层 来自: 中国河南信阳
图纸看不清晰,公司应该有神图纸的老工程师。
发表于 2010-10-15 13:04:01 | 显示全部楼层 来自: 中国江苏南京
个人觉得,基准A,B分别放在2个安装轴承的台阶上,互为基准,你的基准A没有公差,精度也较差(个人拙见,忘高手指导),锁紧螺母的螺纹是否有需要有7h的公差,螺纹的方向是否需要标识(主要看轴的旋转方向,螺母上紧方向与轴转动方向要相反),我这有一张镗削主轴的图,仅供参考
QQ截图未命名.jpg
 楼主| 发表于 2010-10-15 19:40:14 | 显示全部楼层 来自: 中国天津
7h的公差这个7h是什么意思呢?
. Y( W  t4 J, x! Y
& v1 V4 j. ^  D8 O# f8 p您这张图精度很高,加工费应该会很高吧,我这个精度没有这么高
发表于 2010-10-16 08:47:10 | 显示全部楼层 来自: 中国浙江杭州
晕倒,- i) m, s! z! s9 t& C# }) u7 l

+ E6 @5 E7 H$ m- z. c+ W8 E* ^楼主, 你拿着图纸和被你搞断的 主轴一起拿给车工师傅!!
发表于 2010-10-16 08:52:05 | 显示全部楼层 来自: 中国浙江杭州
这么高的精度,
" r( a+ P. ^- u7 q" J0 [5 Z4 z' D) M: a2 C3 b1 l! U
估计,全地球没人能车出来!!
' f3 L+ w3 u' V" K3 B* c! @5 o
5 e4 R: M# B) C) j  m1 }8 z& U你要搞清楚哪些是自由尺寸,
2 w+ [0 `$ |6 e
$ I) K. R, w2 P7 g2 h/ V: e* d$ T别把老师傅搞死了!!行吗
 楼主| 发表于 2010-10-16 13:40:48 | 显示全部楼层 来自: 中国天津
这是给客户定制的铣床主轴,不是弄断的,不要再瞎说了好不好,我公司并不是做机加工的,有不懂的当然要问,再说这个精度也是磨出来的,不要再在我的帖子里瞎捣乱的。
发表于 2010-10-21 10:34:31 | 显示全部楼层 来自: 中国重庆
应该把技术要求第一条取消,因为你修改后的图纸,单纯车加工不能做出来。
  o! {8 N2 v+ v2 N2 v5 d: G5 z图纸里面最好不要规定加工方式,你只需要标注要求就行了,搞加工的看到要求就知道怎么加工。
头像被屏蔽
发表于 2010-10-22 13:03:39 | 显示全部楼层 来自: 中国辽宁大连
提示: 作者被禁止或删除 内容自动屏蔽
发表于 2010-10-22 18:53:25 | 显示全部楼层 来自: 中国香港
M35螺纹标到底径上了吧?
发表回复
您需要登录后才可以回帖 登录 | 注册

本版积分规则


Licensed Copyright © 2016-2020 http://www.3dportal.cn/ All Rights Reserved 京 ICP备13008828号

小黑屋|手机版|Archiver|三维网 ( 京ICP备2023026364号-1 )

快速回复 返回顶部 返回列表